四川西部知识产权鉴定评估有限公司

咨询热线: 028-87656123 / EN
您当前的位置:首页 > 李士林 | 知识产权司法鉴定的边界:事实与法律区分
李士林 | 知识产权司法鉴定的边界:事实与法律区分

目次

    
一、权力配置的法理根基:司法鉴定的制度逻辑
二、技术事实的专业判断:司法鉴定的正向功能
三、法律判断的“禁飞区”:司法鉴定的反向边界
· 结论

在知识产权诉讼的博弈中,司法鉴定犹如一柄双刃剑,既能为技术事实查明提供专业支撑,也可能因越界干预法律判断而动摇司法根基。因而,知识产权诉讼案件中应当精准把握“专门性问题与法律性判断”。最高人民法院在(2021)最高法知民终817号判决中明确划界:“鉴定意见不能替代法官对法律问题的判断”,这一论断精准揭示了知识产权司法鉴定的运行逻辑。



权力配置的法理根基:司法鉴定的制度逻辑


1.

司法鉴定制度的历史沿革

我国司法鉴定制度历经从分散管理到统一规范、从行政主导到司法中立的转型,知识产权鉴定作为技术密集型领域的特殊需求,成为推动制度精细化的重要力量。
行政主导阶段,我国知识产权案件稀少,技术事实查明主要依赖行政主管部门(如专利复审委员会)。1995年《知识产权海关保护条例》首次引入技术鉴定条款,明确侵权货物认定可委托专业机构,但实践中多由海关技术部门直接判定。2005年《关于司法鉴定管理问题的决定》实施,剥离司法机关鉴定职能,建立社会化鉴定机构名册制度。知识产权鉴定被纳入司法部《司法鉴定执业分类规定(试行)》第16类,但未单设资质门槛。2008年最高人民法院《关于审理专利纠纷案件适用法律问题的若干规定》首次明确技术特征比对可委托鉴定;2013年上海率先设立知识产权司法鉴定中心,开创"技术调查官+鉴定专家"协同模式。
2015年开始形成技术事实查明机制体系化。2016年《司法鉴定程序通则》与2018年《知识产权司法鉴定技术规范》形成"程序+技术"双轨标准;2020年《知识产权民事诉讼证据规定》第23条明确法律适用问题不得鉴定,首次建立了禁鉴清单制度。2019年司法部对知识产权鉴定机构实施分类评级(如通讯领域AAA级机构需具备5G标准必要专利分析能力)。
2021年以后进入智慧司法融合阶段,技术赋能鉴定质效提升。比如,杭州互联网法院在著作权纠纷中推行"侵权内容区块链哈希值鉴定";最高法建设知识产权鉴定案例数据库,开发专利技术方案AI智能比对系统。总之,我国司法鉴定制度的演变本质上是技术理性与司法理性的融合过程。知识产权领域作为制度创新的试验田,既推动着鉴定科学从"经验判断"走向"数据驱动",也重塑着技术事实查明与法律价值判断的现代司法哲学。

2.

司法鉴定权力的法理根基

技术事实查明与法律判断的二元分立,本质上是司法权配置的理性选择。德国法上的“鉴定人不得侵夺法官裁判权”原则与我国司法实践形成跨法域共鸣,这种权力配置既维护了法官的裁判权威,又确保了技术事实认定的科学性。司法鉴定的权力逻辑遵从三个限制:
其一,遵从权力分立原则。技术事实查明(鉴定权)与法律适用(裁判权)的二元分立,防止“以鉴代审”。司法鉴定机构作为独立的第三方,享有法律赋予的鉴定权,独立、公正、客观地对技术性事实予以甄别、判断和推理,并给出科学结论。鉴定的整个过程应当遵从科学规律,服从事实所属学科的机理,不应夹杂鉴定人员的主观臆断和价值推论。鉴定后形成的客观事实,需要经过法官或执法部门法律性判断,转化为法律事实,再行适用法律,得出相应的法律结论,也就是说,法律事实的认定和法律适用属于裁判权的范畴,不应被司法鉴定僭越和侵蚀。
其二,坚守证据能力边界。司法鉴定机构作出的鉴定意见仅具证据资格,需经法庭质证并与其他证据形成印证方可采信。鉴定意见的证据力并不比其他证据具有更充分的证明力,跟其他证据一样,仍应予以“三性”审查。不具有鉴定资格,鉴定人不具有相关关专业,鉴定过程不符合专业规程,鉴定存在廉洁瑕疵等,均将影响鉴定意见的合法性、真实性,甚至偏离与鉴定事实的关联性。鉴定机构必须坚守独立性,不受当事人以及其他机构的影响。

3.

司法鉴定的限制

知识经济时代的司法智慧,在于精准把握专业辅助与司法判断的黄金分割点。当鉴定机构在技术迷宫中点亮事实明灯,法官在法律框架内作出权威判断,这种良性互动方能实现知识产权保护的"事实-法律"双轮驱动。司法实践反复验证:唯有恪守技术事实查明的本分,司法鉴定才能真正成为捍卫创新成果的正义之剑。
在程序正义维度,北京知识产权法院审理的某计算机软件著作权案具有典型意义。法院允许当事人对鉴定方法提出质证,但严格禁止鉴定机构对软件相似性程度作出法律评价,这种程序控制有效平衡了专业辅助与司法终局的关系。
从诉讼经济考量,法院应通过《关于民事诉讼证据的若干规定》第30条“待证事实鉴定性”审查,避免无实质争议技术的过度鉴定。依照证据法规定,无需鉴定即可查证的事实,或者与案件无关的事实,不应鉴定。


技术事实的专业判断:司法鉴定的正向功能

依据司法部2016年5月1日施行的《司法鉴定程序通则》第2条规定:司法鉴定是指在诉讼活动中鉴定人运用科学技术或者专门知识对诉讼涉及的专门性问题进行鉴别和判断并提供鉴定意见的活动。司法鉴定程序是指司法鉴定机构和司法鉴定人进行司法鉴定活动的方式、步骤以及相关规则的总称。知识产权的司法鉴定限于技术事实的查明,由独立第三方机构对法院无法查明的事实提出专业性判断,提供当事人双方可以质证与辩论的第三方证据。问题在于何为“技术性事实”,如何界定,以及如何与普通事实和案件事实区别。本质上,事实是指客观存在的具体事件、行为、状态或现象独立于人的主观认知而存在,具有客观性和可验证性。可以通过证据予以证明。司法裁断中,事实是法律适用的基础,司法裁判需先确认事实,再将其“涵摄”于法律规范之下。而事实的法律意义,需要法律确认,以判定某种事实产生的法律后果,如行为是否侵权或者违约等。虽然理论上事实与法律界限分明,但是在实践中可能模糊,区分仍为司法程序所必需。
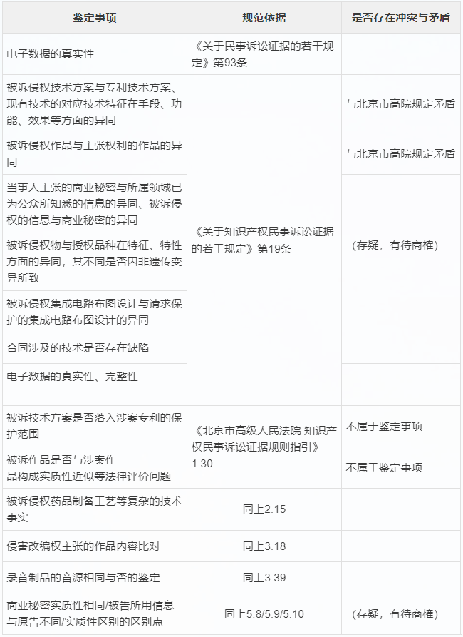
援引我国关于知识产权司法鉴定的实质性规定,下列事项可以予以司法鉴定:
上表中作品是否实质性相同,商业秘密的技术方案实质性相同,以及专利技术方案与被控侵权方案的相同等是侵权认定的核心问题,依照司法鉴定的法理理解,这些事项应当属于法律上的价值判断,属于法院审判权的范畴。比如,在“华为诉三星专利侵权案”中,针对LTE通信标准必要专利的技术特征比对,鉴定机构通过解构技术方案、分析标准文档,准确锁定了被诉产品实施的技术路径。某生物制药企业商业秘密纠纷中,鉴定机构通过全球专利数据库检索、技术文献溯源,出具涉案技术信息具有非公知性的结论,该技术事实认定成为案件胜败的关键证据支撑。这两个案件中,均限定在单项的事实鉴定部分,并不涉及两者相同或实质性相同的判断。


法律判断的“禁飞区”:司法鉴定的反向边界

司法鉴定事项限于技术性事实问题,不能对法律判断内容予以鉴定,不能僭越审判权的范围。然而,具体哪些事项属于法律判断,并无明确的知识产权方面的法律予以申明,三部知识产权部门法(商标法、专利法、著作权法)及其相关司法解释也无直接提及司法鉴定事项。这就导致审判指南、操作规范等多层面的实施性规定不一致,甚至矛盾。
其实,四部知识产权法及其相关司法解释中规定“人民法院认定...”条款的,应当属于法院审判权的范围,不属于司法鉴定事项。比如,《专利法》第64条 “人民法院应当根据权利要求的记载,结合本领域普通技术人员阅读说明书及附图后对权利要求的理解,确定权利要求的内容。” 《最高人民法院关于审理侵犯专利权纠纷案件应用法律若干问题的解释》第7条 “人民法院判定被诉侵权技术方案是否落入专利权的保护范围,应当审查权利人主张的权利要求所记载的全部技术特征……”;《商标法》第14条“在商标民事、行政案件审理过程中,当事人依照本法第十三条规定主张权利的,最高人民法院指定的人民法院根据审理案件的需要,可以对商标驰名情况作出认定。”;《最高人民法院关于审理侵犯商业秘密民事案件适用法律若干问题的规定》第4条“人民法院应当根据商业秘密及其载体的性质、商业秘密的商业价值、保密措施的可识别程度等因素,认定权利人是否采取了相应保密措施。”
综合而论,知识产权权利范围界定(如专利权利要求、商标驰名状态)、侵权行为判定(如技术特征比对、商业秘密构成)、赔偿金额裁量(如法定赔偿、惩罚性赔偿)、举证责任分配(如著作权权属推定、出版者责任倒置)等属于法院审判权。
在相关的知识产权案件审判中,法院以个案的形式也总结了不予鉴定的事项,补充了法律规定和司法解释的不足。比如,某网络小说抄袭纠纷中,被告试图通过鉴定证明"思想表达二分法"的适用边界,法院当即驳回该申请,强调独创性判断属于法律问题。在"红牛"商标行政纠纷中,法院明确指出商标近似判断需综合考量市场混淆可能性,这种法律评价远超技术比对范畴,必须由法官基于证据综合裁量。在某某通信专利侵权案中,法院认为专利有效性(如新颖性、创造性)的认定属于行政授权确权程序范畴,应由国家知识产权局通过无效宣告程序解决,法院无权在侵权诉讼中直接委托鉴定。在某机械装置专利侵权案,当事人申请鉴定被诉技术方案是否构成“等同侵权”,法院认为等同原则的适用属于法律判断(需结合技术特征的功能、效果及本领域普通技术人员认知),不属于鉴定范围。某生物医药商业秘密案中,当事人笼统申请鉴定“是否构成商业秘密”,未明确具体秘密点,法院认为鉴定事项不具体,无法操作,要求补充明确范围后重新申请。某小说抄袭纠纷案中,法院认为文字作品的实质性相似比对可通过原文对比完成,无需借助鉴定机构,故驳回鉴定申请。某服装商标侵权案中,商标是否构成混淆误认属于法律问题(需结合相关公众的一般注意力),法院认为应由法官综合案件证据判断,不属鉴定范围。在某餐饮服务商标无效宣告案中,法院认为商标显著性的强弱属于法律评价范畴,无需通过鉴定确定,直接根据商标本身的构成及使用情况认定。
总而言之,法院拒绝鉴定申请的核心原因可总结为:
1. 事项性质不属于法律适用(如等同侵权、混淆可能性)或行政确权(如专利有效性)问题,超出鉴定范围;
2. 举证责任未当事人未完成初步举证(如未证明商业秘密载体或保密措施),导致鉴定缺乏基础;
3. 请求不明确或不可行:鉴定事项过于笼统(如“是否侵权”)或技术范围超出鉴定机构能力;
4. 程序瑕疵:逾期申请、重复鉴定或违反法定程序;5.事实已查明:已有充分证据(如自认、公证文书)可直接认定事实,无需鉴定。

结 论

以事实与法律问题的区分为法理根基,结合知识产权诉讼案件的特点,我们认为,涉及技术性事实认定的部分,如果无法查明,可以委托独立的第三方机构予以司法鉴定,对于事实的法律认定,以及法律的适用等事宜,属于审判权的范围,不应交由司法鉴定。
具体而言,四类事项不得委托鉴定:其一,法律解释类:专利权利要求解释、商标近似性法律判断、著作权独创性认定、商业秘密的构成等;其二,责任认定类侵权主观过错程度、损害赔偿计算中的法律裁量其三,价值评价类商业标识知名度评估、技术秘密商业价值判断其四,程序事项类证据真实性审查、举证责任分配证据的关联性以及证明力等。
以此衡量本文第二部分归纳的鉴定事项,不难发现:被诉侵权技术方案与专利技术方案、现有技术的对应技术特征在手段、功能、效果等方面的异同;被诉侵权作品与主张权利的作品的异同;当事人主张的商业秘密与所属领域已为公众所知悉的信息的异同、被诉侵权的信息与商业秘密的异同;被诉侵权物与授权品种在特征、特性方面的异同,其不同是否因非遗传变异所致;被诉侵权集成电路布图设计与请求保护的集成电路布图设计的异同;商业秘密实质性相同/被告所用信息与原告不同/实质性区别的区别点,这些事项不应属于司法鉴定范围。如果法院不具有相关问题判断的专业知识,应当借助技术审查官或者专家证人,查明事实,并结合法律做出判断,而不应推脱给第三方机构,侵蚀审判权。由是而言,司法解释和高级法院的指南,存在进一步优化和提升的空间。
以上述理论衡量北京某知识产权司法鉴定中心的鉴定范围,可以发现其存在大量的违法鉴定。其鉴定业务范围如下:
  • 专利案件的鉴定:被控侵权产品或方法与专利技术相同或等同鉴定;被授予专利权的发明或者实用新型是否具备新颖性、创造性;被控侵权产品的外观设计是否与原告的外观设计专利相同或者相近似;判定被控侵权技术是否属于原告专利申请日之前已经公开的公知公用技术;发明、实用新型专利说明书是否充分公开技术方案。
  • 商业秘密案件的鉴定:权利人主张的信息是否不为公众所知悉;被控侵权方的信息与权利人的非公知信息是否相同或实质相同。
  • 商标案件的鉴定:被控侵权商标是否与权利人的注册商标相同或相近似;被控侵权商标使用商品与注册商标核定使用商品是否构成同一种或类似商品。
  • 技术合同案件的鉴定:技术开发合同、技术转让等合同的技术成果是否达到合同约定的技术标准或存在重大技术缺陷;转让方履行技术转让合同所交付的技术文件资料是否符合合同约定的标准;履行合同所做的技术指导是否符合合同约定的技术服务内容。 
  • 著作权案件的鉴定(纯文字、美术作品除外):权利人的作品是否具有独创性;被控侵权作品与权利人的作品是否实质相似。
  • 不正当竞争案件的鉴定:被控侵权产品的名称、包装、装潢与权利人产品的名称、包装、装潢是否相同或相近似。
“判定被控侵权技术是否属于原告专利申请日之前已经公开的公知公用技术;发明、实用新型专利说明书是否充分公开技术方案。权利人主张的信息是否不为公众所知悉;技术合同案件的鉴定”外,其他鉴定事项均属于法院审判权的职权范围。即便当事人花费大量的成本,其获得的鉴定意见也不应被法院作为质证对象,纳入采信的范围。

李士林专栏文章(节选)


李士林 | 字体侵权诉讼的应对策略与防范措施


李士林 黄诚 | 瓷器知识产权民事案件的诉争与裁断


李士林 | 商标性使用的概念、功能与适用


李士林 谷宇龙 | 养乐多五连排包装装潢权益的分析

李士林 | “淄博烧烤”可以注册为商标吗?——热词申请为商标的注册规则阐释


李士林 黄诚 | 瓷器知识产权保护系列文章


李士林 李奕琨 | 游戏作品侵权与不正当竞争之间的界限:以“迷你玩”案为样本


李士林 黄诚 | “香兰素案件”之后商业秘密案件审判的新动态



作者:李士林

编辑:Sharon

 
联系我们

座机:028-87656123

手机:18980774783

邮箱:cd87656123@163.com

公司地址:成都市金牛区十二桥路37号新1号A座五楼A508室

扫一扫,知识产权鉴定委托,一键即搞定

版权所有 © 四川西部知识产权鉴定评估有限公司 蜀ICP备2024050224号 联系电话:028-87656123