四川西部知识产权鉴定评估有限公司

咨询热线: 028-87656123 / EN
您当前的位置:首页 > 重庆市市场监管局发布企业商业秘密保护管理规范
重庆市市场监管局发布企业商业秘密保护管理规范


点击蓝字
关注我们


标准状态

基础信息

适用范围

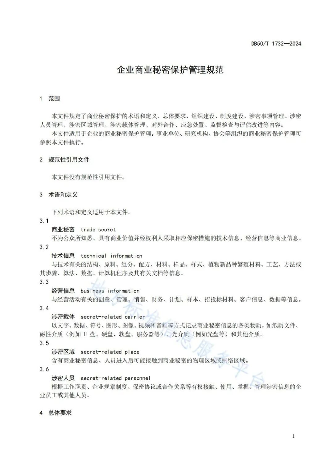
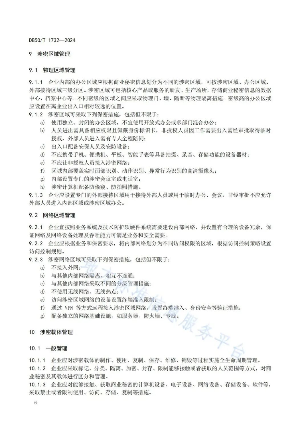
本文件适用于企业的商业秘密保护管理。事业单位、研究机构、协会等组织的商业秘密保护管理可参照本文件执行。

起草单位

重庆市江北区市场监督管理局、重庆市市场监督管理局、北京盈科(重庆)律师事务所、重庆长安汽车股份有限公司、重庆智飞生物制品股份有限公司、重庆登康口腔护理用品股份有限公司、重庆源数聚科技有限公司。

全文

上滑查看全文▲




 END 

来源 | 全国标准信息公共服务平台

审核 | 马佳 张丽娟

编辑 | 马佳

作 | 宋晓

中国工商出版社政务新媒体部制作出品

(投稿邮箱spgzal@163.com)




扫码关注我们


 
联系我们

座机:028-87656123

手机:18980774783

邮箱:cd87656123@163.com

公司地址:成都市金牛区十二桥路37号新1号A座五楼A508室

扫一扫,知识产权鉴定委托,一键即搞定

版权所有 © 四川西部知识产权鉴定评估有限公司 蜀ICP备2024050224号 联系电话:028-87656123