四川西部知识产权鉴定评估有限公司

咨询热线: 028-87656123 / EN
您当前的位置:首页 > 【论文】段黎宇 贾治辉:我国政法院校司法鉴定学科发展的困境与出路——以研究生教育为视角
【论文】段黎宇 贾治辉:我国政法院校司法鉴定学科发展的困境与出路——以研究生教育为视角




作者简介





















段黎宇,中国政法大学证据科学研究院研究人员,司法文明协同创新中心博士生。研究方向:司法鉴定、物证技术。

贾治辉,西南政法大学刑事侦查学院教授。研究方向:司法鉴定基础理论、司法鉴定制度及物证鉴定。

原文刊于:《法学教育研究》2024年01期,总第44卷,285——303页。本文注释已略,建议阅读全文。




















摘要:我国政法院校以司法鉴定学、物证技术学、法庭科学为专业或研究方向培养硕士、博士研究生,这与公安院校培养的刑事科学技术专业研究生有显著区别,形成 了 人才培养的错位发展格局。前者注重“ 法学+鉴定技术”,后者突出刑事鉴识技术。然而,由于国家层面上未能对前述学科按各自的特点进行合理设置,在把公安技术学增设为工学学科下的一级学科后,政法院校获得的刑事科学技术硕士、博士学位授权点之间存在学科冲突,因而政法院校的该类学科生存和发展亟待根据培养人才的特点确定新的科学归属。司法鉴定学科的庞大知识体系、法学教育对鉴定技术的轻视以及政法院校资源的有限导致我国司法鉴定学科的发展陷入瓶颈。目前,政法院校司法鉴定学科发展面临名称分散化、定位边缘化、研究成果局限化的难题。故以国家法治建设需求为统领,统一学科名称与学科特色定位,明确学科的独立新文科地位已经成为该学科建设发展的当务之急。本文提出司法鉴定学科培养人才的新模式、明确“ 法学+鉴定技术”的学科特色、构筑独立学科的共同体发展平台、力争各种资源扶持等思路,以期更好推动该学科的建设发展。

关键词:司法鉴定学科   研究生教育    新文科    独立学科


01

问题的提出

司法鉴定学是以提供科学证据为目的,运用现代自然科学理论与技术成果,研究鉴定的原理、方法、技术、程序、规范以及鉴定意见审查评断与运用的法学边缘学科。在我国也被称为刑事科学技术或物证技术学,在国外则被称作法庭科学。笔者均用“ 司法鉴定学”指代,后文会阐述其中原因。

为贯彻落实党的十八大作出的战略部署,加快建设社会主义法治国家,《中共中央关于全面推进依法治国若干重大问题的决定》中指出:全面贯彻证据裁判规则,严格依法收集、固定、保存、审查、运用证据,完善证人、鉴定人出庭制度。故司法鉴定学在我国法学教育和司法实践中将发挥更重要的作用。改革开放以来,政法院校依托为公安机关培养技术人才的窗口期,大力发展司法鉴定学科,使司法鉴定学科在我国实现了 从无到有、从有到多的突破。但是,2011年国务院批准在《学位授予和人才培养学科目录》的工学门类下,增列公安技术(0838 ) 一级学科,开创了公安技术教育摆脱政法院校,由公安院校垄断的模式。学科政策的变动导致政法院校的公安技术专业逐渐陷入困境,司法鉴定学虽是政法院校研究证据技术与方法的学科,却因学科的行业归属受到较大冲击。受公安技术学科的行业特色及行业限制,政法院校获得公安技术学科硕博点的可能性微乎其微。故将之前“ 法学+技术”的司法鉴定学科或相关专业高质量发展下去是所有政法院校共同面临的挑战。

2020年11月,教育部发布《新文科建设宣言》,在全面部署新文科建设的过程中,无疑会对人文社会科学产生革命性的影响,也将促使着法学教育再一次转型。值此契机,政法院校已不宜为取得公安技术学科的硕士、博士授权点而纠结,可以根据自身人才培养的国家法治建设的需求和特色,争取设立新的学科。当前政法院校在探索司法鉴定学科建设和发展方面面临学科设立或归属的困境,使学科发展举步维艰。例如,司法鉴定学科一直作为各高校的自设法学二级学科,甚至是自设二 级学科下的某研究方向,如此边缘的地位无法与公安技术学在公安院校 的地位相比拟。这直接影响到了学科建设、研究生就业以及学生学位论文的学科归属,也间接影响到各政法机关招考、用人单位选聘、群众认知等。再者,今天的新技术革命已经开辟了诸如电子签名鉴定、网络远程勘验、电子数据鉴真等交叉性的新型鉴定需求,对人才的专业素质和综合能力要求不断提高。由于教育资源的不平衡配置,开设该学科的院校依然沿用过去传统的方式培养学生。因此,笔者认为有必要深刻剖析政法院校发展司法鉴定学科的困境和原因,并提出相应的解决对策,前瞻性地规划出司法鉴定学的学科发展路径。


02

设立司法鉴定学

科的必要性和意义

( 一)司法鉴定学科的未来发展潜力巨大

智慧法院、智慧检察和智慧公安已经成为国家法治建设的时代潮流,这些智慧的核心是科技创新与司法实践的深度融合。虽然刑事司法是国家治理中一个重要方面,但是民事、行政、仲裁、各种形式的调解、预防纠纷和化解矛盾以及犯罪防控都需要司法鉴定技术,因而社会需求使得司法鉴定技术同时向法庭审判与社会防控两个方向发展。公安技术本身的行业属性并不能全然满足社会发展的需要,而司法鉴定技术一方面具有补强公安技术的价值;另一方面能够满足司法以及社会治理多方面、多维度的需求。一个学科的设立是由社会发展的需求决定的,司法鉴定学科有明确的社会需求,有自身的国际和国内发展基础,因而完全有必要成为一个独立的学科。在依法治国、科学技术和数据快速发展的社会背景下,司法鉴定学科必然成为有社会影响力的学科,中国的法学教育必须培养出懂技术的法官、检察官、律师、企业法务等法律人才以适应时代的进步。现代诉讼涉及的科学问题越来越多,可以说如果没有司法鉴定活动,就不能保证准确认定案件事实,做到案结事了。在科技和数据时代,科学证据在司法等活动中的地位越来越重要,因而必须加强司法鉴定学科的建设和发展。

( 二)司法鉴定学科的教学历史由来已久

我国政法院校长期在法学人才培养中坚持司法鉴定学的教学科研和检验工。传统 的“五院四 系 ”一直在法学教育中开设“ 司法鉴定学”、“ 物证技术”、“法医学”等课程。其中,中国人民大学的徐立根教授教授,中国政法大学的金光正教授、张保生教授,西南政法大学的周应德教授、邹明理教授,华东政法大学的杜志淳教授、中南财经政法大学的胡向阳教授等一批学者为其发展做出突出贡献 。“ 五院四系”先后在法学学科下设立二级学科的司法鉴定、物证技术硕士点,有的在诉讼法学、侦查学博士点下培养司法鉴定方向博士研究生,有的则自设司法鉴定博士点 。在我国司法鉴定学科的发展历程中,上海司法鉴定研究所( 现司法鉴定科学研究院)为我国的司法鉴定师资培养、理论和技术创新、司法鉴定技术规范制定和司法鉴定质量管理,以及司法鉴定服务社会做出重大贡献 。经过长期的发展,我国的政法教学过程中已经形成了司法鉴定的教学师资团队,取得了突出的研究成果,不仅培养了大批鉴定专业技术人才,而且为提升法学人才培养的综合素质起到特殊作用。同时,司法鉴定教学团队本着人才培养、科学研究、服务社会的职能,积极开展司法鉴定的社会服务,为司法实践和社会矛盾化解提供高质量的鉴定意见, 取得了良好的社会效果。中国政法大学司法鉴定中心、上海司法鉴定科学研究院、西南政法大学司法鉴定中心均入选国家级鉴定机构。

( 三)发展司法鉴定学科任重道远

如今,在庭审活动中,越来越多的鉴定人参与庭审,对专门性问题发表看法以帮助法官完成事实认定工作。有学者调查 了我国某县2007——2012年法院受理的带有司法鉴定的案件数,增长率高达119.16% ,从167件增加到了366件(同期案件总量增长了20.23 % , 从9321件增长到了11207件)。事实上,公安技术学学科长期在我国刑事司法实践中的行业发展应用具有特殊的专业性和局限性,知识产权、产品质量、资产评估、司法会计、司法精神病鉴定等,以及新兴的大数据鉴定等并不 在公安技术的学科建设与发展范围内,人才培养、科学研究和服务社会需要“法学+证据技术”的新学科来承担,由此认为,政法院校建立独立的司法鉴定二级学科势在必行。探讨该学科建设和未来设计,探寻适应  社会发展的高层次技术型法律人才培养模式,具有越来越大的理论和现实意义。

社会对技术型法律人才的需求,除人才数量需求外,还体现在人才质量层次上。2021年,司法部印发《法医类物证类声像资料司法鉴定机构登记评审细则》(后文简称《司鉴评审细则》),该细则对我国司法鉴定机构与鉴定人提出了更高的标准和要求,尤其是鉴定人科研成果、 论著成果等科研能力将作为专业技术能力之外的一个评价标准。该标准提高了鉴定人的准入门槛,对比过去,科研能力并不为鉴定人所重视。同时导致部分鉴定人因无法满足所列条件而难以继续执业。该细则充分说明随着社会的发展与进步,我国技术型法律人才的能力与素质亦要与时俱进。由此,高层次的技术型法律人才的培养重任自然而然就落到了司法鉴定学科上。

司法鉴定学正处于不断发展之中,诉讼中的专门性问题随着社会的发展不断出现,新的鉴定理论与方法也在不断形成。今天,围绕司法鉴定的分支学科群数目庞大,足以支撑司法鉴定实现由研究方向到二级学科的跃升,而诉讼法学继续包容司法鉴定类学科则略显臃肿与吃力。1995年以前,司法鉴定等技术类课程曾是中国政法大学等高校法学院的必修课程。后来,随着高校法学教育的改革,法学核心课程的设置冲击了法学教育本身的规律性,这些课程不再是必修课程,甚至随着我国法学院设立的泛滥,许多法学院因师资不足、设备缺乏而根本无法开展相应的教学。随着科学证据在诉讼中的广泛应用,以及法官审查科学证 据职责的强化,我国法学教育中科学要素缺失的缺陷日益显见。例如,民事诉讼中由于有法官对科学证据缺乏认识,无法正确收集指印检材与样本,致使鉴定工作长时间滞留于委托受理环节; 或者有法官完全将鉴定意见视为审理裁判依据,导致“不鉴不判”等乱象。

所以,中国法学教育建设并发展司法鉴定学科乃大势所趋。司法鉴定学科有助于推动我国法学教育体系的完善,培养“ 法学+司法鉴定技术”人才,弥补现实缺口,为实现全面依法治国的目标助力。


03

政法院校司法鉴

定学科的发展困境

( 一)学科名称分散化

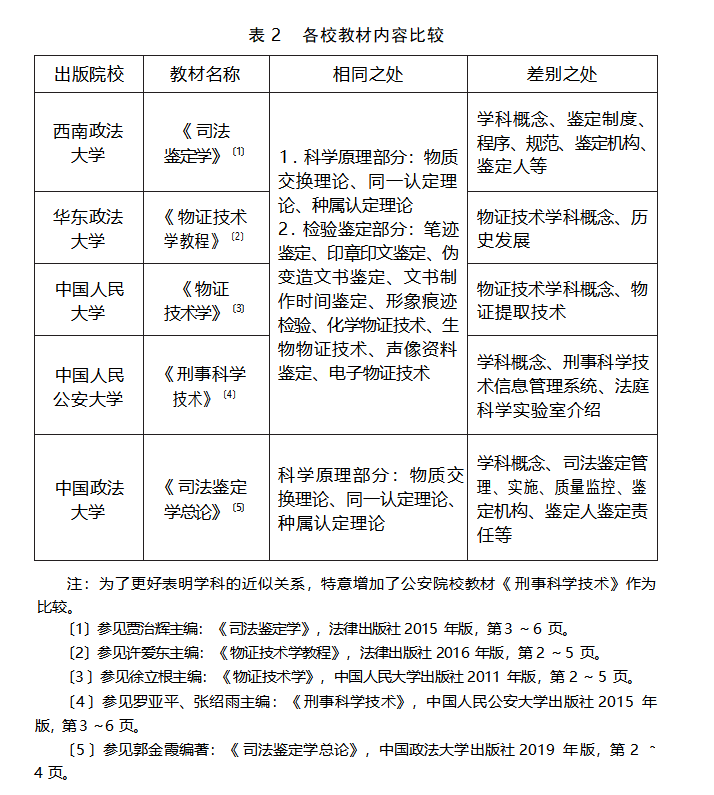
统一的学科名称是学科建设与发展的前提.司法鉴定学繁杂多样 的名称是阻碍该学科进一步壮大的先天缺陷。目前,对于司法鉴定学科,我国不同政法院校有不同的称谓,甚至同一院校内部也存在不同称谓(见表1)。



















表1展示了我国开设司法鉴定类专业的部分高校,在研究生阶段的人才培养方案中,除去“司法鉴定学 ”这一名称外,还有物证技术、法庭  科学、证据调查、证据技术与方法等称谓。与之相对应的本科阶段专业则一致被称为刑事科学技术。事实上,虽然学科名称不一致,但知识体系并无本质区别。从教材来看,《物证技术》与《司法鉴定学》的知识体系基本一致,尤其是基本原理、鉴定步骤方法和各类物证的检验鉴定部分基本一致,仅存在研究对象范围不同导致的差别。由于时代的进步, 司法鉴定学的内涵和外延发生较大变化,案件的专门性问题决定了司法鉴定的对象范围大于物证的范围,同时司法鉴定法、鉴定制度、鉴定意见、鉴定质量管理等也是司法鉴定学研究的对象,成为司法鉴定知识体系的组成部分。虽然其他学科名称的教材不尽相同,但其主要内容大同小异(见表2) 。此外,在《法学百科全书》和《中华法学大辞典》中将司法鉴定学、物证技术学、法庭科学这几个概念作等同解释。



















(二)学科定位边缘化

当前,司法鉴定学的学科定位处境尴尬,在公安技术学与法学之间艰难发展,即司法鉴定学自身没有独立成为法学下的二级学科,而在公安技术下也不符合学科目录范围。研究生教育中的司法鉴定学,对应关联的是公安技术学科中的二级学科刑事技术,由于公安技术学科是国家的“特殊学科”,具有鲜明的行业性和保守性,其特殊性在于不能在社会整体公共安全范畴上来理解学科,而要从公安机关行业需求来定义和使用学科,因而司法鉴定学不可能成为公安技术下的二级学科。然而,司法鉴定学自带科学技术的属性能否得到法学学科认可又是一大难题。因此,从公安院校的视角来看,政法院校的司法鉴定学不属于其学科范围;而从政法院校的视角看,由于法学属于文科,而司法鉴定学的技术特征明显,且法学特征,尤其是证据法学特征被忽视,从而认为其属于非法学,认可度不高。事实上,交叉学科是现代学科发展的主流,司法鉴定学属于“ 法学+技术 ”的交叉学科,归属法学符合现代学科发展的潮流 。

1 . 内部边缘化:政法院校教育体系的忽视

司法鉴定学科在政法院校中被忽视主要体现在其学科的自设性和依附性两个方面 。研究生的司法鉴定类专业存在两种发展模式,一种是在法学一级学科下自设司法鉴定专业,如辽宁大学、华东政法大学;另一 种是让司法鉴定学作为一个研究方向依附于其他学科进行发展,如西南政法大学。不难发现,如果继续沿袭以上模式发展司法鉴定类学科,该学科会始终处于配角的被动状态。例如,在倾向于公安专业的院校中该学科有被兼并的风险,物证技术被视为侦查学科内核,或者教学过程中从观念、师资和资源上带有明显的公安、侦查情结,教学配置上倾向于 刑事侦查的学习模式。而在法学强势的院校中,司法鉴定理论的研究无法摆脱诉讼法的附属,未能完全具有独立的学术品格和应有的学术地位。

2 . 外部边缘化:用人单位招录体制的排斥

对技术型法律人才需求最大的是公安机关,但是,政法院校学生进入公安体系内并不容易。抛开公安联考不谈,即便通过社会公务员招录引进技术人才,与司法鉴定学科的机会也基本为零。以2021年的公安部和某省的公安机关职位招录情况为例( 见表3 ) , 公安体系内从事物证鉴定和法庭科学的工作,其专业要求并没有政法院校的司法鉴定或物证技术专业。事实上,司法鉴定与刑事科学技术只是同源不同脉的关系, 并非天差地别。检察机关对技术型法律人才也有需求,基层检察院有检察技术科,市级或省级检察院一般内设有检察技术处。但是,笔者查阅多个省份近几年的检察机关的职位招录表,发现检察机关依然以“ 法学+法律职业资格证书”作为限制条件,即便司法鉴定学的学生致力于进入检察部门从事技术工作,也毫无专业优势可言。



















那么,为何社会对司法鉴定学人才的接受度较低呢?难道政法院校司法鉴定学培养的人才当真无法与公安技术学人才相比较?非也,华东政法大学作为国内唯一一所拥有司法鉴定硕士、博士点以及博士后流动站的高等院校,在司法鉴定办学中应该是首屈一指的,根据该校的一份就业统计,2008——2017年以来毕业的60名硕士生中,2人在公安机关工 作,4人在国家安全机关工作,4人在检察院工作,6人在司法鉴定机构工作,4人从事律师工作。各用人单位对该校培养的司法鉴定专业人才给予了较高评价,毕业生工作能力得到高度认可,印证了该校司法鉴定专业人才培养体系的科学性。反观将物证技术置于侦查学之下的其他高校,同样是培养技术型法律人才,硕士毕业生面临着学习内容、专业学科、毕业学位三者的不可调和困局。换言之,学司法鉴定技术,冠以公安学科之名,授的却是法学硕士学位。这严重阻碍了人才产出方与人才需求方的沟通衔接,导致学科建设日益落寞,不断被用人单位边缘化。

( 三)研究成果局限化

纵观我国司法鉴定学科的研究生科研成果,暴露了以下几个问题。第一,研究对象桎梏化。该问题具体表现为:对理论研究的倾向、对传统物证研究的倾向。笔者统计了西南政法大学 2017——2019年物证技术方向硕士研究生的学位论文,总计约 47 篇,其中撰写技术型论文的仅占 1 /4 , 其余则是研究司法鉴定制度、专家辅助人、鉴定管理、诉讼视角下的鉴定问题等理论问题。至于技术性论文成果较多的华东政法大学,则表现出传统物证研究多,新兴技术研究少的特点。2018——2020年的司法 鉴定硕士学位论文中,痕迹文书类、声像与电子证据类、法医类占比依次为:65% 、22% 、9% , 其余则是理论类和司法会计类。第二,研究成果同质化。该问题在理论性研究中比较突出,主要表现为围绕同一主题撰写多篇论文。例如,以“鉴定意见质证”为选题的“物证鉴定意见质证实质化研究”、“刑事鉴定意见质证与认证问题研究 ”和“论鉴定意见质证体系的构建”就表现出严重的趋同现象。这种现象反映出司法鉴定学科建设的技术基础需要加大投入,增加技术设施设备和科研经费投入,同时 培养“技术+法学”的高水平人才,为司法鉴定学科建设奠定基础。

综上所述,我国政法院校司法鉴定学科所面临的困境,不仅影响了 其自身的发展,而且从长期来看也不利于科技和数据高度发达时代下国家法治建设的发展。如果法学教育忽视司法鉴定技术的学科建设和发展,仅依靠行业性的公安技术学科发展,这不仅制约了“ 以审判为中心 ” 的诉讼模式的发展,而且也不利于公安机关、检察机关和审判机关以及社会鉴定机构等队伍建设。


04

原因分析

在明确有关刑法案例教学的类型以及刑法案例分析的方法论前提下,需要进一步思考的是,我国今后的刑法案例教学应当如何开展,如此方能契合强化刑事裁判文书的释法说理这一普遍的司法实践诉求。

(一)政法院校法学教育理念与公安技术学科定位的影响

教育体系事关学科设立、人才培养、专业划分等,决定着学科发展前景 。司法鉴定学科面临的困境与现行法学教育体系的定位有关,即法学教育崇尚纯法学发展,忽视法律实践人才的综合素质培养,尤其是科学技术素质的培养。

自20世纪50年代以来,政法院校就在法学教育中开设了司法鉴定学或物证技术学专业,目的在于培养满足司法实践需求的法学人才。以西南政法大学为例,20世纪80年代至90年代在法学人才培养方案中开设了犯罪侦查学(含鉴定技术)、痕迹学、法医学等司法鉴定具体课程, 为法学人才综合素质培养起到积极作用。改革开放以来,司法鉴定科技的飞速发展,法学教育、公安教育和司法实践对司法鉴定技术人才需求越来越迫切,需要把司法鉴定学或物证技术学设为法学学科下的独立二级学科,以促进其发展。中国人民大学徐立根教授向原国家教委提出了在高等学校设立物证技术学学科的建议,原国家教委采纳了这个建 议。在以后的法治建设发展中,科技方法和科学证据成为司法文明建设的重要内容,司法实践需要高质量发展的司法鉴定技术和科学证据。由此,我国对司法鉴定学、刑事科学技术的学科规划和建设已成必然。在学科设置时是在工科目录下增设物证技术学,还是增设公安技术学一级学科,并将物证技术或刑事技术作为其下二级学科成为争议的焦点。历史选择了后者,把刑事科学技术设立为二级学科。至此,法学教育中的司法鉴定学在法学一级学科下未能设立二级学科,而在公安教育中又没有学科归属,处于没有学科依托的状态。近年来法学教育理念偏重法学原理、法律规范、法条适用等理论性内容灌输,忽视科学证据调查与科学证据等实务所必需的司法鉴定学教学。对比域外的法学教育理念,其认为法律涉及社会生活的各个方面,只有在学习了有关社会、理工、经济  等大学本科的知识后,才能入法学院研习法律。显然,我国目前法学院校所实施的法学教育基本上是书本教育,其实践性和技能性都远远不能适应法官审判工作的需要。故我国崇尚的法学理论教育导向进一步影响了司法鉴定学科的设立和发展。2014年全国政协委员、九三学社河南省委主委张亚忠针对我国法学从业人员司法鉴定相关知识薄弱的突出问题,向最高人民法院提出了《关于我国案件审理中“ 司法鉴定盲 ” 现象亟待矫正的提案》,更是从侧面反映了司法从业人员司法鉴定基本理论与专业知识的匮乏

( 二)学校资源所限

目前,开设司法鉴定学科研究生教育的院校多为文科高校,而学科建设又必须有相应的人才,以及设备、资金的投入。由于法学教育的教学和研究无须投入大量科技设备,因而从平衡教学成本的观念上学校难以支持高投入的司法鉴定研究和教学,从而影响了学科建设的基础。近年来从事司法鉴定学教学的中青年教师队伍中有越来越多的理工科硕士、博士,但由于高校对司法鉴定学的设备、资金投入不足,影响了师资队伍和研究平台的建设。受政法院校自身对司法鉴定学科建设投入不足的影响,使其在人才培养、科学研究、服务社会方面对国家和地方法治建设的贡献有限,导致国家和地方财政支持力度亦受到影响。事实上, 我国政法院校都设立了服务社会的司法鉴定中心,中国政法大学和西南政法大学都拥有国家级的司法鉴定中心,其各自的司法鉴定中心不仅为培养师资、科学研究和学生实践提供了平台,而且也能够获得收入满足学科建设资金。然而,司法鉴定中心的收入大多被用于支持法学教育和学科建设,而非司法鉴定学科建设。

( 三)学科特色不鲜明

司法鉴定学与法庭科学均译自 Forensic  Science , 从学科内容上看, 该学科是综合运用化学、物理学、生物学、电子信息技术等自然科学理论、方法和技术手段,研究和解决物证发现、记录、检验、鉴定问题的一门综合性学科 。根据我国大部分教材观点,该学科在检验鉴定部分的内容包括:痕迹学、文书检验、司法化学、生物物证、声像资料与电子证据内容,有的教材甚至还包括司法会计鉴定、司法精神病鉴定等内容。虽然司法鉴定学科知识涉及的专业领域广泛,知识结构体系庞大复杂,但是作为一门边缘性、交叉性和应用性较强的学科,有自身解决案件专门性问题的特点。从学科特点上看,自然科学技术大量运用于法律活动中, 研究生人才培养中不能只侧重技术学习,亦不能只追求法学知识灌输, 必须体现“ 技术+法学 ”的问题导向特色。在学科建设和研究生培养中,各政法院校尚未体现出司法鉴定学科建设的特色发展和人才培养, 尤其是研究生培养。研究生培养涵盖司法鉴定领域的方方面面,没有自身的特色和优势方向,就会影响研究生培养质量和学科建设。尽管复杂的学科知识决定了培养司法鉴定学研究生的双重条件:“ 理工背景 +法学知识”,但是不同政法院校的特色发展,才是解决司法鉴定人才培养和学科建设的关键所在。


05

政法院校司法鉴

定学科的发展出路

(一)统一学科名称

学科名称的统一是提升司法鉴定学科地位的先决条件,已经有不少学者注意到此问题,主张统一为“ 物证技术学 ”“ 司法鉴定学 ”“ 法庭科学”的观点都有。虽然从研究对象和内容特点来说,不同名称都有其合理性,但是学科名称应考虑学科的历史发展、立法和司法实践,因而笔者粗浅认为“司法鉴定学”作为学科名称比较合理。其理由如下:首先,物证问题只是案件专门性问题的一类,使用司法鉴定概念,相关的法律文件能够合理包含物证问题。全国人大的立法使用司法鉴定概念,中央政法委在一些规范文件中也使用司法鉴定概念,司法行政机关明确司法鉴定管理职责,并在司法鉴定执业分类中把物证类鉴定作为司法鉴定的一  个分支。例如,2021年司法部印发的《 司鉴评审细则》中明确将司法鉴定业务划分为:法医类、物证类、声像资料类三大领域,可以看出物证技术鉴定属于司法鉴定范畴。其次,从司法活动与鉴定技术的关系来看,“ 法庭科学”“证据科学”“ 司法鉴定 ”等名称虽然都能适用,但是从名称使用的现实情况看,综合考量各名称的使用院校数量、教材数量、规范性文件使用率、学科级别后(见表4 ) , 不难发现“司法鉴定学 ”这一名称已经具备较好的理论现实基础。再次,从名称变动历史看,北京大学曾经邀请业内专家学者对学科名称进行过一次大的论证,最后决定该学科的名称应统一使用“司法鉴定学”。这不仅简洁明了地直接反映出本学科的内涵与外延和与国际通行的名称接轨,而且也充分体现了我国在学科命名上的严谨治学态度和中国国情。综上,笔者认为将该学科名称统一为“司法鉴定学”是合理的。



















( 二)明确两个定位:学科属性与教学理念

1 . 独立的法学二级学科

回顾司法鉴定学科的发展,20世纪使用“ 物证技术学”名称的学者,就曾要求将该学科作为法学研究生教育体系下的独立二级学科。 当下,把“司法鉴定学”确定为法学下的二级学科,已经成为政法院校努力的共同目标。在硕士研究生培养中,辽宁大学、华东政法大学、甘肃政法大学、西北政法大学已成功将司法鉴定学自设为法学二级学科,同时华东政法大学拥有司法鉴定博士学位点。此外,2019年9月,上海政法学院开设本科法学(法庭科学方向),面向理科学生招生。这一专业方向的招生,在国内开创了政法院校培养司法鉴定技术本科人才的先河。虽然有的学校在侦查学学科内培养物证技术方向研究生,但碍于侦查学自身处于法学与公安学的学科归属矛盾中,难以体现其发展特色;而在证据法下培养法庭科学方向的研究生也是不得已的权宜之计。面对国家法治建设发展的需要,司法鉴定学成为独立学科各方面的条件已然成熟,因此应该在现有自主设立的法学二级学科,以及相关学科研究方向的基础上,争取把司法鉴定学列为正式的法学独立二级学科。

2 . 在“法学+司法鉴定技术”的框架内建设特色学科

“ 法学+司法鉴定技术 ”人才培养模式是司法实践的需求所决定的。司法鉴定学科有别于公安技术的特色就是在司法鉴定技术素质培养的基础上,体现法学特色,使学生同时具有良好的法律和鉴定技术素养,能够较好地解决司法实践中不断增长的科学证据审查和采信问题。不同政法院校的司法鉴定学科建设应体现不同的特色,在不同的鉴定研究领域和方向形成优势,从而实现科学建设和研究生培养的错位发展, 为社会需求提供高水平的研究成果和高质量的专门人才,从而促进学科的可持续发展。其实,法学下开展技术型学科并非一时兴起之事物,在法庭科学较为健全的美国,有很多的法学院校开设类似的专业或课程,如约翰·杰伊刑事司法学院、密歇根州立大学、俄克拉荷马州立大学等。美国警察教育培训体制与我国不同,但是社会对技术型法律人才 的需求是相同的,借鉴美国的相关经验,笔者认为“ 法学+司法鉴定技术”作为技术型法律人才的培养模式具备合理性与可行性。

( 三)多措并举优化学科

首先,司法鉴定学科知识结构庞大复杂,为兼顾物证类、法医类、声像资料类等难题,可以采取校际合作、校企合作培养的模式联合培养研究生 。如东南大学在2011年首创的在法学硕士点中独立设置“ 医事法 ”“ 工程法”两个专业,同时在法律专业硕士研究生培养上实施“ 法学+医学(工学)”双专业交叉性的“4+3 ”模式,培养高层次复合型法律人才。各政法院校可参考东南大学医事法学硕士培养模式,与医学院校在导师选聘、论文归属、学时安排等环节达成共识,协作培养法医鉴定人 才。同理,当物证类与声像资料类技术研究达到一定深度时,亦可寻求理工院校的合作,采用双导师,甚至多导师的创新培养模式。其次,良好的学科平台有助于把握学科前沿领域与学科知识体演进趋势,把握学科共同体与学术圈业态。当前具备条件开设司法鉴定学的院校,虽有学科大一统的趋势,却仍然处在百花齐放的阶段。为了解决学科割裂分散,各个院校各行其是的学科现状,有必要以开设该学科的院校作为基本核心,融合院校附属司法鉴定中心,一同构筑学科平台,促进科学建设和研究生培养。学科共同体的形成,将为学生跨校交流、增设司法鉴定类期 刊、获取刑事科学技术同等待遇、研究数据共享、统一学科代码、开设司法鉴定竞赛等创造有利条件。最后,学科建设离不开学校人才培养理念的转变和资源支持。司法鉴定学科建设和研究生培养,需要所属学校的大力支持。学校在支持司法鉴定学科时,可从以下三个方面入手:一是从经费方面投入,或支持司法鉴定服务收入用于购买设备、实验器材、资助研究 。二是鼓励学生提升鉴定技术实操能力,参照研究生培养的“三助”制度 ,设立“助鉴”制度。三是加强法学核心课程知识的学习 ,打开就业通道 ,增进与社会鉴定机构的合作与交流 ,拓展学生的就业机会。

《法学教育研究》采编系统http://fxjy.cbpt.cnki.net

《法学教育研究》电子邮箱fxjyyj@126.com

编辑:郭璐萌

主编:石   佳

审核:李慧军

 
联系我们

座机:028-87656123

手机:18980774783

邮箱:cd87656123@163.com

公司地址:成都市金牛区十二桥路37号新1号A座五楼A508室

扫一扫,知识产权鉴定委托,一键即搞定

版权所有 © 四川西部知识产权鉴定评估有限公司 蜀ICP备2024050224号 联系电话:028-87656123