四川西部知识产权鉴定评估有限公司

咨询热线: 028-87656123 / EN
您当前的位置:首页 > 《专利价值评估指南》全文发布!
《专利价值评估指南》全文发布!
#本文仅代表作者观点,不代表IPRdaily立场#


“《专利价值评估指南》已于9月12日实施。”

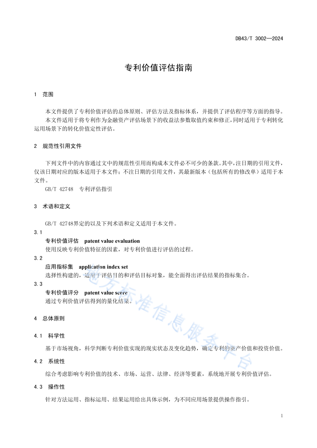
湖南省地方标准《专利价值评估指南》(DB43/T 3002—2024)已发布并于9月12日正式实施。

《专利价值评估指南》提供了专利价值评估的总体原则、评估方法及指标体系,并提供了评估程序等方面的指导。

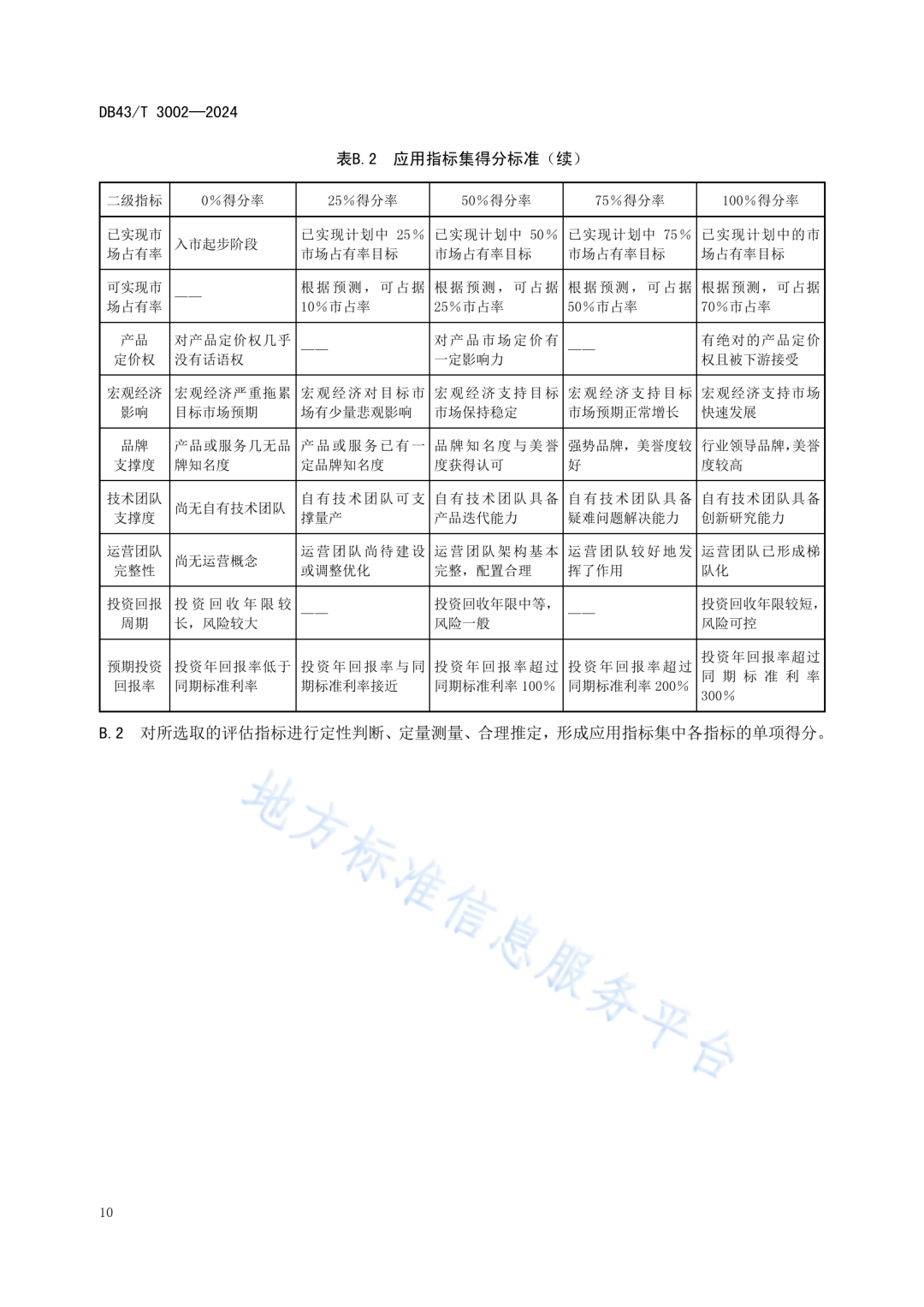
本指南适用于将专利作为金融资产评估场景下的收益法参数取值约束和修正,同时适用于专利转化运用场景下的转化价值定性评估。一级指标:排他开发、技术潜力、量产可控、市场开拓、发展前景和投资效益6个指标。


(原标题:《专利价值评估指南》)

来源:全国标准信息公共服务平台网站
编辑:IPRdaily辛夷          校对:IPRdaily纵横君


 
联系我们

座机:028-87656123

手机:18980774783

邮箱:cd87656123@163.com

公司地址:成都市金牛区十二桥路37号新1号A座五楼A508室

扫一扫,知识产权鉴定委托,一键即搞定

版权所有 © 四川西部知识产权鉴定评估有限公司 蜀ICP备2024050224号 联系电话:028-87656123