四川西部知识产权鉴定评估有限公司

咨询热线: 028-87656123 / EN
您当前的位置:首页 > 肖尤丹 王珊珊:试论我国知识产权对外转让安全审查机制
肖尤丹 王珊珊:试论我国知识产权对外转让安全审查机制


试论我国知识产权对外转让安全审查机制


肖尤丹:中国科学院科技战略咨询研究院战略所学术所长、研究员,中国科学院大学公共政策与管理学院(知识产权学院)教授

王珊珊:北京市科学技术研究院创新与发展战略研究所博士后、助理研究员


内容提要


知识产权是国家战略性科技资源,知识产权关系国家安全,加强知识产权对外转让安全审查对维护科技安全和国家安全十分重要。既有研究着眼于知识产权对外转让安全审查机制的实施效果分析,缺乏基于制度现状的法律机制研究,难以回应日益复杂的治理难题。文章全面梳理了中国知识产权安全审查机制的制度现状和法律渊源,分析了知识产权安全审查的特殊性、复合性和间接性等基本特征,明确了知识产权对外转让安全审查在国家安全审查、技术贸易管理和知识产权保护制度中的体系定位。在理论上厘清了知识产权对外转让安全审查机制的法律构造,在实践上可为我国知识产权对外转让安全审查工作提供研究参考。


关 键 词


知识产权 对外转让 国家安全 安全审查 知识产权审查



知识产权对外转让安全审查(以下简称“知识产权安全审查”)机制的正式建立,不仅全面强化了涉及国家安全的知识产权对外转让行为管理,进一步健全了我国知识产权领域维护国家安全的制度机制,更为我国全面建立知识产权国家安全法律制度及其实施体系提供了新思路和新机制。值得注意的是,相较于我国原有知识产权法律制度中的国家安全机制(比如国防专利、保密专利、向外国申请专利保密审查、国有企业事业单位发明专利指定实施、专利权的公共利益强制许可),新的知识产权安全审查机制在工作理念、保护对象和保护手段上都有了重大进展:在工作理念上,实现了从“知识产权保护与国家安全分离管理”向“知识产权与国家安全保护一体统筹”的发展;在保护对象上,实现了从“国防安全单一对象”向“科技安全、产业安全和总体国家安全”的全面拓展;在保护手段上,实现了从“保守国家秘密单一机制”向“保密管理、对外贸易管理、外商投资管理、敏感技术扩散管理和知识产权秩序管理融合共构”的重大转变。

较为遗憾的是,与当前我国知识产权领域国家安全形势发展的客观需求相比,对这一新机制的研究和实践仍处于较为初步的阶段,尚难以满足依法管理和完善制度的战略要求。一方面,国内学界对该机制关注不足,相关学术成果也较为宏观分散,且主要集中在知识产权安全管理和科技政策研究领域,而对于知识产权安全审查机制的体系定位、性质和依据的研究尚不充分。另一方面,在地方相关审查细则和地方性法规中,普遍存在照搬《知识产权对外转让有关工作办法(试行)》(国办发〔2018〕19号)(以下简称《试行办法》)原文规定的情形,细化、补充和完善具体工作机制内容的不多,且对具体审查中涉及的与地方商务部门、科技部门相关工作的关系、与权利人或申请人的关系等关键问题普遍采取回避立场。因此,亟待厘清我国知识产权安全审查机制中的重要法律关系,系统梳理知识产权安全审查机制的制度现状、法律渊源、体系定位、基本特征,为完善知识产权安全审查制度及其工作机制提供必要的研究基础。



一、我国知识产权安全审查机制的建立


(一)《试行办法》的制定及其内容


2018年1月23日,习近平总书记主持召开中央全面深化改革领导小组第二次会议,会议审议通过了《试行办法》。会议指出,知识产权对外转让,要坚持总体国家安全观,依据现有法律法规和工作机制,对单位或者个人将其境内知识产权转让给外国企业、个人或者其他组织,严格审查范围、审查内容、审查机制,加强对涉及国家安全的知识产权对外转让行为的严格管理。2018年3月18日,国务院办公厅正式印发《试行办法》,并规定对“技术出口、外国投资者并购境内企业等活动”中涉及国家安全的知识产权对外转让行为进行国家安全审查。被纳入审查的知识产权对外转让行为主要是中国单位或者个人将其境内知识产权转让给外国企业、个人或者其他组织的情形,具体包括三种:“权利人的变更”“知识产权实际控制人的变更”和“知识产权的独占实施许可”。而涉及的知识产权类型主要包括:“专利权”“集成电路布图设计专有权”“计算机软件著作权”“植物新品种权”等知识产权及其申请权。另外,《试行办法》将特定知识产权对外转让“对我国国家安全的影响”和“对我国重要领域核心关键技术创新发展能力的影响”两种情形作为知识产权安全审查的审查内容。并根据活动场景,在审查机制上将知识产权安全审查分为两类:“技术出口中涉及的知识产权对外转让审查”与“外国投资者并购境内企业安全审查中涉及的知识产权对外转让审查”。同时,明确将“知识产权对外转让涉及国防安全的”排除适用。

由此,在技术出口管理和外资并购管理中,初步建立了区别于已有技术审查、贸易审查和投资审查的知识产权审查机制,赋予了相关知识产权管理部门专门性的审查权限。同时,在现有以“保密”和“特别实施”为核心的知识产权领域国家安全管理制度中增加了限制实施或权利行使的新手段,也为知识产权管理与技术出口管理、外资并购管理等现有国家安全制度的结合提供了全新机制。

从制度性质上看,由国务院办公厅印发的《试行办法》并不属于我国《立法法》规范的行政法规。其制度适用主体是根据有关法律法规规定或依据其法定职责具有依法管理知识产权对外转让活动的国家行政机关或授权部门,而非针对知识产权对外转让活动的当事人;其调整对象是上述国家行政机关或授权部门针对部分涉及国家安全的知识产权对外转让活动的管理工作,而非直接调整各类民事主体的知识产权对外转让活动。

从《试行办法》的名称来看,其中“有关工作”是理解这一制度的关键。“有关工作”在《试行办法》及地方相关实施细则中,主要是指“限制类技术出口管理”“外国投资者并购境内企业安全审查”“知识产权权利变更登记”三项工作,而这三项工作并非是由《试行办法》新近创设,而是早已有之且行之有效的机制,其并未增加新的行政审批权。《试行办法》的制度作用在于通过工作关系的优化调整,将相关工作中涉及到的特殊知识产权对外转让行为的管理和审查,由非知识产权管理部门自行实施统一转交具备管理职责的知识产权管理部门处理,同时明确知识产权管理部门之间的权责分工。


(二)地方相关实施细则与立法规定


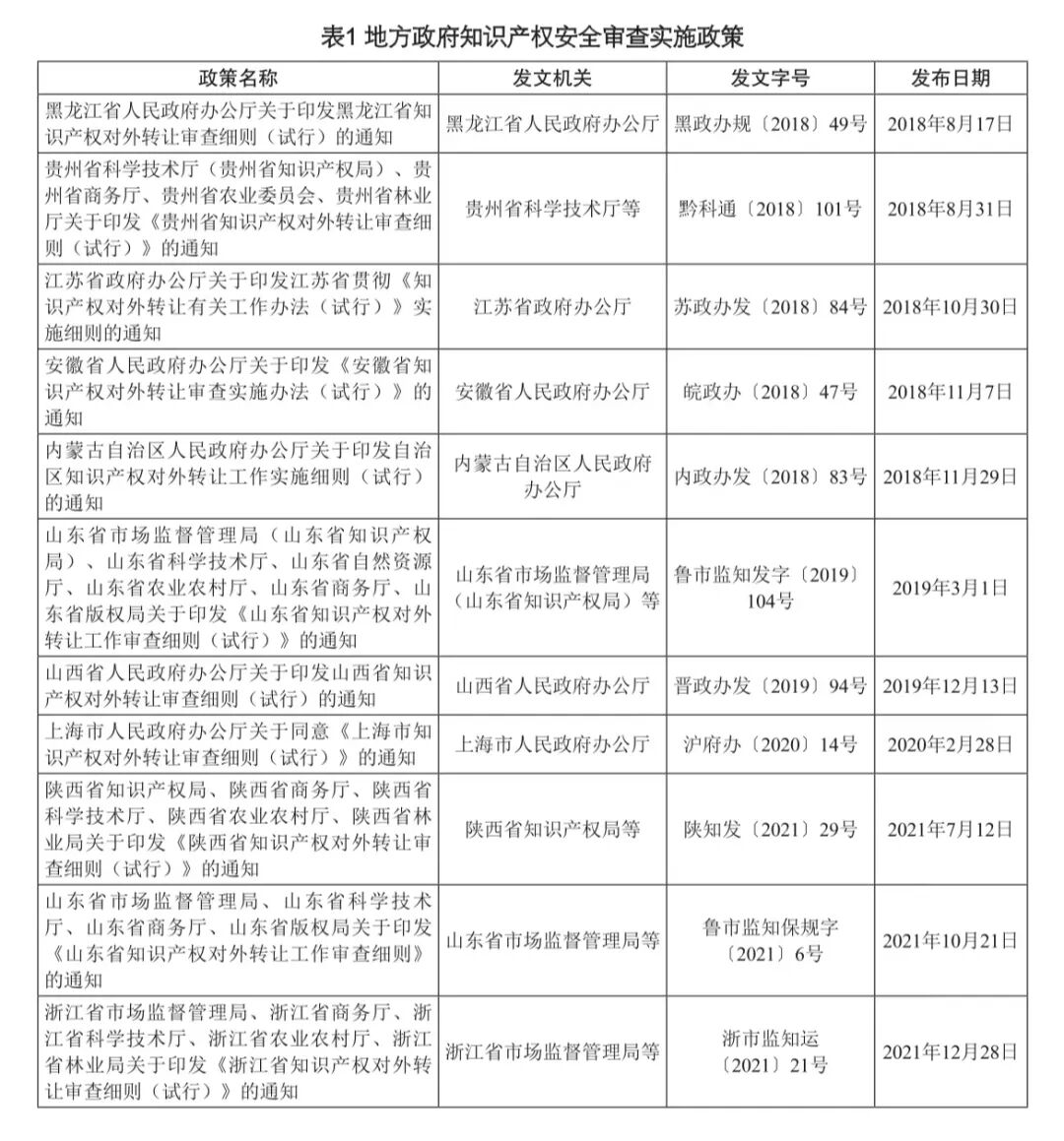
为了落实《试行办法》中“应当制定审查细则”的明确要求,我国部分地方知识产权管理部门先后制定了地方知识产权安全审查细则或实施办法(见表1)。 


表1 地方政府知识产权安全审查实施政策


同时,北京市、湖南省、山东省、广东省、山西省等制定的知识产权地方性法规中也对知识产权安全审查作出规定,从而在一定程度上实现了知识产权安全审查机制在地方层面的法定化。《上海市知识产权保护条例》(上海市人民代表大会常务委员会公告第58号)除规定该市相关管理部门应该依法依规开展知识产权安全审查工作之外,还明确规定要完善上海市知识产权安全审查制度。《北京市知识产权保护条例》(北京市人民代表大会常务委员会公告〔15届〕第72号)则采取了不同于其他地方性法规以细化工作机制为重点的立法方式,而是以知识产权审查工作为中心的创制性规定。例如,如果在外国投资者并购在京企业的过程中涉及知识产权对外转让且属于国家安全审查范围的,那么北京市版权、农林、绿化等部门都有责任配合国务院有关部门开展安全审查。其中,在转让主体、权利范围方面,《北京市知识产权保护条例》使用了更为宽泛的表述。此外,《安徽省知识产权保护办法》(安徽省人民政府令第303号)对知识产权安全审查作出了规定;2018年修订的《四川省促进科技成果转化条例》(四川省第十三届人民代表大会常务委员会公告第17号)对知识产权安全审查作出了原则规定。



二、知识产权安全审查机制的法律渊源


(一)专利权对外转让管理


从我国法律规定来看,1983年《国营工业企业暂行条例》(国发〔1983〕54号)是最早确立知识产权对外转让管理规则的法律。该条例第29条规定,企业有权按照国家规定将自己的发明创造、科研和技术革新成果,在国内有偿转让,或经国务院有关主管部门批准,向国外有偿转让或申请专利。由此表明,我国在1984年《专利法》尚未出台前就已经规定了向国外转让或申请专利的特别审批制度。

1984年《专利法》第10条和第20条采取与上述类似的特别审批方式。第10条规定“专利申请权和专利权可以转让”存在两种特殊情形:第一种是中国单位或者个人向外国人转让专利申请权或者专利权的,必须经国务院有关主管部门批准;第二种是全民所有制单位作为专利权持有人,转让相关权利必须经上级主管机关批准。对于第一种情形中涉及的“国务院有关主管部门”的具体含义,1985年《专利法实施细则》及1992年《专利法实施细则》未作说明,同一时期出版的专利法释义也未有所说明。2000年《专利法》对第10条规定进行了调整,删除了全民所有制单位转让的审批规定,但仍保留了向外国人转让审批的规定。2001年《专利法实施细则》第14条对“国务院有关主管部门”的指向作出了说明,即“国务院对外经济贸易主管部门会同国务院科学技术行政部门”。

此后,2008年第三次修正《专利法》时,对第10条对外转让规定进行了修改。一是扩大了受让人的范围,在原“外国人”的基础上,增加了“外国企业”和“外国其他组织”两类主体。二是删除了“必须经国务院有关主管部门批准”的表述,改为“应当依照有关法律、行政法规的规定办理手续”。根据尹新天先生的解释,此处的“有关法律、行政法规”指的就是“《对外贸易法》和《技术进出口管理条例》”。由此,2008年《专利法》对此最显著变化是,将专利权对外转让与技术出口及行政管理相分离,终结了专利权对外转让审批制的原有规则,明显弱化了技术出口管理对专利权转让及其效力的影响。根据当时实际参与立法工作的尹新天先生的说明,这一调整的主要原因在于当时的立法研究认为,专利权对外转让与技术出口的法律涵义并不完全重合。而且,还有观点主张由于专利权保护的地域性特点,使得外国人取得中国专利权并不存在权利“出口”问题。

此外,对于转让人“中国单位”的表述虽然没有变化,但学界的理解也随着时间和形势变化而发生了较大的转变。最初,汤宗舜先生认为“中国单位”应当解释为不包括中国境内的外资企业为宜。其后,尹新天先生则认为“中国单位”是指“按我国法律成立从而具有我国民事主体资格的单位”,理应包括三资企业(在中国境内设立的中外合资经营企业、中外合作经营企业、外商独资经营企业三类外商投资企业)。

专利权对外转让管理制度在相当程度上塑造并奠定了我国知识产权安全审查机制的制度基础,直接影响了《试行办法》的诸多规则表述。但是,专利权对外转让管理制度从行政审批向合规义务的转变以及诸多制度理解上的差异,也必然对当前知识产权安全审查机制的具体实施产生影响。


(二)其他知识产权类型对外转让管理


除《专利法》外,《计算机软件保护条例》《植物新品种保护条例》等专门性知识产权法规中,也存在对外转让实施特别行政管理的相关规定。

1991年《计算机软件保护条例》第28条专门设立了软件权利对外转让的审批备案规则,即对外转让或许可软件著作权时,权利人须报请国务院有关部门批准并向软件登记管理机构备案。与专利法审批仅涉及权利转让不同,1991年《计算机软件保护条例》将软件著作权的“许可”也纳入审批备案范围。这一规定也是我国著作权领域最早针对跨境权利流转的法律规则。2001年《计算机软件保护条例》保留了软件著作权对外转让专门规定,但与专利法修改类似,2001年《计算机软件保护条例》对转让人的表述作了修改,取消了强制性的审批备案制度,并明确将该制度修改为权利人对外转让时的技术出口合规义务。此后《计算机软件保护条例》两次修订(2011年和2013年)均未涉及修改该条规定。

在植物新品种权方面,2014年《植物新品种保护条例》第9条对植物新品种权利转让和对外转让作出规定。该条自1997年《植物新品种保护条例》颁布以来,从未作过修改。该条根据不同主体转让植物新品种的申请权或品种权的审批程序作出了不同规定:如果是中国单位或个人对外转让的情形,则应经过审批机关批准;如果是国有单位在国内转让的情形,则应报经有关行政主管部门批准。另外,无论是对内转让还是对外转让,当事人均应签订书面合同,向审批机关登记,并由审批机关予以公告。与之配套,根据《植物新品种保护条例实施细则(农业部分)》第11条和《植物新品种保护条例实施细则(林业部分)》第8条规定,对外转让植物新品种申请权或者品种权的,应向农业农村部或国家林业和草原局申请审批。

在集成电路布图设计专有权方面,2001年《集成电路布图设计保护条例》并未直接规定对外转让管理制度,但2001年《集成电路布图设计保护条例实施细则》中设立了专门规定。其第11条规定,在办理布图设计专有权对外转让登记时,中国单位或个人应向国家知识产权局提交国务院有关主管部门允许转让的证明文件。在办理布图设计专有权转移时,当事人应凭借证明文件或法律文书办理著录项目变更手续。

此外,我国《商标法》上虽然并未规定与《专利法》类似的对外转让管理规则。但是,自1982年《商标法》开始,我国注册商标转让就一直采取核准制而非登记制i,并且2013年修正《商标法》时,在转让核准制规定的基础上,增加了“对容易导致混淆或者有其他不良影响的转让,商标局不予核准,书面通知申请人并说明理由”的特殊规定。1982年《商标法》第30条还将“自行转让注册商标”列为应当由商标局责令限期改正或者撤销其注册商标的商标违法行为。这些规定,都在相当程度上赋予了商标行政部门对注册商标转让行为实施行政管理的权力。

在专利制度以外存在的上述知识产权类型对外转让特别管理要求,在制度衔接和实施适用方面,直接产生了在国家层面上统一不同类型知识产权对外转让管理要求、理顺不同类型知识产权管理分工的客观需求,为建立统一的国家知识产权安全审查机制提供了必要的制度基础。


(三)特殊情形知识产权涉外转让管理


除按照知识产权类型和权利性质设立的一般性对外转让管理制度外,我国还长期存在与之独立的特殊情形知识产权涉外转让管理规则。其中,又以利用财政资金设立的科技计划项目知识产权(以下简称“项目知识产权”)最具代表性。

从相关政策回溯来看,在国家层面建立专门的知识产权对外转让审查机制很大程度上源于项目知识产权涉外管理体制改革的要求。2011年《国家知识产权事业发展“十二五”规划》(国知发规字〔2011〕126号)明确提出“完善国际科技合作知识产权管理措施,建立财政性资金资助的知识产权对外转让审批机制”。2012年《科技创新知识产权工作“十二五”专项规划》(国科发政〔2012〕120号)进一步要求“制定国家科技计划项目知识产权信息管理和对外转让审批管理办法”。2015年《国务院关于新形势下加快知识产权强国建设的若干意见》(国发〔2015〕71号)则在更高的行政管理位阶上提出“完善财政资助科技计划项目形成的知识产权对外转让和独占许可管理制度”。

上述政策文件的要求,在法律规则层面都是对《科学技术进步法》相关规则的细化与实施。2007年《科学技术进步法》修订中增加了被称为中国版本拜杜法规则j的财政科技计划知识产权归属及管理制度(第20条、第21条)。其中,第21条明确规定“前款规定的知识产权向境外……转让或者许可……独占实施的,应当经项目管理机构批准;法律、行政法规对批准机构另有规定的,依照其规定”。这赋予了项目管理机构对项目知识产权对外转让的审批管理权利。2021年《科学技术进步法》延续了2007年《科学技术进步法》项目知识产权对外转让管理规则。

从性质上看,这一管理权利与商务部门、科技部门依据《专利法》《对外贸易法》和《技术进出口管理条例》在技术出口中知识产权对外转让的管理存在显著差别。《科学技术进步法》中的审批本质上是由法律确认的、基于国家研发投资和科技行政合同产生的、具有法律关系相对性的某种契约性权利。对此,《中华人民共和国科学技术进步法释义》中明确说明,设定这一“权利转让限制”的主要理由是“国家对此付出了一定的资金支持”。而《技术进出口管理条例》中的特别许可制,则是基于维护对外贸易中的国家安全和公共利益,由法律直接创设行政许可。

在特定项目实践中,这一性质差异也相当明显。比如,2010年《国家科技重大专项知识产权管理暂行规定》(国科发专〔2010〕264号)就结合项目实际,在制度实施层面细化了《科学技术进步法》的管理规则。一是扩大了项目知识产权转让管理适用情形,将“向境内机构或个人转让或许可其独占实施”“向境外组织或个人转让或许可”和“因并购等原因致使权利人发生变更”三种情形全部纳入管理范围;二是明确了项目管理机构的实际指向,对一般情况,规定“应当报牵头组织单位审批”,而对牵头组织单位是企业的特殊情况,则作出报“专项领导小组组长单位”审批的特殊规定;三是厘清了项目主管部门的审批与技术出口许可审批的差异,规定向境外转让或许可的,除了须获得项目主管部门审批之外,还须要依照《技术进出口管理条例》获得技术出口许可审批,方可执行。

此外,在管理事项上,《科学技术进步法》的审批仅限于项目知识产权的对外转让和独占许可,而技术出口管理的范围包括“所有属于技术出口范围的专利权、专利申请权、技术秘密以及计算机软件著作权、集成电路布图设计专有权、植物新品种权的转让、许可”。根据《科学技术进步法》该条的立法解释,这一规定中的知识产权范围,并不限于该法第20条中依法授权项目承担者取得的四种知识产权类型(专利权、计算机软件著作权、植物新品种权和集成电路布图设计专有权),还应当包括其他知识产权类型,其覆盖的知识产权似乎比技术出口管理更广泛,但是前者只适用于项目框架下新产生的知识产权,而后者则包括任何情形下产生的涉及技术出口的知识产权。

项目知识产权对外转让管理体现了政府在国家创新体系中的有效作用,客观反映了我国科技体制鲜明的国家战略导向。项目知识产权对外转让管理在性质、事项范围等方面的特点,弥补了以对外贸易框架下技术出口许可证管理为核心的合规义务规则的“被动管理、消极应对”的固有缺陷,并且以法律形式赋予了国家从财政投资、战略科技资源、行政合同义务等角度,完善知识产权安全审查机制的可能性。更为重要的是,对财政资助项目知识产权行使作出符合国家利益和社会利益需求的约束或限制,是当前世界各国的普遍做法。比如,美国专利法框架下拜杜法规则中的美国实施优先、政府介入权以及大学取得权利未经批准不得转让规则等。



三、知识产权安全审查机制的体系定位


明晰知识产权安全审查机制的法律定位,是理解知识产权安全审查工作性质和工作依据的关键。《试行办法》提出建立知识产权安全审查机制的定位与宗旨,即“为贯彻落实总体国家安全观,完善国家安全制度体系,维护国家安全和重大公共利益,规范知识产权对外转让秩序”。因此,相较于一般性的知识产权管理机制而言,具有更为复杂的制度定位。总结来看,其法律定位主要体现在三个方面:一是与国家安全审查的关系;二是与技术出口贸易管理的关系;三是与知识产权相关活动管理的关系。


(一)与国家安全审查的关系


知识产权安全审查是国家安全审查的重要组成部分。2015年《国家安全法》在“国家安全制度”专章中明确设立了国家安全审查和监管制度机制。该法第59条规定,国家安全审查主要针对“影响或者可能影响国家安全的外商投资、特定物项和关键技术、网络信息技术产品和服务、涉及国家安全事项的建设项目,以及其他重大事项和活动”。其中,第59条明确提及的外商投资、特定物项和关键技术、网络信息技术产品和服务等,目前已经由我国相关法律先后设立了专门的国家安全审查制度(见表2)。


表2 相关领域国家安全审查立法情况


虽然第59条并未直接点明“知识产权”,但《中华人民共和国国家安全法释义》关于该条的说明提到,“重要领域核心关键技术的自主知识产权转让”属于“其他重大事项和活动”“也要根据需要适时建立国家安全审查制度”“本项作为兜底条款,用以补充本法未列明而确有必要进行国家安全审查的重大事项和活动,为随着经济社会发展和维护国家安全利益的需要,建立新的审查制度提供法律支撑”。同时,《试行办法》也在宗旨中将“依据国家安全……等相关法律法规”作为依据,明确将“外国投资者并购境内企业安全审查中涉及的知识产权对外转让审查”作为知识产权安全审查的重要机制之一。因此,知识产权安全审查显然是国家安全审查的新机制,也是未来利用知识产权制度、信息手段维护国家科技安全、产业安全、经济安全的新手段。


(二)与技术出口贸易管理的关系


《试行办法》主要规定了“限制类技术出口”和“外资并购安全审查”两类审查启动情形。如何理解知识产权安全审查与现有管理机制的相关程序显得尤为重要。

在限制类技术出口方面,《对外贸易法》系统建立了我国技术出口贸易管理制度。其基本特点是“以禁止限制技术出口目录为基础,限制出口技术许可证管理、自由出口技术合同备案登记为核心,技术出口知识产权对等保护义务审查、贸易调查和国家预警应急机制等新手段为补充”。而根据《技术进出口管理条例》的规定,前置性的申请审查又是限制出口技术许可证管理的核心机制。在《对外贸易法》基础上,《技术进出口管理条例》和《禁止出口限制出口技术管理办法》在审查类型上,区分了贸易审查与技术审查,并相应在审查机关方面确定由省级地方商务管理部门和地方科技行政管理部门具体承担。在审查内容上,明确贸易审查主要审查是否符合我国对外贸易政策,并有利于促进外贸出口;是否符合我国的产业出口政策,并有利于促进国民经济发展;是否符合我国对外承诺的义务。而技术审查则主要审查是否危及国家安全;是否符合我国科技发展政策,并有利于科技进步;是否符合我国的产业技术政策,并能带动大型和成套设备、高新技术产品的生产和经济技术合作。

在工作流程和机制关系方面,《试行办法》中规定的“技术出口中涉及的知识产权对外转让审查”,实际上就是在上述限制技术出口前置性申请审查框架下,在特定情形下将知识产权设置为独立审查内容,并在审查机关上相应增加了地方知识产权管理部门、知识产权主管部门、农业主管部门和林业主管部门等。需要注意的是,知识产权安全审查与原有两类审查之间仍然存在较大差异。

一方面,知识产权安全审查并不是全部限制类技术出口许可申请的法定审查程序,而是符合《试行办法》规定的特定情形下的特殊审查机制,并且是限制类技术出口管理的组成部分。这一审查机制在技术出口管理中的引入,主要法律依据是《对外贸易法》第19条第2款和《技术进出口管理条例》第6条第2款。前者规定“实行配额、许可证管理的货物、技术,应当……按国务院规定……经许可……方可进口或者出口”;后者则具体明确“国务院有关部门按照国务院的规定,履行技术进出口项目的有关管理职责”。显然,上述规定都直接赋予了通过“国务院规定”调整管理机关的正当性。因此,知识产权安全审查是根据国务院规定创制的赋予知识产权管理部门参与技术出口项目管理的新职责。

另一方面,在审查内容上,知识产权安全审查与原有框架下的贸易审查和技术审查存在较大差异。按照《试行办法》的规定,知识产权安全审查重在影响评价方面(有无影响和有何影响),而贸易审查和技术审查更偏重于合规判断方面(是否符合政策)。因此,后者更为简明具体,主要以是否符合相关贸易政策、产业政策、科技政策和国际规则作为审查依据;而前者则更为复杂综合,涉及的审查依据种类也更为复杂,既涉及与相关的知识产权法律法规、战略政策和国际合作立场的合法合规判断,也涉及知识产权及其交易活动对“特定主体、特定产业、特定技术”在技术、经济、产业等多层面上影响的评估。


(三)与知识产权相关活动管理的关系


知识产权安全审查不同于权利变更登记。这可以从《专利法》第10条和《试行办法》第4条第2款有关权利变更的条款中找到依据。从管理性质上看,权利变更登记是直接通过“登记”的方式来管理专利对外转让活动,属于形式审查;知识产权安全审查则是对拟转让知识产权和转让活动是否会对我国国家安全和重要领域核心关键技术创新发展能力造成影响的审查,属于实质审查。从管理对象上看,权利变更登记的法律规定适用于所有对外转让的专利类型;知识产权安全审查则只适用于特定情形下特定的知识产权类型。从管理主体上看,权利变更登记只能由国务院专利行政部门行使;知识产权安全审查涉及的两类机制中,限制类技术出口的审查主体更为多元,既包括地方知识产权管理部门,也包括其他依法履行知识产权保护职责的部门。可见,虽然二者在管理上存在某种关系,但从《试行办法》的规定来看,在管理性质、管理对象和管理主体方面都存在明显差异,是相互独立的行政管理工作。

知识产权安全审查不同于保密审查。保密审查是指对申请专利的发明创造进行保密审查,审查其是否涉及国家安全或者重大利益,并决定是否予以公开的管理制度。1984年《专利法》并未规定保密审查制度,直到2000年《专利法》才增加相关保密要求。2008年《专利法》则进一步明确了保密审查的部门、程序、期限及法律责任。2020年《专利法》保留了该制度的全部内容。要落实保密审查,须在两个环节上采取必要的保密措施:一是向国内申请专利的环节;二是向国外申请专利的环节。这分别对应2020年《专利法》第4条(申请专利的发明创造涉及国家安全或者重大利益需要保密的,按照国家有关规定办理)和第19条(……将在中国完成的发明或实用新型向外国申请专利的,应当进行保密审查……违反……不授予专利权)。

虽然知识产权安全审查与境内发明创造向国外申请专利保密审查在制度目标上均出于保护国家安全和国家利益的共同考虑,但在审查行为和审查对象等方面却不同。在审查行为方面,知识产权安全审查是针对知识产权对外转让行为的审查,而对外保密审查则是针对专利申请活动的审查;在审查对象方面,知识产权安全审查的对象为特定的知识产权类型,而对外保密审查的对象则是在中国完成且准备向国外申请专利的发明或实用新型,即对外保密审查客体须满足三个条件:第一,发明创造为发明或实用新型;第二,该发明或实用新型是在中国完成;第三,申请人准备就该发明或实用新型向国外申请专利。可见,目前我国知识产权安全审查并不涉及境内发明创造向国外申请专利的保密审查。

知识产权安全审查应当属于知识产权行政管理事项。从《试行办法》针对不同事项和知识产权类型所设置的不同审查机关来看,知识产权安全审查工作仍然是依法承担知识产权保护和管理工作部门履行法定职责的活动,是知识产权相关法律法规规定范围内的职权活动。《试行办法》将涉及专利权的知识产权安全审查工作主要交由国家知识产权局和地方知识产权管理部门承担,将涉及植物新品种权的审查工作交由农业部门和林业部门,将集成电路布图设计专有权相关工作交由国家知识产权局,实际上都是依据《专利法》《植物新品种保护条例》和《集成电路布图设计保护条例》中对相关领域工作授权和职责分工的规定。比如,《专利法》第3条规定,国务院专利行政部门负责管理全国的专利工作;统一受理和审查专利申请,依法授予专利权。《集成电路布图设计保护条例》第6条明确规定,国务院知识产权行政部门依照该条例的规定,负责布图设计专有权的有关管理工作。



四、知识产权安全审查机制的法律特征


从《试行办法》规定来看,知识产权安全审查与现有知识产权法律制度中的对外转让管理、对外申请保密审查和现有技术进出口管理制度中的贸易审查及技术审查都存在明显差异。


(一)特定性


《试行办法》规定“技术出口、外国投资者并购境内企业等活动中涉及本办法规定的专利权、集成电路布图设计专有权、计算机软件著作权、植物新品种权等知识产权对外转让的,需要按照本办法进行审查。所述知识产权包括其申请权”的这一条件,表明知识产权审查行为根植于特殊的管理场景之中,作为审查范围中的知识产权及其对外转让活动具有特定性,其可能涉及国家安全,而不是创设了针对任何知识产权及其活动的一般管理机制。因此,与普通知识产权对外转让管理相比,其具有更强的针对性和特定性。具体如下。

一是审查场景特定。在审查情景上,知识产权安全审查仅针对限制类技术出口和外资并购需要启动国家安全审查的特定情形。

二是审查对象限定。《试行办法》所列举的知识产权,仅包括了我国现行法律中的四种知识产权类型。虽然《试行办法》使用了“等知识产权”的概括性表述,但从后文审查机制的规定来看,目前实施中的知识产权安全审查涉及的知识产权类型仅限于四种,即“专利权、集成电路布图设计专有权、计算机软件著作权、植物新品种权”。而且,由于《试行办法》排除了涉及国防安全的知识产权对外转让行为,因此该“专利权”也不包括作为发明专利之一的“国防专利”。这也表明了现阶段知识产权安全审查工作的有限目标导向。

三是审查性质特殊。在审查性质上,知识产权安全审查属于行政审查或行政调查,但其结果将可能导致行政许可或行政审批的法律效果。比如,《试行办法》规定,地方贸易主管部门出具审查决定时,须以地方知识产权管理部门出具的书面意见书为依据……经审查不得转让的……不得办理权属变更登记手续。

四是审查关系特定。在审查关系上知识产权安全审查不直接针对行政相对人,而是嵌入到现有的相关行政管理环节之中。这一特征与《专利法》第10条专利权转让规则的普适性形成了鲜明的对照。


(二)复合性


一是审查标的的复合性。从《试行办法》第1条有关审查范围的条文来看,知识产权安全审查标的仅有知识产权转让这一种,但结合前后文语境和实践操作来看,这一审查实际上却存在两种以上审查标的。一是特定知识产权本身;二是当事人对特定知识产权的特定转让行为,即“权利与行为”;如果将特定“当事人”也纳入则需要审查三类标的,从而形成特定人、权、事的复合性审查标的。另外,《试行办法》还明确将申请权列明为知识产权的范围,体现了知识产权权利或权能关系的复合性特点。

二是审查内容的复合性。《试行办法》规定的审查内容为知识产权对外转让对我国国家安全和重要领域核心关键技术创新发展能力的影响。一方面,这两个方面的审查内容本质上都是非单一内容的复合性目标。从评价实际来看,影响评价与合规性审查相比存在较大的模糊地带,审查评价依据的确定性、客观性较低,审查评价的指向性、具体性较为有限,同时影响性评价与相关性评价、影响程度之间也难以分开。另一方面,两大审查内容之间虽然存在差异,但更多情况下还存在普遍且广泛的交叉重叠,审查内容较为整体和综合。

三是审查主体的复合性。《试行办法》规定的知识产权审查主体既涉及国家知识产权局、国家版权局、农业农村部、国家林业和草原局等,也涉及商务部、国家发展和改革委员会等。此外,还包括省级地方人民政府及其相关商务、知识产权、版权、农业和林业部门。从主体来看,基本包括了主要的知识产权保护职能部门。

四是审查后果的复合性。《试行办法》规定的审查结果主要包括“出具书面意见”“反馈有关部门”“对相对人作出决定”和“采取行政措施”四种,在具体内容上存在明显的制度连锁反应。

1. 出具书面意见:在技术出口管理方面,“地方知识产权管理部门……出具书面意见书”;在外资并购方面,“相关主管部门……出具书面意见书”。

2. 反馈有关部门:在技术出口管理方面,“……反馈至地方贸易主管部门,同时报国务院知识产权主管部门备案”“对外转让的计算机软件著作权已经在计算机软件登记机构登记的,地方贸易主管部门应当将审查结果及时通知计算机软件登记机构”;在外资并购方面,“相关主管部门……反馈至外国投资安全审查机构”。

3. 对相对人作出决定:在技术出口管理方面,“地方贸易主管部门应当依据地方知识产权管理部门出具的书面意见书,并按照《技术进出口管理条例》等有关规定作出审查决定”;在外资并购方面,“外国投资安全审查机构应当参考相关主管部门出具的书面意见书,按照有关规定作出审查决定”。此外,在知识产权权属方面,《试行办法》规定“在知识产权对外转让审查最终决定作出后,涉及知识产权权属变更的,转让双方应当按照相关法律法规办理变更手续”。

4. 采取行政措施:“经审查不得转让的,计算机软件登记机构在接到通知后,不得办理权属变更登记手续”。 


(三)间接性


一是启动机制的被动性。从《试行办法》规定来看,知识产权安全审查均由其他行政部门移交,而不存在外资并购安全审查中依职权启动审查的情况。比如,《试行办法》规定在技术出口管理中,如果涉及相关知识产权转让,那么地方贸易主管部门在收到技术出口经营者提交的申请后,应将相关材料移交给知识产权安全审查部门;在外资并购安全审查中,如果涉及相关知识产权转让,那么外资审查机构应将相关材料移交给相关部门征求意见。

二是审查关系的间接性。从《试行办法》规定来看,知识产权安全审查均属于行政机关之间的业务往来关系,是行政机关内部行为,并不直接对外产生法律效果,不属于可诉的行政行为范畴。因此,《试行办法》并未根据《行政复议法》和《行政诉讼法》的规定,设定对知识产权安全审查结果的行政复议与行政诉讼指引。相应行政复议、行政诉讼由作出决定的机关承担。

三是审查内容的局部性。从《试行办法》规定来看,知识产权安全审查相对于现有的贸易审查、技术审查具有一定的独立性,但是知识产权安全审查仍然是技术出口管理、外商并购安全审查中的一个环节,而非独立于技术出口管理、外商并购的专门性国家安全审查机制。因此,在特定情形中的知识产权安全审查必须兼顾特定情形审查和管理的一般要求,重点针对知识产权权利、信息和制度等进行审查,一般不涉及非知识产权事项的审查。

四是审查结果的意见性。从《试行办法》规定来看,知识产权安全审查结果,对于技术出口管理和外资并购安全审查的法律意义并不相同,但总体上是一种由行政机关出具的专业性参考意见,是过程性的意见而非终局性的结论。在技术出口管理方面,知识产权安全审查意见是由对外贸易主管部门牵头的限制类技术出口审查的组成部分,是对外贸易主管部门在法定期限内对技术出口申请作出批准或者不批准决定的重要依据;在外资并购安全审查方面,知识产权安全审查意见是联席会议在法定期限内启动特别审查程序的重要依据,是联席会议对并购申请或并购行为作出书面审查意见和其他行政措施决定的重要参考。

五是权利后果的滞后性(分离性)。知识产权安全审查虽然以知识产权转让为对象,但是审查结果对于知识产权是否能够转让以及是否发生转让的法律效果等不直接产生影响,而是需要经过相关部门的决定,由当事人根据知识产权相关法律法规另行申请才能产生。在关系上不具有衔接性,在程序上不存在连续性。比如《试行办法》规定,如果涉及知识产权权属变更,即使已经作出安全审查的最终决定,转让双方也须依法办理变更手续。



结 语


《试行办法》的制定和实施,为探索新形势下有效统筹知识产权发展与安全的制度机制进行了有益尝试,也为充分运用知识产权制度加强核心关键技术保护、保障科技安全和产业安全、维护国家安全和发展利益提供了新工具。2021年《知识产权强国建设纲要(2021-2035年)》面向对外贸易和涉外知识产权风险提出了“建立对外贸易知识产权保护调查机制和自由贸易试验区知识产权保护专门机制”“建设知识产权涉外风险防控体系”。2021年《“十四五”国家知识产权保护和运用规划》(国发〔2021〕20号)对此则聚焦未来五年的知识产权安全审查工作,将“完善维护国家安全的知识产权政策”作为“完善知识产权法律政策体系”的重要任务,明确要求“依法管理涉及国家安全的知识产权对外转让行为,完善知识产权对外转让审查制度”。

同时,由于我国知识产权安全审查机制建立时间较晚,在理论观念、制度建构、机制设计等方面仍待进一步完善。比如,在观念上,如何理解国家行政干预与知识产权对外转让的民事行为属性、公开的知识产权信息与国家管制的对象仍然存在一些分歧;在制度建构上,知识产权对外转让的权利关系与技术出口、科技成果管理、外资并购等活动管理之间的制度指向和法律关系还尚待进一步清晰,知识产权安全审查的法律依据运用还不充分;在机制设计上,知识产权安全审查与现有知识产权管理制度之间的相关性、契合度仍需增强,知识产权安全审查事项、审查标准的特殊性和独立性尚不突出。

党的二十大报告将国家安全问题提到了前所未有的高度。报告明确提出“推进国家安全体系和能力现代化,坚决维护国家安全和社会稳定”,并以专章进行论述,突出了国家安全在党和国家工作大局中的重要地位,更进一步突出了知识产权法治保障和重点领域安全能力建设在保障创新核心地位、加快实现高水平科技自立自强中的基础性、关键性和战略性作用。一方面,将“加强知识产权法治保障”作为“完善科技创新体系”内容之一,全面筑牢创新是引领发展的第一动力,保护知识产权就是保护创新的宗旨意识;另一方面,提出“必须坚定不移贯彻总体国家安全观,把维护国家安全贯穿党和国家工作各方面全过程……”“加强重点领域安全能力建设”“以新安全格局保障新发展格局”的明确要求。

因此,未来有必要根据知识产权领域国家安全形势的变化,探讨建立更为独立的知识产权安全审查机制,进一步从内部和外部理顺知识产权安全审查与对外技术贸易管理、敏感物项出口管制、外资投资并购管理、国有科技资源跨境管理的关系,统筹协调相关法律制度赋予的管理权限,强化国有单位和财政科技投入等特殊情形知识产权对外转让管理,将技术贸易管理、技术经济安全等机制嵌入知识产权申请和审查环节,更好地将知识产权安全审查整合到现有知识产权管理流程之中。



相关链接


2021年第8期|朱雪忠 代志在:总体国家安全观下的知识产权安全治理体系研究



来源:《知识产权》2023年1期

责任编辑:彭家新

编辑:窦一珂

审读:蔡莹   孙雅曼


 
联系我们

座机:028-87656123

手机:18980774783

邮箱:cd87656123@163.com

公司地址:成都市金牛区十二桥路37号新1号A座五楼A508室

扫一扫,知识产权鉴定委托,一键即搞定

版权所有 © 四川西部知识产权鉴定评估有限公司 蜀ICP备2024050224号 联系电话:028-87656123