四川西部知识产权鉴定评估有限公司

咨询热线: 028-87656123 / EN
您当前的位置:首页 > 钟鸣:禁止权利滥用原则在商标权不当行使案件中的适用
钟鸣:禁止权利滥用原则在商标权不当行使案件中的适用


禁止权利滥用原则在商标权不当行使案件中的适用


钟鸣:法学博士,北京市永新智财律师事务所高级顾问


内容提要


本文梳理了涉及商标权不当行使的18件民事诉讼案件,归纳其要点,评析裁判得失,由此探讨不当行使行为的认定方式和规制模式。商标权不当行使行为的规制核心是禁止权利滥用原则的适用问题。禁止权利滥用原则作为一般条款,无法采用“构成要件—法律效果”的适用框架,应当引入动态系统论方法,识别出认定行使行为构成权利滥用所需考虑的各个要素及其权重综合作出判定。对于商标权不当行使中最主要的恶意注册商标并行使权利的行为,无论是根据司法解释还是动态系统论方法,都应当基于其作为主要目的的恶意直接认定构成权利滥用。由此总结出依据禁止权利滥用原则规制商标权不当行使行为所需考虑的四个方面:权利外观、行使行为、滥用认定和法律后果。


关 键 词


权利滥用 不当行使 商标权 类案 恶意注册 动态系统论



一、问题的提出


商标权的不当行使,也可以称为商标权滥用,在多数情况下与商标恶意注册“互为因果”:不当行使的恶意源于恶意注册,反过来又“基于不当取得的商标权,不适当地主张权利,意图获取非法的市场竞争利益”。但是,不当行使行为,并非仅包括恶意注册“商标权”并行使的行为;有些情况下,商标权的取得并无不当,但其行使行为却有明显的恶意,从而构成权利滥用。在前述两种行为之间还有一种“中间状态”,即申请注册商标不是为了使用而为了阻止他人使用或者转让牟利,比如针对某一企业的商标命名习惯提前进行“商标布局”,等待该企业“自投罗网”,然后利用侵权诉讼等相威胁以索取高额的商标转让费。德国法院在类似的判例中认为,若行为人“注册商标并非希望得到竞争法保护,而是想‘从中获利’”,这种情况就属于行为人滥用了其形式上享有的法律地位。


对于不当行使行为来说,获得商标注册仅仅是行使行为的基础,只有通过行使商标权才能判断商标权人是否滥用其权利。对恶意注册的商标权人来说,其通常仅有商标权行使行为;而其他商标权人大多还有商标使用行为,其不当行使权利是为排除竞争对手,从而让自己使用商标的行为能获得更多利益,甚至在行业中获得垄断地位。商标权的正当行使行为与不当行使行为,在行为表现上是相同的,两者的区别在于行使行为的目的。商标权不当行使的行为目的是“损人利己”,是使行使对象的经营行为减少、转移或者停止从而造成损失,商标权人可获得竞争上的优势;恶意注册人行使“权利”的目的则是强迫他人与之进行不公平交易,要求他人花费巨资购买其恶意注册的商标,或者允许恶意注册人进入真正权利人的营销体系等。


应对商标权不当行使的策略也在不断演化之中。当事人最初会利用法律的明确规定,比如《商标法》第59条规定的正当使用、在先使用抗辩,或者依据《商标法》第57条主张自己的行为不会让相关公众产生混淆等。恶意注册人行使“权利”的方式多样化之后,应对手段也变得多起来。首先是请求宣告恶意注册的商标权无效。这种做法虽然有“釜底抽薪”的效果,但耗时较久,甚至可能侵权诉讼或者投诉已经处理完结,请求宣告无效的行政程序还没结束,而且在有的情形下也未必能够得到商标权被宣告无效的结果。因此,在请求宣告恶意注册商标权无效的同时,被行使“权利”的被告开始在侵权诉讼中抗辩恶意注册人主张保护的商标权不具有正当性,其请求不应得到支持。请求宣告恶意注册商标权无效需要耗费巨大的成本,应对侵权诉讼、投诉同样也有支出,如果没有商标恶意注册行为,这些成本原本可节省下来用于经营。同时,因被行使“权利”,当事人还可能遭受其他经营上的损失,比如货物被查扣而无法向他人交货等。在此背景下,真正权利人从被动防御走向主动进攻,针对恶意注册及后续“行使权利”等行为,提起侵权、不正当竞争之诉或“因恶意提起知识产权诉讼损害责任”之诉等,追究恶意注册人的责任。可以说,在对抗恶意注册并行使“商标权”的过程中,商标权不当行使的规制体系才逐步得以建立;反过来说,规制商标权不当行使的规则主要是用来制止恶意注册并行使“商标权”的行为。


规制商标权不当行使行为,核心是禁止权利滥用原则的适用问题。自2017年10月1日起施行的《民法总则》第132条规定了禁止权利滥用原则,这是我国首次在法律中明确规定该原则,该规定后来原封不动地出现在《民法典》第132条中。《民法典》施行后,《最高人民法院关于适用〈中华人民共和国民法典〉总则编若干问题的解释》(法释〔2022〕6号,以下简称《总则编解释》)对禁止权利滥用原则的具体适用和法律效果作了规定。但是自《民法总则》施行以来,通过民事诉讼方式规制商标权不当行使的案例却很少适用《民法总则》《民法典》《总则编解释》的规定,也不太关注民法上关于禁止权利滥用的理论。本文尽可能全面梳理适用禁止权利滥用原则或其精神处理商标权不当行使的各种案例,对案例中禁止权利滥用原则的适用条件及法律后果等进行归纳总结,并尝试运用民法学研究成果,为适用禁止权利滥用原则规制商标权不当行使提供有益的参考。



二、权利滥用在类案中的发现与演进


(一)否定商标权不当行使的开端


禁止权利滥用原则在商标民事诉讼中的引入,是从对恶意注册并行使“商标权”行为的规制开始的。十多年来,我国司法机关一直对恶意注册并行使“商标权”的行为持否定态度,但早期并没有明确提出相关理论基础在于禁止权利滥用原则。2009年公布并施行的《最高人民法院关于审理涉及驰名商标保护的民事纠纷案件应用法律若干问题的解释》(法释〔2009〕3号)第6条规定:“原告以被诉商标的使用侵犯其注册商标专用权为由提起民事诉讼,被告以原告的注册商标复制、摹仿或者翻译其在先未注册驰名商标为由提出抗辩或者提起反诉的,应当对其在先未注册商标驰名的事实负举证责任。”2011年最高人民法院印发的《关于充分发挥知识产权审判职能作用推动社会主义文化大发展大繁荣和促进经济自主协调发展若干问题的意见》(法发〔2011〕18号)第22条又将抗辩所针对的注册商标范围予以扩大:“注册商标权人的注册商标属于复制、摹仿或者翻译他人未在中国注册的驰名商标、抢注被代理人或者被代表人的商标或者以不正当手段抢注他人已经使用并有一定影响的商标,被诉侵权的在先商标使用人以此为由提出抗辩的,应当予以支持。”2013年,浙江省高级人民法院在“VERO MODA”案判决中指出:高志石注册“VERO MODA”商标具有攀附绫致公司“VERO MODA”品牌商誉的主观故意,有悖于诚实信用原则,又以其注册的“VERO MODA”商标为权利基础,主张绫致公司承担侵权责任,既缺乏合法的权利依据,也不符合我国商标法的基本立法原则,更与司法的价值导向背道而驰。虽然以上规范性文件与案例均未提到禁止权利滥用原则,但对恶意注册的商标不应予以保护的思想已经明确地表达出来,并且在“VERO MODA”案中还提到了诚实信用原则这一禁止权利滥用原则的上位原则,这都表现出适用禁止权利滥用原则的思想萌芽。


(二)类案中权利滥用的适用情形


2014年,最高人民法院作出“歌力思”案再审判决,标志着禁止权利滥用原则正式引入规制恶意注册并行使“商标权”的相关诉讼中。该案在2017年成为最高人民法院指导案例,为后来法院提出了裁判类似案件时强制参照的要求,成为一系列重要裁判链条的开端,具备了原则性裁判的地位。同时,该案中抽象出了一般性的裁判规则(即指导案例中的裁判要点)适用于未来待裁决案件。本文以“歌力思”案为起点,选取了18个在适用中涉及权利滥用的相关案例,以探讨其适用条件。在侵害商标权及相关诉讼中,适用禁止权利滥用原则或者其精神的情况并不一定会明确写入裁判文书,因此在选择案例时,笔者除了使用“权利滥用”为关键词检索裁判文书数据库外,还依照侵害商标权诉讼中的抗辩事由及相关诉讼模式检索了相关文章、论著和媒体报道中刊载的案例,以尽量涵盖不同的事实类型和处理结果。


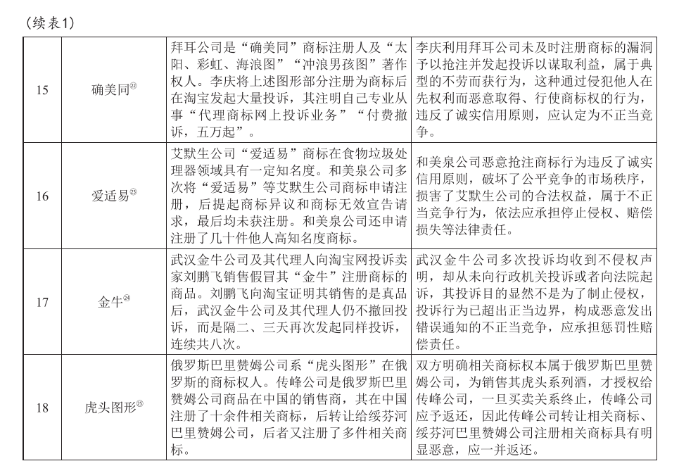
有学者指出,在类案研究的过程中,不应过多关注法院的具体裁判理由,而应关注不同法院、不同时期在类案裁判中表现出来的统一价值取向,根据这一价值取向,可建构出相应的法教义学体系,并基于该体系对类案中裁判说理的优劣进行取舍和更新,从而实现理论与实践的互动和进步。本文大体采用这一方法,为展示案例的演进过程,将相关案例的主要裁判理由梳理为表1。

上下滑动查看表1


(三)类案对比中的禁止权利滥用原则


上述18件案例中,只有案例6的“西四社”、案例8的“MK”、案例11的“启航学校”和案例17的“金牛”4件商标并非恶意注册商标,案例7的“奥普”和案例10的“青花椒”商标注册正当性存疑,其他案例中主张保护的商标则都属恶意注册,由此也印证了前述商标权不当行使以恶意注册并行使“商标权”行为为主的观点。


案例1至案例5都是直接适用禁止权利滥用原则对恶意注册并行使“商标权”行为作出裁判,其中的恶意注册行为有所不同,有的是侵害有一定知名度的商标(案例1和案例3)、有的是侵害其他民事权益(案例4和案例5),也有的是囤积注册(案例2)。不论是抢注还是囤积,只要有恶意注册行为,注册后以获取不正当利益为目的行使权利,基本上都能够适用案例1的规则予以否定。其中,案例5有特殊的意义。该案中商标注册人明显攀附案外人育碧公司《刺客信条》游戏知名度而抢注“刺客标志”商标,而作为被诉侵权人的游戏周边商品卖家使用“刺客标志”同样也没有获得育碧公司的许可或授权,即一方属于恶意注册并不当行使,另一方的使用行为同样构成对真正权利人的侵害,法院经过利益衡量否定了原告不当行使“商标权”的行为,由此可以推测法院认为原告的行为更具有可责性。


案例6中二审法院否定了一审判决关于原告行使商标权的行为属于权利滥用的认定,涉及权利滥用适用边界的探讨,后面会详细分析。


案例7至案例11通常不被认为是适用禁止权利滥用原则的案例,理由是认定不侵权的根据在于被诉侵权行为不会造成混淆、不属于商标性使用等《商标法》上明确的法律规定。然而,这些法律规定背后也蕴含着禁止权利滥用的精神,可以说禁止权利滥用原则已经部分内化于《商标法》的具体规定之中,因此这些案例属于对禁止权利滥用原则的“隐性适用”。首先,混淆可能性的判定中需要考虑比例原则,即商标权的保护强度应当与商标的显著性和知名度相当。商标权保护的是商标的识别和区分功能,而非仅仅是注册行为所固化的标志本身,因此当商标权的取得是利用了商标审查漏洞,商标权的行使是为攫取他人利益而不是建立自己的商业信誉时,就不应当认定相关行为构成混淆性侵权。最高人民法院也引用案例7指出:“在缺乏明确法律依据的情况下,亦应避免通过引入尚存争议的域外概念(指反向混淆——引者注),突破比例原则而不适当地扩张商标禁用权的范围。”这也在一定程度上阐明了案例8的裁判逻辑。其次,权利人将描述商品特点的标志或其他具有固有含义的标志申请注册为商标或者商标的一部分,进而将商标权扩张为符号权,恶意阻止他人正当使用标志的原有含义,是以商标权之名行符号垄断之实、干扰他人正常经营活动的“符号圈地”行为,属于超出权利界限的滥用行为。案例9和案例10中的正当使用抗辩正是体现了对这种注册商标专用权保护范围绝对化思维的否定。最后,基于信赖,一方当事人相信另一方不会行使权利,而另一方破坏此信赖的行使行为构成了权利滥用。权利行使行为与先前行为相矛盾而违反诚实信用的,也受禁止权利滥用原则的约束。案例11中,商标的注册并非出于恶意,商标原注册人位于贵州省,从事的是幼儿教育,被告的考研培训与之本无冲突,双方共存多年已经形成了信赖。而原告中创公司由被告员工离职后成立且与被告有业务竞争关系,其获得商标权许可后立即向被告行使权利,即使不考虑在先使用抗辩情况,其行使权利的行为也可以构成违反诚实信用的权利滥用。


案例12至案例18更多是属于权利滥用的法律后果问题。这些案例中,恶意注册并不当行使的商标权在起诉前或诉讼中已经被宣告无效,无效前的不当行使行为本质上都属于侵权行为,当事人可以选择“因恶意提起知识产权诉讼损害责任”“侵权责任”或“不正当竞争”等案由获得救济。案例16中没有“商标权”的行使行为,主要针对的是恶意申请商标的行为,可以看作是对将来可能发生的行使“商标权”行为提出消极的防御性请求权。案例17涉及对网店的投诉。通常情况下,商标注册人投诉网店销售假冒其商标商品的行为属于正当维权行为,但该案中商标权人及其代理人连续8次投诉,且在被“反通知”网店并未售假后未变更理由再次投诉,在投诉不成功后并不提起诉讼或者寻求其他解决方案,其行为的方式和目的就不再可能是维权,而是以网店商品下架、链接被屏蔽、网店降级甚至关闭为目的,因此即使其商标注册并无恶意,其行使行为当属滥用权利。案例18虽然涉及的是商标权属纠纷,但恶意注册人通过将其商标进行知识产权海关备案、针对未经其许可进口到中国并销售的俄罗斯巴里赞姆公司商品提起多起侵权投诉或诉讼等方式,阻止相关商品进入中国大陆市场,因此法院认定其行为系滥用权利后,俄罗斯巴里赞姆公司通过确认商标权属可以从根本上消除恶意注册人再次行使权利的可能。



三、禁止权利滥用原则及其适用


(一)禁止权利滥用原则之法理


罗马法上有诸多法谚蕴含着禁止权利滥用的理念,比如“善良生活,不害他人,各得其所”“不得过分或恶意行使权利”等。但是在私权神圣的传统之下,禁止权利滥用的思想并不占主流,“权利滥用”被认为是一种自相矛盾的观点——要么行使权利,因其行为合法;要么行为非法,因其逾越权利界限。法国学者认为,权利的外在限制和内在限制为禁止权利滥用理论找到了生存空间。权利的外在限制是指,权利人能且只能享有法律赋予的某项特定权利,此外即无权利;内在限制是指,权利人行使权利时必须遵守一定的限度,考虑到他人的利益。最早在制定法上规定禁止权利滥用的是《德国民法典》。我国民法理论中讨论禁止权利滥用原则的适用,基本都离不开《德国民法典》的规定。《德国民法典》第226条规定:“某项权利的行使专以加损害于他人为目的的,不准许行使该项权利。”由于该条规定要求除了加损害于他人,权利的行使再无其他目的,其适用范围极窄,德国法院通过判例扩展了禁止权利滥用的适用范围,包括以违背善良风俗的方法加损害于他人的行为(第826条)和违反诚实信用的权利行使行为(第242条)。


我国《民法典》第132条规定:“民事主体不得滥用民事权利损害国家利益、社会公共利益或者他人合法权益。”通常认为:第132条禁止权利滥用的原则性规定是诚实信用原则的具体表现之一,同时由于该条中还存在不得“损害国家利益、社会公共利益”的规定,使得其与公序良俗原则也比较接近。因此有学者认为:当权利滥用行为损害他人合法权益时,仅涉及私权的界限和私人利益的冲突,与诚实信用原则更相关;当权利滥用行为损害国家利益、社会公共利益时,则涉及公共利益的维护,公序良俗原则对其影响更大。在判断是否构成滥用权利时,《总则编解释》第3条要求“根据权利行使的对象、目的、时间、方式、造成当事人之间利益失衡的程度等因素”作出认定(第1款),如果“行为人以损害国家利益、社会公共利益、他人合法权益为主要目的行使民事权利的”,应当认定构成滥用权利(第2款)。《总则编解释》第3条第3款还规定了滥用权利的法律后果:“该滥用行为不发生相应的法律效力。滥用民事权利造成损害的,依照民法典第七编(即侵权责任编——引者注)等有关规定处理。”


《民法典》第132条仅规定了禁止权利滥用原则,没有规定明确的构成要件。有学者认为构成权利滥用需要具备三个要件:一是以享有并行使某项权利为前提,“行为人根本不享有某种权利,而仍然在民事交往中或者通过诉讼主张权利,并不构成权利滥用”;二是行使行为损害了国家利益、社会公共利益或他人权益;三是行为人主观上存在恶意,即行使行为以损害他人为主要目的,在《民法典》规定中看不出有主观意图要件,从世界各国民法关于权利滥用的规定来看,其中大都规定了行使权利不得以损害他人为主要目的,理论上也都认为需要有损害的故意才能构成滥用。


本文认为,禁止权利滥用规定作为一般条款,不适用“全有或全无”的法律规则适用模式,用“构成要件—法律效果”框架无法涵盖滥用行为的认定。《总则编解释》在判断权利行使行为是否构成滥用时,采取了动态系统论的方法。动态系统论方法首先由奥地利法学家瓦尔特·维尔伯格在论及损害赔偿时提出:“责任成立与否并非取决于某个统一的思想,而是取决于多个角度的共同作用,这些不同的角度在学术上或法律上可以被称作‘要素’,而我则倾向于称其为‘动态力量’……依据这些角度,每个具体的案件都会呈现出各自之殊相,因为各种力量的相互作用和程度都不尽相同。这些力量并不具备绝对或固定的意义,起决定作用的乃是它们通过变幻莫测的博弈所生的合力……若某一要素表现出特殊之强度,其自身即足以使损害赔偿责任得以成立。”《总则编解释》第3条第1款就是列举了行使行为的各个因素以综合判断其是否构成滥用权利行为,第3条第2款则规定如果能够认定权利行使行为的主要目的是损害他人合法权益,就“应当”认定构成滥用而无须考虑其他因素。据此,《总则编解释》第3条第1款和第2款的适用条件和顺序为:凡符合第2款规定情形的,“应当”认定构成权利滥用;当存在第2款以外情形的,应根据第1款规定的参考因素,结合具体案情认定是否构成权利滥用。从《总则编解释》的规定来看,权利滥用行为人的主观要件和客观要件并非截然区分,而且是否有损害目的往往只能通过客观行为来推断,因此应从行为样态和损害对象方面考查权利行使的目的、方式,违反诚实信用还是公序良俗,以及损害的利益类型,从而判断是否滥用了权利。


(二)作为权利滥用的商标权不当行使


根据关于禁止权利滥用理论的描述可以看出,适用禁止权利滥用原则涉及四个方面的内容:权利基础、行为表现、滥用认定及法律效果,下面结合前述18件典型案例,对商标权不当行使行为的权利滥用认定进行分析。


第一,关于权利基础。在权利滥用的语境中,权利须是合法存在之利益,滥用是权利行使超过法定界限进而损害他人利益和社会公共利益。这是禁止权利滥用原则的标准适用模式。但是,有观点同时认为,通过违法方式取得或保有的利益不具有民事权利的实质意义,既然不属于民事权利,自然也不可能有权利的滥用,如果法院认定恶意注册商标并行使“权利”的行为构成权利滥用,反而意味着认定恶意注册的商标也享有合法权益,从而在逻辑上说不通。然而,民法理论上有不同观点。史尚宽先生列举的权利滥用行为就包括“知无实体法上之权利,以加害相对人为目的之诉之提起;实体法上之权利不存在,误以为有而为诉之提起”等。王泽鉴先生提出:“任何人以应受非难的方法取得某种权利者,其瑕疵应继续存在,不得行使该权利,而享受其利益。”德国案例也认可以下权利滥用类型:“如果当事人通过违反自己的义务而获取了权利,那么他不能以不利于相关当事人的方式行使该权利。”日本知识产权法学者认为,如果商标系恶意注册,“没有任何实质理由可以认定,仅仅是该商标取得了商标注册就应当给予法律保护,因为这种行使权利显为滥用权利”。本文认为,如果要滥用权利,都要先有一个权利或权利的外观。对于民事权利来说,须有能够让第三方确认其享有权利的证据,尤其是可以公示的证据,如所有权登记证书等。对于注册商标专用权这种须经注册取得的知识产权来说,权利人同样可用商标注册证来证明其享有权利。但是,任何登记,不管是否经过实质审查,往往难免有错误,更何况对于侵害他人未注册商标权益或其他民事权益的商标注册申请,商标行政部门不主动审查,实际也很难审查出来,因此通过违反诚实信用或者公序良俗原则而获得权利外观的情况,在实行商标注册主义的国家是不可避免的。既然已经通过恶意注册获得了“权利”,当然不太可能预期其会通过诚实守信的经营活动来获取利益。恶意注册本身就意味着商标注册人很可能要通过不正当行使其“权利”来攫取他人的商业信誉。前述关于恶意注册后的“权利”行使行为不可能构成权利滥用之观点的逻辑是,这种行使行为当然是侵权行为,无须认定其为权利滥用再对其加以规制。但这种观点忽视了我国商标注册制度的强大力量。在我国,商标注册属于国务院知识产权行政部门的职责,审理民事案件的司法机关无权先行作出认定,反而普遍认为在侵权诉讼中应当假定,只要有商标注册证,其请求保护的权利就是正当的,无须再审查。如果认为恶意注册的商标权不是合法正当的权利因而不能适用禁止权利滥用原则,那就导致真正权利人只能在这一形式意义的“商标权”被宣告无效后才能获得救济,而无法也不能提出权利滥用的抗辩,审理民事案件的法院也只能被动等待无效行政程序的结果。而且对恶意注册的商标权提出无效宣告请求,在很多情况下也无法获得满意的结果,或者因时间过长、民事诉讼已完结且已经根据尚且有效的注册商标权判令真正权利人承担责任。因此,在不动摇现行注册商标权利取得制度的前提下,允许仅有外观意义上的注册商标权可以作为构成商标权滥用的前提,有利于发挥司法在知识产权保护中的主导作用,体现司法裁判的价值引导作用,使真正权利人及时获得救济。


第二,不仅有权利的外观,还要有行使权利的行为,才可能构成滥用权利。行使权利的滥用行为一般表现为依据其商标权提出主张,包括但不限于发送侵权警告函、向第三方或行政机关投诉侵权、向法院提起侵权诉讼或者申请诉讼保全等。发送警告函,可以直接面向对方当事人并以后续的诉讼相威胁,也可以面向对方当事人的经销商迫使其退出后者的营销体系,还可以面向公众或者其他第三方。在德国法院判例中还有恶意注册人通过其被许可人警告真正权利人的特许经销商构成商标侵权,同时在和解谈判中向真正权利人要求独家销售权的情形。向第三方投诉,一般会选择“双11”等关键性促销时点,让第三方下架对方的商品或者屏蔽商品链接,即使被投诉方能够通过“反通知”恢复销售,但因促销时点已过,预期本应获得的利益未能实现而产生损失(案例15、案例17)。向行政机关投诉和向法院起诉等,会使对方当事人面对商品被查扣、被处罚、被判决赔偿的危险,而且还要花费时间、金钱、精力应对这些投诉,从而减少了经营的投入以及本应获得的利润(案例12至案例14、案例18)。还有的行使行为是依据自己恶意注册的商标对真正权利人在后申请注册的商标提起异议和无效宣告申请。案例16中,恶意注册人虽然没有行使行为,但其申请商标的数量远超自己经营所需且多与他人在先使用的知名商标相同或近似,因此为消除未来可能发生的不当行使行为,法院也支持了真正权利人提出的不正当竞争之诉。这说明权利滥用作为一种侵权行为,在滥用行为以损害他人合法权益为主要目的时,为防止侵害的发生,亦可成立妨害预防请求权。最后,商标权的行使与商标的使用是不同范畴的概念。行使权利就是通过直接或间接方式主张权利的行为;而商标的使用不涉及权利的主张,仅为在商品或服务上标示其商标以达到识别商品或者服务提供者的目的。在“搭便车”的恶意之下,可能同时存在行使权利的行为和商标使用行为,商标恶意注册人的商标使用行为同样也是侵权的,由于真正权利人的商业标志尚未获得注册,通常会认为该行为构成不正当竞争,依据《反不正当竞争法》第6条予以规制,而不当行使“商标权”行为通常无法归入具体的不正当竞争行为,而是适用《反不正当竞争法》第2条予以规制(案例14、案例15)。


第三,构成权利滥用最关键的是行使权利的行为违反了诚实信用或者公序良俗。根据动态系统论所提出“某一要素表现出特殊之强度,其自身即足以使损害赔偿责任得以成立”的观点,可以认为,在恶意注册并行使“商标权”的情况下,其申请商标注册的恶意也同时证明了行使行为的主要目的是为了损害他人:对于囤积行为,“商标权人”注册大量的、超出其生产经营需要的商标,是为了转卖牟利或阻止他人使用以获得不正当利益(案例2);对于抢注行为,其目的是为了攫取他人商业信誉(案例1、案例3和案例5)。在商标注册没有明显恶意的情况下,则需要采取动态系统论中综合各要素及其权重的判断方法。案例17中,商标注册人在第1次投诉后就已经知晓刘鹏飞的网店销售的并非侵权商品,仍以刘鹏飞的网店为对象多次投诉且未变更投诉理由,在短时间内连续投诉致使刘鹏飞的网店被暂时关闭、扣积分甚至降级,其代理人在与刘鹏飞沟通中明确表示就是要利用淘宝平台的“三振出局”规则即“售假3次永久封店”以达到让刘鹏飞退出淘宝的目的。因此,从权利行使的对象、目的、时间、方式、造成当事人之间利益失衡的程度等因素综合考虑,该商标注册人行使权利显然构成滥用。


案例6中,二审法院认为商标权人其他可能构成侵权的行为与权利滥用的认定无关,这也许是基于权利行使行为与商标使用行为的区分而得出的结论,但此结论未必适当。原告北京西四公司及其证人陈述其在2017年开始研发包子口味时就是为了“传承西四包子”,其在店铺门头、菜单等位置使用“西四包子铺”字样,在经营场所中悬挂“西四包子铺·赋”,已经导致部分相关公众的实际混淆,甚至引发媒体报道和澄清。以上行为虽然都是对“西四包子铺”这一商业标志的使用行为,而不是“西四社”商标权的行使行为,不应该用来评价北京西四公司的行为是否构成权利滥用,但其中体现的不当利用“西四包子铺”商誉的意图与其权利行使行为的目的是一致的。北京西四公司的权利行使行为表面上仅为受让商标后起诉华天公司侵害其商标权及对其企业名称的不正当竞争,要求华天公司停止使用、变更“西四包子铺”的店铺名称,并赔偿损失等。从时间上看,北京西四公司于2018年成立并开始经营,负责人自称是北京老西四人,2021年1月20日受让“西四社”商标,并于2021年8月受让了原商标注册人对此前侵权行为进行维权的权利,2021年12月提起该案侵权诉讼。华天公司的“二友居”于2019年12月31日在原址重新开业,并于2021年6月8日重新开始使用“西四包子铺”标志。北京西四公司自2018年成立后一直没有商标,直到华天公司宣传称将在原址重新开张“西四包子铺”后,才通过受让获得权利然后立即向华天公司主张侵权。因此,“西四社”商标注册人虽然没有恶意,但北京西四公司一边从事混淆性的使用行为,一边向真正的商誉所有人华天公司提起侵权诉讼,其意图明显是为了攫取本不属于自己的“西四包子铺”的商业信誉而迫使华天公司不再使用“西四包子铺”名称,由自己独占相应市场,因此从其权利行使的目的、对象、方式、时间等方面都可以认定,权利行使行为构成滥用。


案例8中,建发厂在商标使用与权利行使中表现出的恶意则更加明显。建发厂使用自己的商标刻意向迈可寇斯公司靠近,主动寻求混淆的结果,反过来又起诉迈可寇斯公司的行为构成反向混淆,索取9500万元的高额赔偿。建发厂在该案起诉前曾多次起诉、投诉“MICHAELKORS”品牌的销售商,利用销售商、部分法院和行政机关的认识不足获得认定构成侵权的结论以影响该案判决结论,在该案一审诉讼驳回其请求后,又以相同的理由和基本相同的当事人在广州提起另一侵权诉讼,索赔1000万元,明显是希望在不同法院获得对自己有利的结果。因此建发厂的商标注册虽无恶意,但其行使商标权的行为是以损害迈可寇斯公司合法权益为主要目的的滥用行为。


另外,还有一个需要考虑的问题是,能否在注册商标被宣告无效之前就认定恶意注册并不当行使商标权的行为构成滥用。在案例1中,最高人民法院没有等待无效案件的处理结果,直接认定王碎永以非善意取得的商标权对歌力思公司的正常使用行为提起侵权之诉构成权利滥用。案例1之后,除案例15外,其他案件的终审判决都是在商标权被宣告无效后才认定构成滥用,这就是前面提到的商标民事案件的审理法院尚不能对商标权的法律效力直接进行审查或宣告商标权无效。即使最高人民法院在案例1中认定王碎永系恶意注册时,也仅在表面上认定其行使行为构成权利滥用驳回其诉讼请求,而不是直接对其商标权的效力作出判断。但是,也有观点指出,认定恶意注册并行使“商标权”的行为构成权利滥用“实质上意味着对商标权效力的否定”,是“刺破违法权利的‘权利’面纱”,使形式上合法、实质违法的“权利”不能对他人主张。在案例15中,法院不仅认定投诉行为属于权利滥用的不正当竞争行为,还直接认定注册“确美同”相关图形商标构成对拜耳公司著作权的侵害,同时大量申请商标“并非为正常经营活动或维护自身的知识产权所需,而是一种明显的囤积商标牟利的行为”。这说明,只要不是在民事判决中写明不当行使的商标权“应当宣告无效”,仅认定其系恶意注册并不须以行政程序的审查结论为前提,反而还可以对后续行政审查结论形成正确的引导。


滥用行为必须产生损害结果,即行使权利的行为损害了国家利益、社会公共利益或者他人的合法权益。前述18个案例中所有的滥用行为都对另一方当事人的合法权益造成侵害。在商标并非恶意注册的情况下,不当行使权利均意在打击、排除竞争对手,有的还要获取本不属于自己的利益。在恶意注册并行使“商标权”的情形下同样如此,而且如果不请求宣告恶意注册商标无效,真正权利人及其利害关系人将面临无穷无尽的风险,案例2、案例5、案例15都显示恶意注册人采取大规模侵权诉讼或者投诉给他人的经营所造成的恶劣影响。恶意注册人多数并非仅针对一个权利人注册一个或者少量商标然后行使“权利”,其往往囤积大量商标不断试探不同行为人以及商标保护制度的底线。比如与案例10类似且同时发生的“金银花”案、“潼关肉夹馍”案、“逍遥镇胡辣汤”案等,都是将公共资源符号恶意注册为商标后发起批量诉讼进行“维权”,在被诉侵权人不熟悉《商标法》且希望尽快“息事宁人”的心理作用下,商标注册人获得了不正当利益。除了给被诉侵权人的合法权益造成损害外,这些“维权”行为还导致大量的行政、司法资源被用来维护那些不正当取得的“权利”,为纠正此类行为又要宣告这些商标权无效,商标注册秩序也遭到破坏,从而损害了国家利益、社会公共利益。


第四,不当行使商标权的法律效果。根据《总则编解释》第3条第3款的规定,权利滥用的法律后果就是,滥用行为不发生相应的法律效力,即“不让滥用权利的行为发生原本可以发生的私法上的效果,具体来说,则既可以是部分、一时的禁止(权利限制),也可以是全部、永久的禁止(权利丧失)”;如果滥用民事权利造成损害的,依照侵权责任等有关规定处理。前述18个案例,从权利滥用的法律效果角度可以区分为两类,正好体现该规定的上述两个结果:第一类是商标注册人不当行使权利提起侵权之诉,被告以权利滥用为由提出抗辩并得到法院支持,此即“滥用行为不发生相应的法律效力”的后果,案例1至案例11大体上属于这种情况。第二类是权利滥用的行使行为属于侵权行为,行为人对因此所造成的损害应当承担侵权责任。案例12至案例18中受害人可以根据情况选择因恶意提起知识产权诉讼损害责任之诉、侵权责任之诉、不正当竞争之诉,甚至确认商标权归属诉讼等实现自己的诉求。面对商标权的不当行使,当事人主张自己的行为不侵权、不会造成混淆或者属于正当使用、在先使用等并提供证据以获得支持;针对恶意注册并行使“商标权”的行为,还要去申请宣告恶意注册的商标权无效。这些都需要花费金钱、时间、精力等资源,而如果注册商标权人在法律设定的目的和范围内行使其权利,另一方当事人的正当经营行为则不会被干扰,其也不会将资源耗费在无需关注的事务上,因此这些不必要支出就是滥用行为所造成的损失,应当获得赔偿。《最高人民法院关于知识产权侵权诉讼中被告以原告滥用权利为由请求赔偿合理开支问题的批复》(法释〔2021〕11号)明确:“在知识产权侵权诉讼中,被告提交证据证明原告的起诉构成法律规定的滥用权利损害其合法权益,依法请求原告赔偿其因该诉讼所支付的合理的律师费、交通费、食宿费等开支的,人民法院依法予以支持。被告也可以另行起诉请求原告赔偿上述合理开支。”根据对该批复的理解与适用,在同一程序中仅能解决被告因原告滥用知识产权提起诉讼所支出的合理开支,不包括当事人因滥诉所受的其他经济损失,后者应当通过其他途径寻求解决。在案例13中,科顺公司为推翻共利公司恶意注册的商标,委托商标代理机构申请宣告商标权无效;为推翻恶意投诉,委托律师进行了行政诉讼;为应对共利公司的民事诉讼,委托律师参与诉讼并对相关信息进行公证。因此,科顺公司支付的律师费等维权合理开支应属于其财产损失。同时,共利公司的恶意注册商标、投诉及民事诉讼等行为,导致科顺公司为履行与第三人合同生产的商品被查封,因被查封商品过保质期无法销售而造成的其他财产损失,也应当予以赔偿。科顺公司针对共利公司提起诉讼时使用了因恶意提起知识产权诉讼损害责任纠纷与侵权责任纠纷两个案由,这两个案由分别指代以上两部分的损失,而后一部分不属于合理开支的范围。



结 语


本文通过对18件涉及不当行使商标权的案例进行梳理,总结了不当行使行为的各种表现形式,进而根据禁止权利滥用原则的基本理论以及《民法典》《总则编解释》等法律、司法解释规定对前述行为及法院认定结论加以评析,得出禁止权利滥用原则在商标权不当行使案件中的适用要求和法律效果评价。首先,不当行使行为都须以外观意义上的商标权作为基础。其次,这些行为是否属于权利滥用,可以根据动态系统论的方法加以认定。如果能够认定其行使的商标权系恶意注册取得,则应当推定其行使权利的主要目的就是为了损害国家利益、社会公共利益、他人合法权益。如果无法确认其取得商标权的恶意,则需要综合各种因素及其相互影响加以判断。最后,不当行使行为构成权利滥用的直接法律后果是其行使行为不产生行为人想要产生的效力,如果行使行为还造成相对方损害,或者恶意注册商标虽尚未行使其权利但有侵害他人合法权益之虞的,可另外成立停止侵害、消除危险、赔偿损失等请求权。当然,真正权利人在特定情形下也可以选择所有物(商标)返还请求权等方法来实现其目的。



相关链接


2020年第2期|钟鸣:《商标法》第44条第1款评注



来源:《知识产权》2023年5期

责任编辑:崔倩

编辑:王絮蒙

审读:蔡莹 孙雅曼


咨询邮箱:

zscqip@163.com

投稿网站:

https://zscq.cbpt.cnki.net/EditorHN/index.aspx?t=1

 
联系我们

座机:028-87656123

手机:18980774783

邮箱:cd87656123@163.com

公司地址:成都市金牛区十二桥路37号新1号A座五楼A508室

扫一扫,知识产权鉴定委托,一键即搞定

版权所有 © 四川西部知识产权鉴定评估有限公司 蜀ICP备2024050224号 联系电话:028-87656123