四川西部知识产权鉴定评估有限公司

咨询热线: 028-87656123 / EN
您当前的位置:首页 > 陶乾:民间文学艺术作品的分层保护——民间文学艺术专门立法的实现路径
陶乾:民间文学艺术作品的分层保护——民间文学艺术专门立法的实现路径


民间文学艺术作品的分层保护

——民间文学艺术专门立法的实现路径


陶乾:法学博士,中国政法大学法律硕士学院副教授


内容提要


民间文学艺术是我国重要的传统文化资源。通过传播来实现民间文学艺术价值的现代性转换,是推动中华优秀传统文化创造性转化、创新性发展的时代要求。由于民间文学艺术保护专门立法的缺失,民间文学艺术的私权保护存在模糊地带。民间文学艺术的利用涉及源生集体、整理者、改编者和社会公众等多元主体,利益的平衡应当以推动民间文学艺术的有序传承和创新作为宗旨。民间文学艺术保护的专门立法,应以客体分层为思路,将其分为民间文学艺术原始作品、民间文学艺术整理作品、民间文学艺术衍生作品三个层次。对于核心层的民间文学艺术原始作品,以“守正”为主要目标;对于民间文学艺术整理作品,以有限保护为原则;对于改编民间文学艺术原始作品和整理作品而产生的衍生作品,需区分独创性表达、在先作品表达与公有领域表达,合理划定保护的边界。


关 键 词


民间文学艺术 传统文化 版权开发 公有领域



一、民间文学艺术分层保护思路的提出


民间文学艺术,简称民间文艺,是在某一群体或众多个人之间创作产生并经长期演化而逐渐得以在民间社群或族群内被广泛传播的传统艺术,包括民间故事、民间诗歌、民歌民乐、民间舞蹈和戏剧等表现形式。我国有着丰富的民间文学艺术资源,这是中华传统文化的重要组成部分。2023年6月,习近平总书记出席文化传承发展座谈会并发表重要讲话,强调“只有全面深入了解中华文明的历史,才能更有效地推动中华优秀传统文化创造性转化、创新性发展”。在政策层面,《知识产权强国建设纲要(2021-2035年)》指出要“加强遗传资源、传统知识、民间文艺等获取和惠益分享制度建设”。《版权工作“十四五”规划》(国版发〔2021〕2号)指出要“推进民间文艺版权保护与促进工作……开展民间文艺领域的作品登记、宣传推广、版权转化和版权保护工作”。对我国的民间文学艺术进行利用和传播,是传承中华优秀传统文化的一种重要方式。现如今的文化产业中,已有许多以民间文学艺术为题材的作品出版、发行和传播,但是在对民间文学艺术资源进行版权开发的过程中,出现了一些法律争议亟待解决。


(一)民间文学艺术著作权保护的法律争议


民间文学艺术流传于民间,具有文化价值,并且能够通过转化利用产生经济价值,兼具公共资源属性和财产属性。这使得对民间文学艺术的保护需要公法性规则与私法性规则并行。从国际上看,世界知识产权组织立足于私法领域,基于对源生集体精神利益和财产利益的保护,将民间文学艺术认定为知识产权的一种或者与知识产权有关的“传统资源权”;联合国教科文组织则从公法角度关注文化遗产的保存以及整个社会的文化多样性,通过确认、研究、传承、振兴等手段来保护非物质文化遗产。我国有着丰富的民间文学艺术资源,通过公法与私法相结合来保护民间文学艺术并实现权利利用的模式,得到学术界的肯定。从公法角度,我国的《非物质文化遗产法》虽然能够对属于非物质文化遗产的民间文学艺术提供公法层面的保护,但是无法解决民间文学艺术转化利用中的财产权分配问题,而且多数民间文学艺术无法达到非物质文化遗产的认定标准。


在民间文学艺术资源中,既包含能以一定形式表现且其具体表达内容已基本确定的民间文学艺术表达,也包括那些具体表达内容无法确定或者尚未确定、仍在不断变动的民间文学艺术表达。从著作权法的角度,民间文学艺术表达属于文学艺术领域的智力成果,符合作品的定义。但区别于普通的作品,民间文学艺术表达的创作年代久远,创作主体与创作时间无法确定,其具体表达内容在世代传承的过程中不断演变。这不仅使其在权利性质上无法与一般意义上的著作权完全适配,而且在权利范围上,其在公有领域与孤儿作品之间徘徊。我国《著作权法》第6条规定:“民间文学艺术作品的著作权保护办法由国务院另行规定。”但迄今为止,我国还没有针对民间文学艺术作品的专门立法。2014年国家版权局曾发布《民间文学艺术作品著作权保护条例(征求意见稿)》,后来此项立法工作停滞。究其原因,对民间文学艺术的私权保护,在权利性质、主体确定、客体范围、权利边界、权利保护期限等方面存在难以突破的理论困境。


专门立法的缺失使得司法实践只能参照适用《著作权法》为民间文学艺术作品提供间接保护。有的法院甚至以审理该类案件没有法律依据为由,驳回原告起诉,无法针对民间文学艺术的不当使用为相关利益主体提供救济。


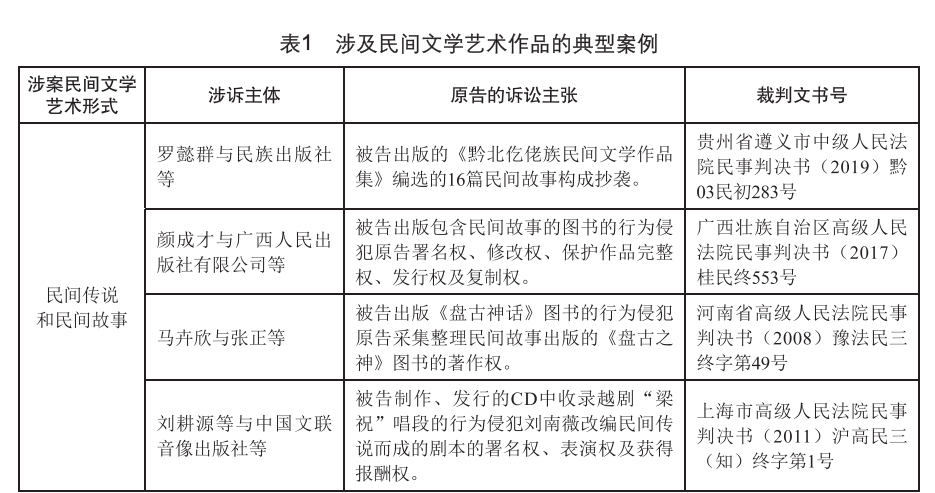
社会公众对民间文学艺术转化利用的合法边界缺乏准确认知。从目前的产业实践来看,民间文学艺术的转化利用者对于什么样的民间文学艺术受到法律保护、使用是否须得到授权、向谁寻求授权、无法获得授权怎么办、自己对开发的衍生作品是否享有著作权、是否须向其他主体分配转化收益等基础性问题的答案不得而知;民间文学艺术的产生集体和传承人对于自身是否具有权利主体身份、其能对何种使用行为主张财产权、能否就歪曲性使用予以禁止、如何分享转化收益、权利救济手段有哪些等问题存有疑惑。仅以出版单位为被告的著作权侵权案件为例,如表1所示,法律纠纷主要涉及不当使用民间文学艺术资源引发的特定社群权利保护问题、民间文学艺术作品之间的抄袭问题、改编民间文学艺术作品引发的著作权侵权问题。


(二)民间文学艺术著作权保护涉及的利益冲突


民间文学艺术是传统文化的瑰宝,对其进行开发利用是创造性转化和创新性发展的应有之义。对民间文学艺术的商业化使用,既会产生经济效益,也会引发利益冲突。民间文学艺术的专门立法应跳出围绕权利立法而无法实现的理论困境,转而以解决利益冲突为出发点。


从表1中的法律纠纷可知,民间文学艺术利用引发的利益冲突主要涉及公众、民间文学艺术的版权开发者和民间文学艺术传承人三方面主体,具体而言,可以细化为三对冲突。


第一,民间文学艺术作为“公共性资源”与作为特定社群或传承人持有的“私有性财产”之间存在规则适用的冲突。知识产权基于私有制财产理论而构建,民间文学艺术则是具有公共性与集体性的传统文化资源。知识产权保护与民间文学艺术保护,不仅存在权利主体、权利内容、权利限制等制度层面的差异,而且存在个体性与群体性、创新性与继承性、有期限性与无期限性等规则层面的冲突。对民间文学艺术赋予私权保护,需界定保护主体、保护模式、保护边界等问题,避免影响市场经营者对民间文学艺术资源的合理利用。


第二,保障公众“文化获取”与激励衍生作品经营者“文化创新”之间存在价值冲突。民间文学艺术衍生开发是一种文化创新形态。民间文学艺术衍生作品的“私权利”与公法意义下公民获取文化的权利之间产生碰撞,需界定公共领域与作品的界限、初始作品与后续创作的界限。要避免对权利的过度保护侵蚀公众利益,避免不恰当地把属于公有领域的内容纳入著作权保护范围,阻碍民间文学艺术的传承与创新。


第三,商业性的民间文学艺术“创新性发展”与公益性的民间文学艺术“传承性保护”之间存在利益冲突。应在保护民间文学艺术的同时,促进民间文学艺术的创造性转化与创新性发展;在利用民间文学艺术的同时,增强民间文学艺术的生命力与传承活力。因此,民间文学艺术资源的商业性开发,要避免低俗或泛滥式的开发侵害权利人的精神利益、损害民间文学艺术的完整性。


(三)民间文学艺术的三个层次


化解上述冲突的关键在于解决三个递进的法律问题。第一,民间文学艺术在哪个层面属于人人均可以无偿使用的公有领域的艺术资源,对其是否可以自由使用,谁有权提起诉讼进行维权?第二,民间文学艺术在哪个层面属于使用人须经权利人许可并支付报酬方可以使用的作品,此时权利人是谁?第三,使用人在民间文学艺术基础上进行再创作,其享有何种权利并承担何种义务?


以分层的方式“抽丝剥茧”,可将民间文学艺术分为三个层次。第一个层次,从民间文学艺术的起源来看,其最初要么是由民间口头传诵,要么是以无法查明作者和创作时间的书面形式承载。在最初产生的一定时期内,其内容不断演变直至基本稳定,最终形成民间集体内普遍认可的表达,本文将其称为“民间文学艺术原始作品”。许多民间文学艺术原始作品产生于具有文化共通性的族群或者社群这种集体之中,故本文将民间文学艺术的产生集体称为“源生集体”。第二个层次,从民间文学艺术的发展来看,一项民间文学艺术若要突破其所产生集体的传播范围,需被记录和整理,形成一个稳定的版本,再以某种载体形式对外传播。所以,整理工作对于民间文学艺术的留存和保护具有重要意义。这种经过记录和整理所形成的固定版本,是“民间文学艺术整理作品”。第三个层次,民间文学艺术有多种转化利用方式,有的创作者利用民间文学艺术资源进行再创作,有的创作者在民间文学艺术整理作品的基础之上进行再创作,由此产生的新作品是“民间文学艺术衍生作品”。


在多种利益交织的关系中,这三个层次所涉及的利益关系的侧重点有所不同。民间文学艺术原始作品涉及源生集体利益与社会公共利益,民间文学艺术整理作品涉及源生集体利益与整理者利益,民间文学艺术衍生作品涉及源生集体利益、整理者利益与衍生利用者利益。在分层保护模式下,不同的利益关系侧重点使得民间文学艺术专门立法制度设计重点解决的问题有所不同。



二、民间文学艺术原始作品的“守正”传承


(一)惠益共享与知情同意


尽管民间文学艺术原始作品属于民间公开流传的艺术成果,具有显著的公共属性,但是其与公知知识、著作权保护期已届满的作品等公有领域的表达仍有明显区别。民间文学艺术原始作品是某个地域、某个民族或者具有某种情感连结点的人们的群体智慧结晶,具有在特定群体范围内世代相传的特点。如果该群体之外的人利用民间文学艺术原始作品来谋取经济利益,或者该群体之中的某个个体以违背该群体习俗习惯的方式使用民间文学艺术原始作品来谋取个人利益,则会产生利益冲突。从国际上看,民间文学艺术是一个国家的文化符号,对其不当利用有损该国的文化利益与经济利益。具有丰富民间文学艺术资源的国家与域外使用者之间存在利益冲突,这使得在国际公约制定的过程中,各国长期无法就民间文学艺术的赋权保护达成共识。近年来,一些发展中国家主动将民间文学艺术作品纳入保护范围,既是对作为传统文化的民间文学艺术与知识创新之间的关系进行公平协调,又是对发展中国家与发达国家之间利益失衡状态的矫正。在具有一定文化共通性的国家之间实现区域性的制度协调一致,比在国际层面达成共识更加容易。从国内法角度看,法律需要平衡的是源生集体对民间文学艺术原始作品的利益与使用者基于其经济或智力投入而享有的财产利益。但遗憾的是,著作权法无法担此重任。


从著作权法的法理来看,民间文学艺术原始作品难以落入著作财产权的保护范围。在民间文学艺术作品的创作过程中,最初是由居住在某一特定地域或者具有某种文化共通性的族群或者社群中的一个或多个成员创作出初始版本,而在其传承过程中,不断融入不同时期创作者的智慧劳动。因此,民间文学艺术的创作具有非个体性和连续性。这与著作权法所要求的个体意义上的独创性有明显区别,“以浪漫主义为基础的个人作者观被认为是构建民间文学艺术版权保护制度的最大障碍”。由于创作主体和创作时间的不确定性,这些智力成果在著作权法下寻求财产权保护存在无法逾越的困难。一些民间文学艺术原始作品能够追溯到源生集体,源生集体不存在像自然人“死亡”或者法人“注销”那样的法律人格终止,所以,如果赋予源生集体以著作财产权,则意味着源生集体可永久性地享有禁止他人使用民间文学艺术原始作品的权利。这显然不利于民间文学艺术的传承和创新。


鉴于著作权法规则难以适配民间文学艺术作品的保护,就民间文学艺术保护进行专门立法势在必行。我国有学者提出创设“特别权利”“民间文学艺术权”之思路,主张构建一个能够使民间文学艺术迸发活力,并在保有其文化价值的基础上产生新价值的特殊权利体系。从国际上看,也有一些国家对民间文学艺术采取了专门法保护模式。联合国教科文组织和世界知识产权组织联合推出的《关于保护民间文学艺术表达、防止不正当利用及其他损害性行为的国内法示范条款》在序言中指出:有必要为民间文学艺术提供一种“独特的”(sui generis)保护以控制未经授权的使用。


对于有明确的源生集体的民间文学艺术原始作品,确有必要赋予源生集体一定的权利。从经济权利的角度,在其应有的权利束中,最有必要通过专门立法引入的第一个权利是能够有效平衡利益的惠益分享权。这种惠益分享并非基于著作权,而是基于特定主体对民间文学艺术原始作品的持有权。在经济伦理学中,“关民共享理论”强调利益的创造者需与相关贡献者共享利益。这一理论是民间文学艺术、传统知识、遗传资源等领域惠益共享原则的理论来源。为促进民间文学艺术的保护和可持续发展,有必要通过惠益共享机制要求对民间文学艺术进行商业性开发的主体给予来源主体适当的报酬,从而为民间文学艺术的保存与保护提供支持。在域外,有些国家尤其是发展中国家,基于本国的文化产业发展需求对民间文学艺术的使用进行法律规制。有的国家要求商业性使用民间文学艺术资源必须经过国家文化主管部门的审批;有的国家设有“公共领域付费制度”,对使用保护期届满后进入公共领域的作品的行为征收文化税,用于资助民间文学艺术的保护和传播。


源生集体应当享有的第二个权利是在其他主体商业性使用民间文学艺术时的“知情同意权”。但需要注意的是,民间文学艺术原始作品是后人进行后续创作所依赖的基础性文化资源,具有重要的传承价值和意义,故文化传承理念应是民间文学艺术专门立法的核心理念。如果通过严格的产权制度来限制民间文学艺术的后续使用,将会使这些民间文学艺术失去与社会互动的机会。为了增强民间文学艺术的生命力和传承活力,对民间文学艺术原始作品的态度应当从防止第三人未经许可使用转变为鼓励传承和传播、避免其消失。因此,在为持有主体赋权的同时,必须通过更加多样的权利限制机制来便利公众对民间文学艺术原始作品的使用及再创作,激发市场主体参与民间文学艺术保护和开发的积极性。


在具体规则设计上,有必要规定多种合理使用情形和法定许可情形。尤其需要明确的是,受民间文学艺术启发、借鉴传统民间文学艺术而创作的作品,不属于利用民间文学艺术原始作品的行为,无须获得许可及支付报酬。世界知识产权组织下设的知识产权与遗传资源、传统知识和民间文艺政府间委员会(IGC)于2023年6月召开的第47届会议上审议的《保护传统文化表现形式:条款草案》第7条规定,成员应当对偶然使用在另一个作品中包括了受保护的传统文化表现形式的情况,或对使用者完全不知悉或没有合理理由知悉传统文化表现形式受保护的情况,规定例外与限制。


关于惠益分享权和知情同意权的权利主体,学术界有多种观点。有观点指出,界定民间文学艺术作品权利主体应当坚持个人优位主体、集体常态主体、国家候补主体的基本顺次。本文认为,这种顺次在实际操作中会造成代表性传承人与源生集体之间的矛盾,而且混淆了权利主体与管理主体。基于民间文学艺术原始作品的集体性特点,应以源生集体作为行使权利的主体。民间文学艺术原始作品代表了源生集体的集体记忆,通过赋予源生集体以权利来保护其无形财产,是保存源生集体社群文化的最有力手段。


源生集体可分为家族集体和社群集体。对于源生于某个家族并逐步在民间得以发展传承的民间文学艺术,应在尊重历史的基础上承认创始家族的权利;对于以社群为源生集体的民间文学艺术,应当由社群集体在内部共享使用权。民间文学艺术的延续相传,往往依赖于相关民族、族群或社区内某些具体的传承人。有观点认为,传承人亦有成为民间文学艺术权利主体的合理性。在民间文学艺术的传承中,代表性传承人的确发挥着重要作用,但是在本质上,民间文学艺术原始作品仍应是特定民族、族群或社区等源生集体的智力成果,惠益分享权和知情同意权作为财产性权利,也应当归属于源生集体。传承人作为源生集体中的一员,可以基于集体内的习惯做法来使用作品,并保护作品之上的权利。


此外,有一些民间文学艺术原始作品已无法追溯源生集体,其已无法关联到相关民族、族群或社区。这一类民间文学艺术原始作品的产生年代通常特别久远,应当属于社会公共的文化财富,任何人都可以进行使用和开发。


(二)标注来源与“守正”传承


对于源生集体而言,民间文学艺术不仅是一种文化形式,一定程度上也是一种共通性情感的依托。源生集体对民间文学艺术的“原汁原味”传承有所期待。对民间文学艺术作品的低俗或泛滥式的开发损害了集体的文化利益,也损害了民间文学艺术作品的完整性,并且不当影响了未来对民间文学艺术原始作品的正当使用和发展。世界知识产权组织的一项调查表明,民间文学艺术源生集体期望民间文学艺术不被以下列形式不正当使用,包括:虚假地表明与某集体相联系;贬损性、诋毁性、损害名誉地使用或者引人误解地使用;未经许可使用具有宗教信仰性和秘密性的传统文化表达。


对民间文学艺术原始作品的“守正”传承,是促进这些文学艺术表现形式进一步发展、维护和传播的必要手段。“守正”传承有两层含义。第一层含义是,对于有源生集体的民间文学艺术资源,其他社会主体在使用民间文学艺术原始作品时,应当以适当方式准确地标明作品名称及该作品来源的源生集体、地域、民族等信息。早在21世纪初,我国就发生过此类法律纠纷。《想情郎》是一首在乌苏里江流域赫哲族中世代流传的民间曲调,其最初形成的时间和最早的创作人已无法考证。音乐作品《乌苏里船歌》是在《想情郎》曲调的基础上改编而成。但是,许多刊载《乌苏里船歌》的出版物并未标注该改编作品的来源。黑龙江省饶河县四排赫哲族乡人民政府提起诉讼,认为《乌苏里船歌》的作者侵犯了其包括署名权在内的精神权利和获得报酬权等经济权利。法院判决支持了该乡政府作为原告来维护本区域内的赫哲族公众的权益,要求被告在后续出版发行和传播《乌苏里船歌》时应注明“根据赫哲族民间曲调改编”。在民间文学艺术保护专门立法缺失的情况下,该案审理法院通过《著作权法》中的署名权支持源生集体所在的基层行政管理部门代表源生集体进行维权的做法,值得肯定。


“守正”传承的第二层含义是,不得歪曲性使用民间文学艺术原始作品。作品之上的精神权利应得到保护,即便在没有专门立法的情况下,依据《著作权法》中的保护作品完整权也能够禁止歪曲、篡改作品的行为。如果民间文学艺术项目已被纳入国家级或者省市级非物质文化遗产代表性项目名录,那么,根据《非物质文化遗产法》第5条第2款规定,“禁止以歪曲、贬损等方式使用非物质文化遗产”。可见,就“守正”而言,作为私法的著作权法规则与作为公法的非物质文化遗产法规则作出了基本一致的要求。民间文学艺术专门立法在具体规则上应与这两者一致;同时,在一般原则性规定中,应明确要求尊重源生集体的文化。


在精神权利保护方面,“民间文学艺术作品权利主体的多元化、复杂性和不确定性以及其他客观原因造成权利救济的实施障碍”。对于有源生集体的民间文学艺术原始作品,源生集体所在的基层社群组织可以作为维护民间文学艺术作品权利的代表。各级政府文化主管部门在公法层面负有保护民间文学艺术原始作品的职责。在“安顺地戏案”中,法院指出:“安顺市文化和体育局虽然并非‘安顺地戏’的权利人,但依据《非物质文化遗产法》第7条的规定……作为‘安顺地戏’的管理及保护机关……有资格代表安顺地区的人民就他人侵害‘安顺地戏’的行为主张权利并提起诉讼。”对于没有源生集体或者源生集体不明的民间文学艺术原始作品,国家作为法律和政治实体,是各种社会单位的总代表,故国家有理由成为民间文学艺术的著作权权利主体之一,并对民间文学艺术原始作品之上的精神权利进行保护。还有学者提出民间文学艺术公益诉讼制度的设想,是民间文学艺术知识产权保护的另一种思路。


考虑到认定和查找源生集体的难度,从有利于民间文学艺术传承和发展的角度,在未来的民间文学艺术保护专门立法中,有必要设立备案登记制度。由源生集体中的代表性传承人或者集体所属的基层社群组织向主管部门申请备案登记,登记信息包括作品名称、来源、传承历史、作品内容等。主管部门通过创设数据库的方式公示上述信息,从而为民间文学艺术的使用人提供准确的作品来源信息。对于有宗教信仰性和秘密性的传统文化表达,应仅公示基础性信息,并在登记过程中采取保密措施。对于源生集体不明的民间文学艺术原始作品,虽然任何人均可以进行使用,但是仍然有必要制定配套的管理措施。可以由地方主管部门进行采集、上报和登记,将其纳入数据库,从而为促进民间文学艺术的创造性转化和创新性发展提供便利。



三、民间文学艺术整理作品的“克制”保护


民间文学艺术的传承离不开整理者的贡献。在历史流传过程中,民间文学艺术往往由口耳相传,内容具有多变性。整理者以文字、曲谱等形式记录民间文学艺术,对其传承起了关键作用。以王洛宾为例,他曾在20世纪采集了一些少数民族地区的民歌,经过整理后形成了《玛依拉》《在银色的月光下》《青春舞曲》等著名音乐作品。其他主体能否自由地使用这些音乐作品,取决于王洛宾是否对其享有著作权。近几年王洛宾的后人在全国各地发起多个诉讼,起诉出版社、电视台和音乐人等著作权侵权,判决结果引起了广泛关注。


(一)民间文学艺术收集和整理者的独创性贡献


民间文学艺术整理作品,也被称作“民间文学艺术整理版本”或“原生态衍生作品”,是指未改变民间文学艺术的原始形态,以收集、记录、整理等方式固定民间文学艺术表达而形成的作品,区别于对民间文学艺术表达进行利用并经再次创作而形成的作品。关于整理人对其整理民间文学艺术而形成的文本或者乐曲等是否享有著作权的问题:一种观点认为,忠实的记录行为不属于具有独创性的创作行为,记录所形成的内容不属于《著作权法》第13条规定的“整理已有作品而产生的作品”;另一种观点认为,整理人的整理工作本身具有发挥独创性的空间,能够形成“整理作品”。


在司法实践中,各地法院对此问题的态度经历过变化。在颜成才诉广西人民出版社等案中,一审法院认为,民间故事属于公有领域素材,采录整理人并不是著作权法上的作者,不能就其整理的故事享有著作权:二审法院则认为,口述的民间故事是口述作品,整理人在口述作品的基础上进行整理,属于再创作的过程,对其整理形成的新作品享有著作权。再审法院维持了二审法院的意见。


关于民间文学艺术整理作品著作权保护问题的不同观点,体现出该类作品具有既不同于原创作品,又不同于改编作品的特殊之处。民间文学艺术整理作品的目的在于真实地记录和呈现原始作品,故整理人发挥独创性的空间很小。从法理上讲,对民间文学艺术原始作品的整理是否产生新的作品,关键取决于整理后所形成的版本是否能够体现出整理人的个性化表达。如果整理的过程能够体现出整理人的归纳、取舍和安排,那么就能体现出整理版本的独创性。相反,如果整理人仅仅是如实记录民间文学艺术,没有发挥独创性的空间,则整理人对整理后的内容不享有著作权。以民间音乐为例,民歌记录者以书面曲谱形式表达民歌时,对民歌演唱者使用的不同的甚至是模糊的民歌曲调,需要作出个人判断、选择、取舍,确定最终记录的音调、节奏、速度等。这是一项具有独创性的智力劳动,故整理者对整理后所形成的曲谱享有权利。对于配词,如果记录者仅仅是如实记录了民间音乐的固有歌词,则其对歌词不享有著作权;如果记录者是将歌词从一种语言翻译成另外一种语言,则记录者对译文享有著作权。


然而,上述泾渭分明的法理分析对司法机关准确查明案件事实提出了很高的要求,在实践中常常面临适用困境。一方面,民间文学艺术原始作品与整理作品在产生时间和保护范围方面的边界较为模糊;另一方面,民间文学艺术的内容从最初整理到后续不断演变,在世代流传的过程中会有不同的整理者,继而产生多个版本,各版本的独创性来源难以准确界定。


在著作权法之下,如果同时期的不同整理者,基于同一民间文学艺术原始作品整理了多个不同的版本,各方彼此知悉,且均未对对方的著作权权属提出过异议,则各整理者对各自作品的著作权是平行有效的。如果是不同时期的整理者,在先整理者能否向在后整理者主张著作权,取决于后者的整理活动是在前者版本的基础上完成的还是其自行整理完成的,法院应按照“接触+实质性相似”规则进行判定。首先,看谁先对民间文学艺术进行了整理并且发表;然后,再比对被告作品与原告作品之间的相似程度。以两起案件为例,在“盘古神话故事案”中,被告的图书《盘古神话》形成时间晚于原告的图书《盘古之神》,被告图书中的八篇文章内容与原告图书中的相应内容完全相同,部分文章在结尾增加注明了流传地区为泌阳县,但删掉了采集人的名字,故法院判定被告侵权。在“将军令案”中,李晓元是民间音乐曲调《将军令》的曲谱整理者。北京日报出版社出版的《扬琴经典作品及演奏要点解析》一书载有《将军令》曲谱,署名的整理者是李克贵。李克贵版本与李晓元版本有诸多差异。法院经审理认为,二人对各自整理的《将军令》分别享有著作权。整理作品必须忠于原始作品,其独创性的发挥空间较小,故在做侵权比对时,需要尤其关注两个整理版本中的细微之处。这增加了司法审判的难度。


民间文学艺术整理作品虽然能够依据著作权法规则进行保护,但是这种以独创性有无作为是否保护标准的做法,实则将所有整理作品纳入著作权法保护范围。更重要的问题是,将整理作品作为普通作品进行保护时,现有的权利限制制度无法兼顾民间文学艺术作品的特殊性。


(二)整理者对其整理版本的有限权利


如果民间文学艺术的整理者对其整理版本有完整的著作权,那么就意味着整理者在其作品著作权保护期之内对民间文学艺术的内容拥有一种垄断性质的权利,有权阻止其他人以整理版本为基础资料进行新的创作。这将严重阻碍民间文学艺术的传播和文艺创作。因此,尽管民间文学艺术整理人因其整理版本具有独创性而享有著作权,但是不宜过度保护这项权利,否则会影响民间文学艺术的转化利用和公众的文化获取。


整理者能够就什么内容主张著作权、整理作品能够获得多大程度的保护,决定了整理者对于其整理后所形成的作品的权利边界。这也是平衡不同整理者之间、整理者与源生集体之间、整理者与使用者之间利益的关键所在。


第一,可以肯定的是,整理者的权利并不及于被整理的民间文学艺术本身。虽然民间文学艺术整理者在记录、保存、传承、发扬民间文学艺术方面具有重要作用,但其并非民间文学艺术表达的最初创作者。第二,整理人的权利仅仅及于其在整理过程中的独创性贡献,也就是说,其仅就整理版本中能够体现出独创性的部分享有著作权。“收集记录人、整理人不得阻止他人对民间文学艺术原始作品的收集、记录或整理。”如果整理者仅凭其在整理版本之上的著作权就可以阻止其他主体对民间文学艺术原始作品进行新的整理,那么,这实际上是将权利不当地扩大到了其不享有权利的原始作品之上。第三,整理者不应在没有正当理由的情况下,拒绝他人以有偿方式使用其整理后的版本。理由在于民间文学艺术相比于普通作品具有更重要的文化传承价值。


然而,对于上述第三点,《著作权法》尚未规定此种法定许可情形。在整理人拒绝许可时,使用人直接使用作品会被认定为侵权。对于这种情况,有的法院采取的方式是,判定被告承担侵权损害赔偿责任,但对原告请求判令停止传播涉案作品的诉讼请求不予支持。比如,在王海成等诉湖南文艺出版社等一案中,法院认为,对民间文学艺术的保护应鼓励合理开发、利用。被告涉案钢琴曲的创作、出版、发行基于少年儿童学习钢琴艺术及中国优秀民族音乐文化的社会需要,如停止其对涉案作品的使用将影响社会公共利益的实现,故并未判定被告停止侵权,仅要求被告支付原告合理报酬。这实际上是通过司法机关在自由裁量权范围内判决“侵权不停止”来产生知识产权法定许可的效果。


未来在民间文学艺术作品保护专门立法时,有必要设计民间文学艺术整理版本法定许可这一权利限制制度,以促进民间文学艺术的传承和发展。另一个重要的知识产权权利限制手段是保护期制度。与民间文学艺术整理版本颇具相似性的是古籍整理版本,二者均具有历史性和文化性。对于古籍整理版本的保护方式,有观点提出,借鉴一些国家立法中的科学版本权,在我国著作权法中创设与著作权内容相当、保护期较短的邻接权,这不仅能够解决古籍点校版本侵权纠纷,也能够建立起对整理者的有效激励机制。民间文学艺术整理作品的保护问题可以借鉴这一思路。实际上,不管是通过作品著作权法定许可,还是通过保护期较短的科学版本权,所要实现的目的均为在保护民间文学艺术整理者就其整理版本之上的权利的同时,对该权利的行使设置必要的限制,避免影响社会公共利益。



四、民间文学艺术衍生作品的“划界”保护


民间文学艺术的创新性发展是促进文化产业发展和繁荣的一种方式。在民间文学艺术基础上进行二次创作是一种文化创新,也是一种促进文化表现形式多样性的方式。对民间文学艺术进行改编之后会产生演绎作品,又称为民间文学艺术衍生作品。这一类作品在内容上具有杂糅性,既包括民间文学艺术资源的原始内容,也包括后人不断加工和再创作的内容。这使得在一些案件中这一类作品权属认定存在困难,权利保护的客体较为模糊。


(一)民间文学艺术衍生作品的权属确定


以民间故事、音乐作品等为蓝本进行二次创作,不同的改编者会形成不同的改编版本。所以,一些在市场上流通的民间文学艺术衍生作品之上可能存在不同的署名。作品在不同艺术形式之间进行转化时,也会出现多个主体合作改编的情况。在处理著作权侵权纠纷时,确权通常是最先进行的工作。如何确定谁是改编者、谁的改编在先,需要结合证据进行判定。法院一般按照《著作权法》规定的署名规则来判定,即在作品上署名的自然人、法人或者非法人组织为作者,且该作品上存在相应权利,但有相反证据证明的除外。


一般来说,民间文学艺术历史悠久,衍生作品众多,权利主体复杂,这为法院确定权属带来一定困难,案件的审理难度较大。如在经历了一审、二审和再审的一起案件中,被告出版发行的越剧《梁山伯与祝英台》音像制品使用了1951年刘南薇发表在《人民文学》上的剧本,该剧本改编自民间传说。刘南薇1989年过世,其法定继承人提起诉讼,要求被告承担著作权侵权责任。被告主张其使用的是徐进等人1961年创作的剧本,而非刘南薇的剧本。法院经过大量的事实查明工作后认为,1951年剧本由刘南薇创作完成,其中包含了徐进等人独创的再行改编内容。随后,徐进又在1951年剧本基础上修改,形成通行的1961年《梁山伯与祝英台》剧本。虽然刘南薇基于历史原因没有参与1951年以后的剧本修改工作,但刘南薇所做贡献为业内公认。最终法院认定刘南薇为1961年《梁山伯与祝英台》剧本的著作权人之一,被告侵犯了刘南薇的署名权,也侵犯了刘南薇法定继承人的著作财产权。可见,对于年代久远的作品,除了依据署名规则确定作者,还需要结合当时的创作背景和缘由、业内公认的事实等来准确确定实际的创作主体。


(二)民间文学艺术衍生作品权利的保护边界


民间文学艺术衍生作品是创新者在民间文学艺术作品基础上创造的新财富,民间文学艺术转化利用者对民间文学艺术衍生成果享有著作权。但需要注意的是,改编自民间文学艺术资源的衍生作品的独创性标准应该更高。有相反观点认为,民间文学艺术衍生作品的独创性宜采用较低标准,以激发人们对民间文学艺术的创新,从而促进民间文学艺术的传承和发展。然而,民间文学艺术衍生作品创作素材多来源于公有领域,如果不经过较高程度的创新就能产生一件为个人所垄断的新作品,显然不公平,是对公共利益的损害。如果采取较低标准来认定衍生作品的独创性,将会不当限制在后主体的再创作行为。


在进行独创性判定时,需要从民间文学艺术衍生作品中剥离属于公有领域的民间文学艺术资源,划定民间文学艺术原始作品与后续演绎创作作品的边界,考察演绎作品与民间文学艺术整理者所发表的版本之间的关系。对民间文学艺术衍生作品权利的行使不得侵犯源生集体和整理者的著作权。如果有证据证明衍生作品是在整理者发表的版本上直接进行的演绎创作,那么,应当尊重整理者的著作财产权。如果衍生作品只是参考了整理者发表的版本,使用的是民间文学艺术资源,没有利用整理者的独创性表达,那么,在著作权法的维度下,衍生作品不侵犯整理者的著作权。在一起案件中,法院经过比对之后认为,被告在后改编的舞剧《妈勒访天边》并不侵犯黄自修在先改编的民间故事《妈勒带子访太阳》的著作权。但是,法院又指出,黄自修在改编民间故事《妈勒带子访太阳》的过程中较早地收集、整理了该故事并形成文字,为该民间故事的发现、保存起到了承前启后的作用,为后人的创作提供了线索。虽然被告在后改编的舞剧《妈勒访天边》未侵犯黄自修就其文字作品的著作权,但一定程度上,被告从黄自修在先改编作品中间接受益,故法院酌情确定由被告给予黄自修适当的经济补偿。对于民间文学艺术的发展和传承,整理者的确功不可没。但是当衍生作品与整理版本在独创性来源上有所不同时,尤其是作品表现形式发生了改变时,整理版本很容易被衍生作品创作者所绕过。该案判决中的经济补偿,虽然是对整理者劳动付出的一种认可,但并无法律依据。从保护民间文学艺术传承的角度,我国未来的民间文学艺术专门立法有必要设计惠益分享机制,将民间文学艺术的转化收益在转化人与源生集体、整理人之间合理分配。


当具有同源性的不同改编作品之间因抄袭产生纠纷时,需要对在先改编者的改编版本与在后改编者的版本进行实质性相似比对。此时,应避免不恰当地把其中公有领域的内容纳入作品的保护范围,从而影响其他市场经营者对民间文学艺术资源的合理利用。也有观点指出,对此类纠纷不需要按照普通作品抄袭纠纷那样进行“接触+实质性相似”判断。“同源性改编作品在发生著作权纠纷时,只须证明二者都是独立创作,且相似之处都是源于民间文学艺术作品这一母体,则改编者之间互不侵权。”本文认为,考虑到改编后的版本是演绎作品,对两部演绎作品进行比对时,仍应坚持“接触+实质性相似”这一通用规则,只是在具体适用规则时,将比对对象限定为两部作品中改编者发挥独创性之处。



五、结论与展望:民间文学艺术保护的专门立法


民间文学艺术传承和发展中的版权迷思背后是不同主体之间的利益交织。其中既涉及民间文学艺术作品源生集体的利益,也涉及对民间文学艺术进行整理、改编的不同创作者的利益,还涉及社会公众作为民间文学艺术传播受众者的利益。在平衡这些利益的过程中,应当将民间文学艺术的传承和创新作为最重要的价值。在保护民间文学艺术不被歪曲、篡改的同时,也要通过创造性转化来增强民间文学艺术的生命力和传承活力。在民间文学艺术保护专门立法的总体策略层面,应通过“利益平衡”和“客体分层”应对民间文学艺术版权开发过程中的价值冲突和规则冲突。在制度设计层面,民间文学艺术保护的专门立法迫在眉睫,需加快推进“民间文学艺术保护条例”的立法工作。


民间文学艺术保护的专门立法应当兼具私法和公法的性质,私法性规则和公法性规则并存。在私法性规则中,在分层思路下,对于民间文学艺术原始作品,承认源生集体对民间文学艺术原始作品的经济权利和精神权利,包括知情同意权、惠益分享权、正当使用权、来源披露权;从鼓励文化传承和传播的角度,保护整理人对其整理版本所享有的著作权,并避免过度保护整理人对整理版本所享有的权利而侵蚀公共利益;对于创新者在民间文学艺术基础上创造的新财富,承认民间文学艺术转化利用者对民间文学艺术衍生成果的权利。从促进民间文学艺术版权开发和创新的角度,依据著作权法规则合理界定民间文学艺术衍生作品的保护范围。与此同时,明确民间文学艺术衍生作品经济权利的取得和行使必须以惠益分享为原则,即在保护利用主体转化收益的同时,将该转化收益在转化人与源生集体、传承人之间合理分配;确定对民间文学艺术的合理使用规则和法定许可使用规则。


在公法性规则中,应坚持民间文学艺术作品的公共文化属性,为民间文学艺术的保存、传承和可持续发展提供制度支持。确定民间文学艺术登记的原则和要件,建立民间文学艺术数据库。明确行政主管部门保护民间文学艺术资源的职责。确保民间文学艺术原始作品的传承性保护,避免不正当、不公正的使用。目前,中央宣传部和8个试点地区一同开启了民间文学艺术版权保护和促进的试点工作,旨在探索创新民间文学艺术领域版权工作业态、模式、机制,推动民间文学艺术版权资源流动和版权产业高质量发展。建议通过立法进一步设立主管部门对民间文学艺术的备案登记、许可登记及收益分配机制,版权作品与公有领域内容之间的剥离机制,特殊情形下的许可使用费提存机制,通过多项举措来推动民间文学艺术的有序开发利用。



相关链接


2010年第5期|严永和:“遗传资源利益分享权”的法律性质诠释


2006年第2期|张清奎:传统知识、民间文艺及遗传资源保护模式初探



来源:《知识产权》2023年8期

责任编辑:崔倩

编辑:王絮蒙

审读:蔡莹 孙雅曼


咨询邮箱:

zscqip@163.com

投稿网站:

https://zscq.cbpt.cnki.net/EditorHN/index.aspx?t=1

 
联系我们

座机:028-87656123

手机:18980774783

邮箱:cd87656123@163.com

公司地址:成都市金牛区十二桥路37号新1号A座五楼A508室

扫一扫,知识产权鉴定委托,一键即搞定

版权所有 © 四川西部知识产权鉴定评估有限公司 蜀ICP备2024050224号 联系电话:028-87656123