四川西部知识产权鉴定评估有限公司

咨询热线: 028-87656123 / EN
您当前的位置:首页 > 张伟君:论我国《商标法》驰名商标保护规则的完善
张伟君:论我国《商标法》驰名商标保护规则的完善


论我国《商标法》驰名商标保护规则的完善


张伟君:浙江大学光华法学院教授


内容提要


我国《商标法》中的驰名商标规则依然存在诸多认识上的纷争和制度上的疏漏,需要进一步澄清和完善:应该区分禁止注册规则与禁止使用规则,并明确有关注册商标专用权保护的执法措施同时适用于驰名商标;需要解决长期以来对《商标法》第13条中的“误导公众”究竟是针对制止“跨类混淆”还是制止“跨类淡化”的争议,放弃令人误解的“误导公众”的含糊表述,并不再就“跨类混淆”作出规定;在驰名商标反淡化保护上,不再以该商标是否已经注册为标准对未注册驰名商标加以区别对待;应明确反淡化保护规则也可以适用于他人在相同或类似商品或服务上复制、摹仿、翻译驰名商标或者不正当利用驰名商标声誉的行为;没有必要在立法上就反淡化保护特别要求该驰名商标为“广大公众”所熟知。


关 键 词


驰名商标 反淡化  跨类混淆 相关公众 广大公众



引 言


我国对驰名商标的保护规则体现在《商标法》第13条第2款和第3款的规定中:“就相同或者类似商品申请注册的商标是复制、摹仿或者翻译他人未在中国注册的驰名商标,容易导致混淆的,不予注册并禁止使用。”“就不相同或者不相类似商品申请注册的商标是复制、摹仿或者翻译他人已经在中国注册的驰名商标,误导公众,致使该驰名商标注册人的利益可能受到损害的,不予注册并禁止使用。”


上述规定源自于《保护工业产权巴黎公约》(以下简称《巴黎公约》)第6条之二和《与贸易有关的知识产权协定》(以下简称《TRIPS协定》)第16条第2款和第3款。其中,《商标法》第13条第2款来自于《巴黎公约》第6条之二以及《TRIPS协定》第16条第2款,意在防止对驰名的未注册商标在相同或类似商品上的注册及使用而导致混淆,这相当于使未注册商标获得了注册商标的保护。而《商标法》第13条第3款来自于《TRIPS协定》第16条第3款,即为了防止对驰名的注册商标在不相同或不相类似的商品上使用使得公众产生联系而可能损害注册商标权人的利益,也禁止他人的注册及使用。这是对驰名的注册商标所提供的更强的保护。我国《商标法》中的驰名商标保护规则看似完全与国际公约接轨,但其实存在一系列问题。除了早年曾经出现的将驰名商标异化为“荣誉称号”“广告工具”和“政绩工程”,乃至导致不具有实际法律意义的虚假的驰名商标认定问题之外,就驰名商标保护的法律规则本身而言,也依然存在诸多认识上的纷争和制度上的疏漏,需要进一步澄清和完善。



一、我国驰名商标保护规则存在的问题


(一)以“注册”与“未注册”来区分驰名商标


我国《商标法》在转化国际公约对驰名商标保护的要求时,机械照搬了国际规则的表述,确立了驰名的未注册商标只能禁止“同类混淆”,而驰名的注册商标却能禁止“跨类淡化”的不同保护标准。


驰名商标可能是未注册商标,也可能是注册商标。一个商标驰名与否,与该商标注册与否其实没有任何关系,而仅仅与该商标被实际使用后所产生的知名程度以及声誉状况有关系。即便是一个注册商标,也只是因为对该商标在核定使用的商品或服务上进行了实际使用,它才可能成为驰名商标,而与它是注册商标无关。所以,无论是注册商标还是未注册商标,一旦为公众所熟知或者具有市场声誉,则应该一视同仁,获得同样的保护。对一个驰名商标根据未注册或注册的事实来确立不同的保护标准,与驰名商标权益都是建立在实际使用而具有市场声誉基础上这一事实之间存在矛盾。既然注册与否与驰名商标保护之间并不存在什么关联,那么,我国《商标法》以注册与否作为区分驰名商标不同保护的标准,是难以成立的。


事实上,即便是驰名的注册商标,如果该注册商标所核定使用的商品或服务是有限的,那么在那些未核定使用的商品或服务上,该商标还是一个未注册商标,若没有对它进行任何实际使用,也不可能成为那些商品或服务上的驰名商标,所以,在未核定使用的商品或服务上,这样一个商标连按驰名的未注册商标进行保护的条件都不具备。而我国《商标法》却规定一个驰名的注册商标可以“跨类”制止他人在未核定使用的商品或服务上的注册和使用。这样厚此薄彼的做法,显然在逻辑上无法协调一致,在实际保护效果上也不具有公平性。


总之,我国《商标法》按注册与否来确立驰名商标保护标准,甚至以“驰名商标注册人”来指称权利人,不符合驰名商标产生的事实基础,既不利于对所有驰名商标进行平等保护,也与对驰名商标应该予以“特殊保护”或者“跨类保护”的客观要求相背离。


(二)混同侵权救济规则与商标注册条件规则


我国《商标法》对驰名商标的保护规则机械照搬国际规则所产生的另一个问题是:将性质和功能完全不同的法律规则混合在同一个法律条文和章节中。


各国法律对驰名商标的保护主要体现在两个方面:一是将驰名商标作为一个在先商标或者在先权利,以对抗他人的在先申请注册或者说抢注行为,即禁止注册;二是制止他人在商业活动中仿冒驰名商标的行为,即禁止使用。在商标法中,前者属于驳回商标注册的相对理由规则的范畴;后者属于侵害驰名商标权益的侵权救济规则的范畴。因此,二者具有不同的法律性质和规范功能。很多国家的商标法都是将其规定在不同的法律条文和章节中,用来解决不同性质的法律纠纷。例如:2017年欧盟《商标条例》(EUTMR)第8条“驳回注册的相对理由”中,将在欧盟成员国驰名(well known in a Member State)的商标列为“在先商标”(earlier trade mark);而第9条“欧盟商标享有的权利”中,则规定了“在欧盟具有声誉”(has a reputation in the Union)的注册商标所享有的权利(禁止对驰名商标的仿冒)。又如:2021年德国《商标和其他标志保护法》第二章关于注册商标保护的前提条件的规定中,第10条专门将与在德国驰名的在先商标(an earlier trade mark that is well known in Germany)相同或者近似作为驳回他人注册的理由;而第三章关于保护范围和侵权的规定中,第14条第2款第3项专门规定了禁止他人使用与在德国具有声誉的商标(a trade mark which has a reputation in Germany)相同或近似的标志。


我国《商标法》第13条有关驰名商标保护的规定将注册规则与侵权规则混合在一起,同时,将驰名商标侵权救济规则(禁止使用)与注册商标专用权侵权救济规则分别规定在不同的章节中,不仅在理论上不符合法理逻辑,也使得《商标法》中关于商标侵权救济的规则体系支离破碎。


(三)驰名的未注册商标保护难以适用损害赔偿救济


与上述第二个问题相关的另一个问题是,无论是在理论上,还是在立法上,我国一直没有明确:驰名的未注册商标的同类制止混淆保护和驰名的注册商标的跨类反淡化保护究竟是否属于注册商标专用权保护的范畴?虽然通说一般认为驰名的注册商标也属于注册商标,注册商标专用权保护规则当然也同样适用于驰名的注册商标,但是这毕竟又与注册商标专用权保护目的在于制止混淆的一般原理相冲突。至于我国《商标法》第13条第2款规定的驰名的未注册商标的保护,虽然目的在于制止同类混淆,但也难以说是对注册商标专用权的保护。


于是,我国《商标法》有关“注册商标专用权的保护”一章有关侵权救济的规则是否适用于驰名商标(尤其是驰名的未注册商标),就存在很大的疑惑了。虽然《商标法》第13条明确“禁止使用”驰名的未注册商标,但是却没有规定相应的损害赔偿责任;而第63条关于损害赔偿责任的规定又仅仅适用于“商标专用权”的保护,法院在对侵害驰名的未注册商标行为采取司法救济的时候能否判令被告承担损害赔偿责任,就存在法律适用上的难题。2017年之前法院基本上一致地认为未注册驰名商标的侵权人无须承担赔偿责任。例如:在“苏富比”案中,原告虽提出了赔偿经济损失及合理支出的要求,但北京市第二中级人民法院仅支持了赔偿部分合理开支,对赔偿经济损失的请求并未支持。此外,在“诸葛酿”案中,广东省佛山市中级人民法院认为,对于未注册驰名商标的侵权行为,行为人“仅应当承担停止侵害的民事法律责任,而不承担赔偿损失的民事法律责任”。而在江苏省南京市中级人民法院判决的“奔富”商标(未注册)案中,因为“我国《商标法》未明确规定侵害未注册驰名商标的判赔规则,导致司法实践中对侵害未注册驰名商标的赔偿问题认识不同”,以至于法院不得不“通过裁判说理,强调未注册驰名商标亦属于商标权人的民事权利,侵害未注册驰名商标造成权利人损害的,侵权人应承担赔偿责任”,以“体现《商标法》的立法宗旨,以及法院坚决遏制商标侵权、商标抢注等违法行为的决心”。在上海知识产权法院判决的“拉菲”商标(未注册)案中,法院则另辟蹊径,认为“我国商标法及相关司法解释虽未规定未注册驰名商标受侵害时可以获得赔偿,但对于恶意使用未注册驰名商标的行为人,可以类推适用商标法第三十六条关于恶意使用准予注册前商标应当赔偿的规定,判决其承担赔偿责任”。而在“新华字典”案中,北京知识产权法院首先依据当时有效的《侵权责任法》第2条和第15条等规定,推理确定侵害未注册驰名商标“应承担赔偿的侵权责任”;其次,从未注册驰名商标受商标法保护的立法目的出发,结合原告客观上受损及被告客观上不当获利的基本事实,认定对未注册驰名商标的侵权判赔,可以参照注册商标的侵权判赔条款,即可以参照《商标法》第63条的规定。


(四)对“误导公众,损害驰名商标权利人利益”的含义缺乏共识


我国《商标法》第13条第3款规定中的“误导公众,致使该驰名商标注册人的利益可能受到损害”,如前所述,应该出自《TRIPS协定》第16条第3款的规定。《TRIPS协定》原文仅仅规定被指控侵权者对商标的使用“指示了该商标所使用的商品或服务与驰名的(注册)商标之间的联系(indicate a connection)”,即这样的使用导致公众将一个商标与所使用的商品或服务联系起来,而这样的联系可能发生具体的损害是什么(比如混淆或者淡化),《TRIPS协定》并没有明确,只是笼统地称商标权人的利益会受到损害(the interests of the owner of the registered trademark are likely to be damaged by such use)。而我国《商标法》中“误导公众,致使该驰名商标注册人的利益可能受到损害”,前半句“误导公众”似乎已经表达了一个明确的损害结果。那么,“误导公众”与“易于混淆”是什么关系?“误导公众”与后半句“损害驰名商标注册人的利益”又是什么关系?各种观点,大相径庭。


第一种观点认为,“误导公众”等同于“混淆”,不包括“淡化”。多份裁判意见认为跨类混淆区别于同类混淆,跨类混淆只有在如下情形中成立:在先驰名商标所有人证明其在非类似商品或服务上亦有使用行为,或者驰名商标核定使用商品的生产者具有生产非类似商品或服务的行业惯例。这种裁判解释的基础是认为“误导公众”在我国商标法中与“消费者混淆误认”的含义相同。在关于第1247835号“CROCOCOLA”商标异议复审案中,北京知识产权法院也认为:2001年《商标法》第13条第2款规定中的“误导公众”,依其字面含义应理解为“跨类混淆”的情形,即相关公众认为在后商标的所有人与在先驰名商标所有人系同一主体(直接混淆),或二者具有特定关联关系(间接混淆),从而将在非类似商品或服务上申请注册的在后商标与他人在先驰名商标相混淆。邓宏光教授也认为,对2001年《商标法》第13条第2款的解读应当追溯到《TRIPS协定》第16条第3款的解释上,根据《TRIPS协定》,驰名商标在非类似商品(服务)上予以保护的条件之一是商标的使用表明商标使用人与驰名商标所有人之间存在联系,“存在联系”之表述表明了它采纳了间接混淆理论,即消费者对产品或服务的来源并未产生混淆,但误以为提供商品或服务的经营者与商标权人之间存在包括从属、赞助或关联等经济上的混淆。《TRIPS协定》对驰名商标的保护只是从传统的直接混淆扩张到了间接混淆。总之,《商标法》第13条完全是以混淆理论为基础而构建,并无商标反淡化因子。


第二种观点认为,“误导公众”是构成淡化的前提,或者说同一个侵权行为导致的混淆和淡化的损害后果可以同时存在。2009年4月《最高人民法院关于审理涉及驰名商标保护的民事纠纷案件应用法律若干问题的解释》(以下简称《驰名商标解释》)出台后,最高人民法院知识产权庭负责人在答记者问时指出:2001年《商标法》第13条第2款规定的“误导公众,致使该驰名商标注册人的利益可能受到损害”,不应简单地从一般商标侵权的市场混淆意义上进行理解,通常都涉及因误导相关公众而减弱驰名商标的显著性或贬损其声誉,因而2009年《驰名商标解释》第9条第2款对此进行了界定。对此司法解释的规定,邓宏光教授认为,2009年《驰名商标解释》第9条规定的“减弱驰名商标的显著性、贬损驰名商标的市场声誉,或者不正当利用驰名商标的市场声誉”等商标淡化的损害情形是以存在“误导公众”(商标混淆)为前提。司法实践中,有的法院认为,同一个侵权行为既可以导致混淆,又可以导致淡化。例如,在ZIPPO案中,法院认为:“唐锋厂被诉商标与之宝公司的驰名商标具有相当程度的联系,或者误认为被诉侵权商品系之宝公司生产,或者认为唐锋厂使用驰名商标获得了之宝公司的许可,这一误导行为势必会减弱之宝公司驰名商标的显著性,贬损驰名商标的声誉,淡化驰名商标的驰名程度。”


第三种观点认为,“误导公众”具有两个含义,有时是指导致“跨类混淆”的行为,有时是指导致“淡化”的行为。原因在于2009年《驰名商标解释》第9条第2款规定“减弱驰名商标的显著性、贬损驰名商标的市场声誉,或者不正当利用驰名商标的市场声誉”是属于2001年《商标法》第13条第2款规定的“误导公众,致使该驰名商标注册人的利益可能受到损害”。“属于”一词的含义应当是“包括但不限于”,那么,《商标法》第13条第2款规定的“误导公众”除了包含淡化之外,还可以包括其他情形。2019年4月发布的《北京市高级人民法院商标授权确权行政案件审理指南》第11.4条进一步明确《商标法》第13条第3款“误导公众,致使该驰名商标注册人的利益可能受到损害”的情形:既包括(1)足以使相关公众对使用商标的商品的来源产生误认,或者认为使用商标的经营者之间具有许可使用、关联企业等特定联系的(跨类混淆);也包括(2)足以使相关公众认为诉争商标与引证商标具有相当程度的联系,而减弱引证商标的显著性、贬损引证商标的市场声誉,或者不正当利用引证商标的市场声誉的(所谓的淡化)。有法官也表达了类似观点,认为《商标法》第13条第3款规定中的“误导公众,致使该驰名商标注册人的利益可能受到损害”通常情况下包括两种情形:一是在后商标的注册及使用构成与在先驰名商标跨类混淆;二是在后商标的注册及使用造成对在先驰名商标的淡化,即减弱驰名商标显著性的弱化行为及贬损驰名商标的市场声誉的丑化行为。


第四种观点认为,“误导公众”仅仅指“淡化”,在不相同或不相类似的商品上使用驰名商标,不存在既是混淆又是淡化的情形。有学者提出,《商标法》第13条关于“误导公众”的规定,已经不再是混淆理论所及的范围,只能建立在淡化理论的基础上。还有学者质疑同一个行为能否同时导致混淆可能性和淡化可能性:“虽然混淆可能性可用于证明联系可能性,但淡化案件的论证目标一定是淡化损害,而不可能将混淆损害与淡化损害并列。”


如此莫衷一是的解释,很大程度上是《商标法》第13条第3款使用的“误导公众”一词含义不明确(同时指向了混淆和淡化)所导致的。


(五)对注册商标在同类商品上的“认驰”保护缺乏明确依据


我国《商标法》规定的无效宣告制度只给予驰名商标不受五年期限限制的优待。这意味着,一个在先注册或使用的商标,如果要制止一个在后注册的商标(一般是近似的商标,原因在于相同的商标一般不太可能同时获准注册)在其注册五年后继续使用,就不得不寻求驰名商标的保护。而我国《商标法》第13条第3款对驰名的注册商标保护的字面意思是防止对驰名的注册商标在不相同或不相类似的商品上使用。那么,如果在后注册商标所核定使用的商品类别与驰名的注册商标是相同或近似的,是否依然可以宣告在后注册的商标无效呢?


从现有的案例来看,原商标评审委员会和人民法院对这个问题一度存在不同的观点。原商标评审委员会早期作出的裁决书和北京市第一中级人民法院的个别判决书曾反对将《商标法》第13条第3款(2001年《商标法》第13条第2款)适用于制止在相同或类似商品上注册或使用他人的驰名商标标识。这些反对适用的观点从《商标法》第13条第3款(2001年《商标法》第13条第2款)的文字表述中不涉及“相同或类似商品”的规定出发,认为如果涉及“相同或类似商品”,只能按照《商标法》解决两个注册商标冲突的一般规则(《商标法》第30条、2001年《商标法》第28条)来处理。这就意味着:即便在先注册的商标在在后注册商标申请注册的时候已经属于驰名商标,并且在后注册属于恶意注册,也无法在该注册五年后再请求宣告该注册商标无效。


如此适用和解释法律,就出现了一个显而易见的怪异结果:当有人恶意注册他人驰名的注册商标超过五年时,虽然驰名商标拥有者可以制止其在不相同或不相类似的商品上注册,却无法制止其在相同或类似商品上注册。即,对驰名的注册商标的保护反而不如驰名的未注册商标——在相同或类似商品上制止他人注册不受《商标法》第45条规定的五年期限的限制。这样的法律效果明显使得《商标法》规则在逻辑上难以自洽。因此,原商标评审委员会、北京市第一中级人民法院、北京市高级人民法院乃至最高人民法院在一些案件中不得不对《商标法》第13条第3款(2001年《商标法》第13条第2款)的适用作出新的解释。比如,北京市高级人民法院在二审审理“约翰·迪尔”商标侵权纠纷案时认为:虽然2001年《商标法》第13条第2款及2013年《商标法》第13条第3款规定的字面解释均是对在中国已经注册的驰名商标给予不相同或者不相类似商品上的保护,但是基于法律规定的“举重以明轻”原则,从目的解释的视角,与已经注册的驰名商标核定使用商品构成相同或者类似商品的近似商标,显然亦应当纳入驰名商标保护的范畴中。这也恰恰说明,在这样的案件中,法院并没有明确的法律依据予以认定和保护驰名商标,而不得不通过“举重以明轻”原则作出推论和解释。这是我国《商标法》中驰名商标保护规则存在的又一个缺陷。


(六)在同类商品上的注册和使用难以适用“反淡化”规则


在相同或类似的商品上摹仿使用他人的驰名商标,一般来说并不会降低该驰名商标标识特定商品的识别作用,驰名商标的显著特征不会淡化。但是,在这类案件中,往往有一个共同的特点:被告对驰名商标的文字或图形要素进行了比较大的修改或补充,以至于被告使用的商标与原告的驰名商标之间有一定的差异。这种“改头换面”的使用就可能会降低原告驰名商标在公众中建立的形象和声誉,尤其是,当被告的商标用于的商品质量低劣,与原告驰名商标所代表的品质或形象明显不一致时,可能会对驰名商标的声誉带来一定贬损。更为明显的是,在相同或类似的商品上摹仿使用驰名商标,虽然所使用的并不是与驰名商标完全相同的商标,或者说商标的近似程度还不足以造成混淆,但是,只要会产生“联想”,那么,驰名商标本身所具有的吸引力无疑会辐射到被告商标所标识的相同或类似商品上。所以,在这类案件中,对驰名商标最有可能造成的损害后果是“不正当利用其市场声誉”,即应当适用《商标法》第13条第3款。


但是,我国《商标法》第13条第2款对驰名的未注册商标的保护仅仅限于制止在相同或类似商品上的混淆,没有禁止在相同或类似商品上可能出现的不正当利用驰名商标声誉的行为(“搭便车”行为)。《商标法》第13条第3款规定的“误导公众并致使驰名商标注册人的利益可能受到损害”(通常所谓的“淡化”“丑化”及“搭便车”行为)只是限于被告在不相同或者不相类似的商品上使用的情形。那么,如果被告在相同或类似的商品上复制、翻译、摹仿原告的驰名商标(无论是否注册),是否可以制止对该驰名商标的声誉的利用、损害以及显著性的淡化,还是只能制止对商品或服务来源的混淆?


在这类案件中,我国商标执法和司法机关虽然以“举重以明轻”原则作出了裁判,但是,其裁判说理往往含糊其辞、语焉不详,或回避了被告侵权行为的损害后果究竟是造成混淆还是淡化,或仅仅以“来源混淆或误认”为标准来进行裁判,以至于在存在“搭便车”或者淡化但未必存在混淆的情况下,就可能导致被告的不正当行为会继续“合法”存在。比如,在“海底捞”诉“河底捞”案中,虽然“海底捞”是一个非常著名的餐饮服务商标(原告没有主张驰名商标保护),但是一审判决(已经生效)以“不会使一般的消费者对河底捞的餐饮服务的来源产生误认或者认为其来源与原告注册商标海底捞之间有特定的联系”为由判决不构成侵权。而在这个案件中,要说“河底捞”对“海底捞”不存在“搭便车”行为,恐怕大多数人是不会赞同的。由此可见,我国《商标法》第13条没有考虑在同类商品上摹仿使用他人驰名商标的反淡化和制止“搭便车”问题,导致这样的行为在实践中很少得到有效的规制。因此,我国《商标法》有必要明确驰名商标的反淡化规则(尤其是制止“搭便车”行为)不仅应该适用于不相同或不类似的商品或服务,也可以适用于相同或者类似的商品或服务。



二、《中华人民共和国商标法修订草案(征求意见稿)》第18条的进步和不足


(一)对现行法的修改


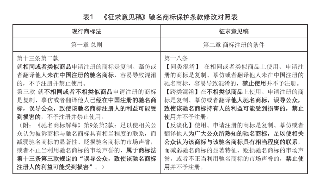
从2023年1月国家知识产权局公布的《中华人民共和国商标法修订草案(征求意见稿)》(以下简称《征求意见稿》)来看,起草部门应该是看到了上述我国驰名商标保护规则中存在的部分问题,从而在第18条的规定中作出了部分回应。相关条款修改对照见表1。


1.明确区分“误导公众”(跨类混淆)与“淡化”规则


如前所述,长期以来,无论是在理论界还是在实务界,对于《商标法》第13条第3款中“误导公众”行为的含义存在不同理解。随着《驰名商标解释》第9条第2款明确“足以使相关公众认为被诉商标与驰名商标具有相当程度的联系,而减弱驰名商标的显著性、贬损驰名商标的市场声誉,或者不正当利用驰名商标的市场声誉”属于“误导公众”行为,一般认为,我国《商标法》第13条第3款的规定可以用来制止淡化驰名商标显著特征、贬损其市场声誉和不正当利用其市场声誉的行为,即所谓的反淡化保护。但是,关于该条款是仅仅为一种反淡化保护,还是同时可用来制止混淆(所谓的跨类混淆),则存在不同的解读。


《征求意见稿》第18条似乎回应了这一争议。一方面,现行司法解释中确立的反淡化保护规则已经明确体现在《征求意见稿》第18条新增的第3款中,因此,不再需要借助对“误导公众”的解释来确立驰名商标的反淡化保护;另一方面,《征求意见稿》第18条第2款保留了现行法的“误导公众”规定,但是与《驰名商标解释》的规定截然不同,其目的显然不在于制止对驰名的注册商标的“跨类淡化”,而应该是明确驰名的注册商标保护中的禁止“跨类混淆”。


如果上述理解成立,那么将来对驰名的注册商标的反淡化保护将依据第18条第3款,而制止“跨类混淆”将依据第18条第2款。这样至少可以消除目前对《商标法》第13条第3款中“误导公众”的理解上存在的混乱。这样的区分,本质上是将第18条第2款回归到了2009年《驰名商标解释》出台前将“误导公众”的含义限定在导致公众的混淆和误认范畴的做法,然后,对驰名商标的反淡化保护则通过第18条第3款明确规定。


2.驰名商标的反淡化保护不再以注册为前提


《征求意见稿》第18条第3款吸收了《驰名商标解释》第9条第2款的规定,但是,又存在明显的差异。《驰名商标解释》第9条第2款的解释只适用于《商标法》第13条第3款中规定的驰名的注册商标的情形,并不适用于驰名的未注册商标,因此,即便按照《驰名商标解释》第9条第2款,驰名商标的反淡化保护并不适用于驰名的未注册商标。换言之,对驰名商标的反淡化保护并不是取决于其驰名与否,而是取决于其注册与否。这样的结果显然与驰名商标保护的事实基础完全相背离。因此,《征求意见稿》第18条第3款对驰名商标的反淡化保护,不再以其已经获准注册为条件,这是值得肯定的进步。


3.驰名商标的反淡化保护不再局限于不相同或不相类似的商品


与前面的分析类似,因为《驰名商标解释》第9条第2款规定的反淡化保护只适用于《商标法》第13条第3款在不相同或不相类似的商品或服务上注册或使用他人的驰名商标的情形,所以至少从字面意思来看,排除了在相同或类似的商品或服务上注册或使用他人的驰名商标可能出现的有损驰名商标的显著特征、不正当利用驰名商标声誉或贬损驰名商标声誉的情形。在某些案件中,被告在相同或类似商标上摹仿他人的驰名商标(往往对驰名商标标识本身进行了一定的改变),虽不至于导致来源的混淆,但明显有损于驰名商标的显著特征,或者利用驰名商标声誉的行为可能难以得到法律的规制。


《征求意见稿》第18条第3款在吸收《驰名商标解释》第9条第2款反淡化规则的基础上,没有限制反淡化规则的适用范围,也就是说,既可以适用于不相同或者不相类似的商品,也可以适用于相同或类似的商品,即提供了“同类反淡化保护”的可能性。这也是对现有规则的一个补充和完善。


(二)需要进一步改进之处


相比于《商标法》第13条的规定而言,《征求意见稿》第18条关于驰名商标的保护规则确实有了改进,但依然存在一些疏漏,甚至引发了一些新的困惑。


1.现行法中存在的部分问题尚未引起关注


首先,禁止注册与禁止使用规则依然混合在一起。虽然《征求意见稿》第18条将有关驰名商标的规定从现行法第一章总则中分离出来,纳入了新增的第二章“商标注册的条件”,但是该第18条规定了驰名商标的“禁止使用”,甚至将其放在“不予注册”之前。这显然与第二章“商标注册的条件”存在“文不对题”的问题。


其次,对驰名的未注册商标的保护依然只有禁止使用,缺少损害赔偿的救济。而且,由于《征求意见稿》第18条第3款新增的反淡化保护规则也同样适用于驰名的未注册商标,这将进一步导致驰名的未注册商标的反淡化保护无法适用损害赔偿的问题。如何解决这个问题?可以有两种思路。一个思路是沿着区分注册规则与保护规则的思路,在《商标法》“注册商标专用权的保护”一章下规定侵害驰名商标的救济规则,将有关停止侵害和损害赔偿的规定一并适用于驰名商标的保护。另一个思路是跳出《商标法》,依据《反不正当竞争法》来加以实现:可以依据《反不正当竞争法》第6条第4项制止在相同或类似的商品上摹仿使用驰名的未注册商标,引人误认为是他人商品或者与他人存在特定联系的混淆行为;也可以依据《反不正当竞争法》第2条“一般条款”来制止对驰名的未注册商标的淡化以及“搭便车”行为,这样就可以利用《反不正当竞争法》中“法律责任”一章的规定来对驰名商标权利人提供包括损害赔偿在内的侵权救济。


2.继续保留制止“跨类混淆”规则的必要性存疑


如前所述,2001年《商标法》修改后,按照当时的官方观点,第13条引入驰名商标“跨类保护”规则的目的似乎并不在于“反淡化”,而只是在于制止混淆。原国家工商行政管理总局商标局编写的《中华人民共和国商标法释义》一书指出,《TRIPS协定》规定的驰名商标保护范围还适用于不相类似的商品或服务,其前提条件是一旦在不类似的商品或服务上使用该商标,即会暗示该商品或服务与注册商标所有人存在某种关联,从而损害驰名商标所有人的利益。而所谓“暗示该商品或服务与注册商标所有人存在某种关联”,也就是通常所称的“关联混淆”,只不过这种“关联”从类似的商品上延伸到了不类似的商品上了(所谓的跨类混淆)。


有评论指出:2005年出台的《商标审查及审理标准》对已经注册的驰名商标其实就是在跨类混淆的范围内进行保护(也就是说,“容易误导公众,致使该驰名商标注册人的利益可能受到损害”是指造成混淆的情形),直到2009年《驰名商标解释》出台后,对驰名商标的反淡化保护才逐渐成为各个部门的共识。因此,2016年12月修订的《商标审查及审理标准》关于“复制、摹仿或者翻译他人驰名商标审理标准”中,就明确区分了“混淆”与“误导”,前者(制止混淆)包括了关联混淆——消费者联想到标识系争商标的商品的生产者与驰名商标所有人存在某种联系(如投资、许可或合作),后者(制止误导)只包括了《驰名商标解释》中规定的弱化、贬损和“搭便车”三种“淡化”的情形,这就意味着对驰名的注册商标的跨类保护不需要再考虑构成跨类混淆了。但是,2019年4月发布的《北京市高级人民法院商标授权确权行政案件审理指南》第11.4条依然将《商标法》第13条第3款“误导公众”的情形既解释为跨类混淆,又解释为淡化。


《征求意见稿》的规定其实是将2016年《商标审查及审理标准》与2019年《北京市高级人民法院商标授权确权行政案件审理指南》的规定进行了糅合,一方面将反淡化保护从“误导公众”中脱离出来,单独规定了反淡化规则;另一方面保留了制止跨类混淆的规则——现行法关于制止“误导公众”的条款。如此规定的实际效果是:对驰名的注册商标的跨类保护回到了2019年指南中既规定跨类混淆又规定跨类淡化的思维。那么,在《商标法》已经明确驰名商标的跨类保护可以制止因联系而导致的弱化、贬损或“搭便车”等所谓“淡化”行为的情况下,是否还有必要规定对“跨类混淆”的禁止呢?


一方面,本文并不否定市场中确实也会存在“跨类混淆”现象。1997年世界知识产权组织国际局在其《关于反不正当竞争保护的示范规定:条款和注释》第2.06条解释中指出:一般来说,未经许可而将某个商标用于不同的产品或服务不大可能会造成混淆,商标法在传统上使保护仅限于与相同或类似产品或服务有关的行为,但是,如果将某一与驰名商标相同或类似的标记用于不同的产品或服务,对该标记的这一使用仍可能导致混淆。尽管如此,在驰名商标权利人自己并没有在不相同或不相类似的商品上使用该商标的情况下,跨类混淆不太可能导致商品来源的直接混淆,而最多可能导致“间接混淆”或者说“关联混淆”。因此,跨类混淆很大程度上可以在“关联混淆”的框架下得到规制。甚至如有学者指出的那样,应当将跨类混淆解释为比较法通常所称的“关联混淆”——分属不同类别的商品,虽由不同主体生产,但相关公众却可能对这些不同主体的身份产生混淆,误以为由同一生产者或有授权关系的主体提供。通常来说,仿冒注册商标导致关联混淆总是出现在该商标具有一定知名度的情形中。当被仿冒的商标是一个驰名商标的时候,如果存在关联混淆——相关公众以为涉案的商品与驰名商标所有人之间存在关联关系,那么,涉案的商品即使不是同类或类似商品,也总还是存在一定关联的,这时,也可以通过对类似商品的解释——将属于不同类别但具有一定关联性的商品解释为类似商品,依据《商标法》第57条在类似商品上使用与注册商标相同或近似标识容易导致混淆的规则或者依据《反不正当竞争法》第6条禁止仿冒未注册商业标识的规则来制止关联混淆,而无需专门规定在不相类似商品上适用驰名商标的“跨类混淆”规则。


另一方面,如果“跨类混淆”规则与“淡化”规则是各自有独立意义的,可以并存,那么,必然在事实上也应该并存这样的情形:“有淡化、无混淆”以及“无淡化、有混淆”。然而,对于在不相类似的商品上摹仿使用他人驰名商标的行为而言,虽然“有淡化、无混淆”的情形是很普遍的,但是,如果摹仿使用的行为尚未导致因两个商标之间存在联系而淡化的损害后果,是不可能直接出现容易混淆的情形的。也就是说,“无跨类淡化、有跨类混淆”的情形是不存在的,或者说,因为构成混淆的门槛高于构成淡化的门槛,证明导致混淆的难度其实是高于证明构成淡化的。这一结论可以从我国法院的司法实践中得到印证。从刘维教授对我国法院的35份“反淡化”判决的观察来看,只要“认定为驰名商标”且“具有相当程度的联系”,就能成立驰名商标淡化。而满足反淡化保护所要求的“联系”不同于制止关联混淆所要求的“联系”,因为前者只是要求使用的标识与驰名商标之间存在联想,后者则要求使用的标识与商品提供者之间存在联系;前者不问商品提供者,因此在非类似商品上也可能存在符号的联想,后者一般来说只有在类似商品(起码是关联商品)的情形中,才可能出现商品提供者的关联。如果驰名商标权利人连“跨类淡化”所要求的“符号联想”都证明不了,要证明“跨类混淆”规则所要求的“商品提供者的关联”更为困难。而驰名商标权利人如果已经证明了“跨类淡化”,也就已经可以利用反淡化规则去制止“跨类淡化”行为,何必再去证明关联混淆而寻求“跨类混淆”的保护呢?总之,在《商标法》已经明确驰名商标的跨类保护可以制止“跨类淡化”行为的情况下,没有必要再专门规定对“跨类混淆”的禁止,以避免我国《商标法》中混淆规则与淡化规则在功能上或适用上的重叠和混乱。


3.“反淡化”规则中要求驰名商标“为广大公众所熟知”的必要性存疑


《征求意见稿》新增的第18条第3款的反淡化保护规则中使用了“为广大公众所熟知的驰名商标”的概念,而第1款和第2款中都没有在“驰名商标”之前限定“为广大公众所熟知”。其实,“为公众所熟知”是构成驰名商标的基本前提,《征求意见稿》第10条就将“驰名商标”定义为“为相关公众所熟知的商标”。那么,《征求意见稿》第18条第3款的驰名商标“反淡化”保护规则是否有必要特别规定该驰名商标必须“为广大公众”所熟知,以区别于“为相关公众所熟知”的驰名商标?


我国有学者早就认为可以获得跨类反淡化保护的驰名商标不应该仅为“相关公众”熟知,而应该为“普通公众”熟知。但是,持该观点的学者也承认:关于驰名商标认定的公众范围标准,相关国际公约的规定并不明确,有的国家或地区(如美国)的商标法采用“普通公众”标准,有的国家或地区(如欧盟)的商标法则采用“相关公众”的标准;按照《巴黎公约》第6条之二对驰名的未注册商标所实施的以制止他人在相同或类似商品上的注册或使用而导致来源混淆为目的的保护中,该驰名商标达到驰名状态的公众范围也应限于相同或类似商品领域的消费者,即“未注册的驰名商标认定的公众范围标准以相关公众为已足,无须扩大到相关公众范围之外”。该学者只是认为:对于寻求跨类保护的驰名商标,有必要采用“普通公众标准”——该商标除了要在“其原本注册或使用的商品或服务范围内”达到在“相关公众”中已经驰名的程度外,还要在“寻求跨类保护”的“该商品或服务范围内至少应已为公众认可为一件商标”——虽然这“并不要求某商标在全部商品或服务类别上均达到驰名程度”,而“仅仅在其原本注册或使用的商品服务类别之内以及寻求跨类保护的商品或服务范围内达到必要的驰名程度即可”。


笔者揣摩该学者提出的跨类保护的驰名商标应适用“普通公众”范围标准予以认定的意思,并非是要求该商标在“原本注册或使用的商品或服务”上的驰名程度达到在相关公众范围之外的更为广泛的其他“普通公众”也熟知的程度,而是要求其在未注册或未使用的商品或服务上寻求禁止他人注册或使用的时候,该商标也“已经为公众认可为一件商标”或者“达到必要的驰名程度”。本文认为,这样的要求或标准与其说是超越了“相关公众”熟知的驰名商标认定标准,不如说是要求该驰名商标在其所未注册或使用的商品或服务上,“相关公众”也“已经认为这是一件商标”或者已经在“相关公众”中具有一定的知名度。而要求一个驰名商标在已经注册或使用的商品或者服务领域之外也具有知名度,意味着该商标必须同时在与“原本注册或使用的商品或服务”不相同或不相近似的商品或服务上进行了使用。就一个驰名的注册商标而言,如果该商标同时在未核定使用的不相同商品或服务上通过使用在相关公众中具有了知名度,这本质上无非是该商标在未注册的商品或服务上通过使用在相关公众中具有了知名度,所以依然是《巴黎公约》第6条之二对驰名的未注册商标所实施的以制止他人在相同或类似商品上的注册或使用而导致来源混淆为目的的保护,而并非“跨类”反淡化保护。此外,该学者自己也一直强调驰名商标获得“跨类保护”与该商标已经注册与否无关,那么,就一个驰名的未注册商标而言,如果要获得“跨类保护”,除了要求其在未注册的商品或服务上通过使用在相关公众中具有知名度以外,还要求其在其他“未注册也未使用”的商品或服务上也具有知名度,但这怎么可能呢?所以,对一个驰名商标的知名度提出“普通公众”或“广大公众”熟知该商标的要求,最多只是要求在该商标所使用的商品或服务上“相关公众”熟知该商标外,还有与该商品或服务“不相关”的普通公众或广大公众也熟知该商标,而与该商标在未注册或未使用的商品或服务上是否已经实际成为一个商标或者已经具有知名度无关——这样的要求已经远远超越了驰名商标跨类保护或者反淡化保护的要求。


那么,跨类“反淡化”保护驰名商标,是否必须确立与该驰名商标所使用的商品或服务“不相关”的普通公众或广大公众也熟知该商标的标准呢?本文认为并无必要。


首先,以某一商标所使用的商品或服务领域的“相关公众”已经熟知该商标为标准来认定驰名商标,已经可以满足驰名商标跨类反淡化保护的“知名度”要求。原因在于熟知某个驰名商标的相关公众不可能只是该驰名商标所使用的特定商品或服务领域的消费者或相关公众,在他的日常生活和工作中,必然会同时知晓或接触其它各种不同的商品或服务。我们不能想当然地认为熟知某个驰名商标商品或服务的“相关公众”一定不属于不相同或不相类似商品或服务领域的“相关公众”。因此,当熟知该驰名商标的“相关公众”发现他人在不相同或不相类似商品或服务上注册或者使用那些抄袭或摹仿驰名商标的标识的时候,即便他凭借自己对其他商品或服务领域的了解,知道在不相同或不相类似商品或服务上注册或使用那些标识的行为并非原驰名商标权利人所为,即不会导致其对商品或服务的来源产生混淆,但这样的注册和使用已经足以导致这些“相关公众”对驰名商标的显著特征(商标与商品对应关系)的认知产生淡化,或者足以造成这些“相关公众”对驰名商标声誉评价的降低,或者因为这样的“搭便车”使用行为给这些“相关公众”造成了一定的误导——这就足以构成所谓“驰名商标淡化”的损害后果,可以对该驰名商标进行跨类反淡化保护了。总之,在对驰名商标进行跨类反淡化保护时,硬性要求认定驰名商标的公众范围标准是超越原本驰名的商品或服务领域的“相关公众”范围的其他“广大公众”或“普通公众”,是多余的。当然,我们确实也应该预见到这样的情形:一个很小众的一般人不知晓的但是在其业内具有知名度的商品或服务的商标被用于另一个也是很小众的一般人不知晓的商品或服务上的时候,后者的相关公众与前者的相关公众很可能是没有什么交集的,这时,就很难产生跨类淡化或“搭便车”的损害后果。即便这样的商标符合相关公众熟知的知名度标准,也难以获得跨类反淡化保护,原因在于除了要满足相关公众熟知的条件,还要证明被告的注册或使用会导致跨类淡化或“搭便车”的损害后果。我们并不需要担心一个商标仅仅满足相关公众熟知要件就一定给予其跨类反淡化保护。


其次,无论从《TRIPS协定》第16条第3款规定的驰名商标跨类保护“原则上适用《巴黎公约》第6条之二”,还是《关于保护驰名商标的规定的联合建议》(以下简称《联合建议》)第2条及其《解释性说明》第2.15段明确的“只要某商标至少为某一部分相关公众(one relevant sector of the public)——或者是相关消费者,或者是相关经销渠道,或者是相关商业圈所熟知,即足以认为该商标为驰名商标,不得适用要求商标必须为广大公众(the public at large)所熟知之类的更为严格的检验标准”来看,国际上对驰名商标的跨类保护或者反淡化保护并没有提出更为严格的公众范围标准或者更高的知名度要求。虽然《联合建议》第4条和第5条也允许成员在对驰名商标进行反淡化保护的时候“要求该驰名商标必须为广大公众(the public at large)所熟知”,比如,有的国家(如美国)的反淡化法保护的是全国著名的品牌(nationally famous brand)或者家喻户晓的名称(household name),美国法所规定的著名商标(famous mark)是指为全美国的普通消费公众(general consuming public of the United State)所广泛认知,因此,仅仅在特定领域公众(a specialized public),如销售某个商品的特定目标人群(a specific target group)中具有所谓的“业内声誉(niche fame)”,是不够的,但是,在欧盟法院的判例法中,可以享有反淡化保护的“具有声誉的商标(marks having a reputation)”所要求的为公众所知晓的程度只是“与该商标所涵盖的商标或服务相关的大部分公众(a significant part of the public)所知晓”。也就是说,就一个商标获得反淡化强化保护的门槛条件而言,欧盟法院对“具有声誉的商标”确立了只需要在欧盟的实质性范围(substantial part)内具有“业内声誉(niche reputation)”的标准,欧盟《商标条例》和欧盟《商标指令》(EUTMD)也对“具有声誉的商标”的认定确立了宽松的标准(lenient standard),而这样的低门槛可能就是努力使欧盟商标法与世界知识产权组织《联合建议》所确立的指导方针相一致的结果。事实上,虽然《联合建议》允许成员对驰名商标的反淡化保护要求更高的知名度,但是,这种区别只是程度上的差异,并非实质性的不同,而美国与欧盟之间在这个标准上的实际区别也并非人们想象得那么大。本文认为,就我国而言,不同于欧盟是由多个不同成员组成的地区,所以认定商标驰名的地域范围标准可借鉴美国的做法,要求具有全国范围内的知名度,而不能仅仅是某个区域范围内具有知名度;但是,就知晓该商标的公众范围而言,无论是特定专业领域的人员知晓,还是相关领域的消费者知晓,只要满足《联合建议》中的“相关领域的公众”知晓就足够了。


再次,一些发达国家对驰名商标的跨类反淡化保护提出更高的知名度要求,背后原因主要是认为驰名商标的反淡化保护在理论上的正当性依然存疑或较弱,所以有必要采取谨慎态度,而不宜将反淡化保护的“门”开得太大。当然,在这些发达国家,即便法律提高驰名商标反淡化保护的门槛,也不会允许恶意摹仿驰名商标或不正当搭驰名商标便车的行为逍遥法外。但是,我国驰名商标“反淡化”保护的历史和经验表明,即便我国《商标法》对驰名商标的认定采用在“相关公众”中具有知名度的标准,“认驰难”的问题却是长期以来客观存在的,比如,苹果公司早在2002年向我国商标局申请注册“iPhone”商标用于国际分类第9类计算机硬件等商品,并在2007年6月正式推出iPhone手机,尽管该公司以“iPhone”商标在第9类移动电话机商品上已经取得极高的知名度为由试图阻止2007年9月新通天地公司提出的用于国际分类第18类仿皮、牛皮、皮夹等商品的“IPHONE”商标的注册申请,但是没能获得我国商标行政主管部门和人民法院的支持。诸如此类严苛的“认驰”标准案件在一定程度上对有效打击恶意损害驰名商标权利人利益的行为带来了阻碍,甚至出现有的商标权人为此不得不进行“全类注册”的不正常现象。如果我国《商标法》进一步明确提高驰名商标反淡化保护的标准,将很有可能加剧司法机关和执法部门对驰名商标保护的谨慎心态,使得驰名商标的跨类反淡化保护难上加难。这并不利于我国建立起合理和公正的驰名商标保护制度。


最后,虽然在理论上驰名商标的保护强度应当与其知名度相适应,而反淡化保护是对驰名商标的“强保护”,但是,在立法上并没有必要刻意对驰名商标的跨类反淡化保护提出超越“相关公众熟知”的更高要求。原因在于“驰名商标的保护范围和强度应当与其知名度相适应”,这仅仅是用于指引驰名商标保护的个案审理的一项原则性要求。当一个商标的知名度在社会上非常高的时候,他人在类似商品或服务上,或者在不相类似的商品或服务上摹仿或者翻译该驰名商标,反而不容易产生混淆,但很容易使公众认为该商标与驰名商标具有相当程度的联系,即产生联想。因此,一个商标的知名度越高,确实越容易导致淡化或者“搭便车”的损害后果,越应该获得反淡化保护。所以,一个商标的知名度是否能满足跨类反淡化保护的条件,是需要在个案中结合被告的行为是否会导致淡化、丑化以及“搭便车”的损害后果来综合评判的。但是,知名度的高低并不能成为在立法上区分制止混淆与制止淡化的不同标准。我们无法得出一个商标的知名度只有高到超越“相关公众知晓”达到“广大公众知晓”的程度,才会导致淡化或者“搭便车”的损害后果的结论,也不存在只有具备“更高知名度”的驰名商标才能获得反淡化保护的理论依据。更何况,如果对反淡化保护提出一个驰名商标应该具有更高知名度的要求,这就意味着将来不仅仅要判断一个商标是否驰名,还要判断一个驰名商标是否具有更高知名度。而目前的司法实践对驰名与否的判定已经存在诸多困难,如果对反淡化保护再加上判断一个驰名商标具有更高知名度的前提要件,将会为反淡化保护标准的判定带来更多的实践难题。总之,我国《商标法》不宜将“为广大公众所熟知的驰名商标”作为反淡化保护的知名度条件。



三、完善我国驰名商标保护规则的建议


根据以上的分析,本文建议对我国《商标法》以及《征求意见稿》中的驰名商标保护规则进行如下修改和完善(见表2)。第一,区分禁止注册规则与禁止使用规则。建议将禁止注册规则保留在《征求意见稿》第二章“商标注册的条件”;将现行法以及《征求意见稿》第八章的标题“注册商标专用权的保护”改为“商标权的保护”,以便禁止使用规则纳入该章,同时可以考虑利用现行法第58条或者《征求意见稿》第73条有关“不正当竞争行为”的规定,将其改造成为驰名商标保护规则;在《征求意见稿》第79条中明确规定第八章中有关注册商标专用权保护的执法措施同时适用于驰名商标。第二,解决长期以来对《商标法》第13条中的“误导公众”的含义究竟是指制止“跨类混淆”还是制止“跨类淡化”的争议,吸收最高人民法院相关司法解释已经明确的驰名商标保护的“反淡化”规则,放弃令人误解的“误导公众”的含糊表述,并不再就“跨类混淆”作出规定。第三,在驰名商标反淡化保护上,不能再以该商标是否已经注册为标准对未注册驰名商标加以区别对待;同时,明确反淡化保护规则也可以适用于他人在相同或类似商品或服务上复制、摹仿、翻译驰名商标或者不正当利用驰名商标声誉的行为;没有必要在立法上就反淡化保护特别要求该驰名商标为“广大公众”所熟知。



相关链接


2023年第5期|卢结华:《商标法》第13条第2款(未注册驰名商标保护)评注


2021年第3期|王莲峰 曾涛:国际视角下我国未注册驰名商标保护制度的完善


2020年第6期|张伟君 庄雨晴:“《商标法》优先适用论”辨析



来源:《知识产权》2023年9期

责任编辑:崔倩

编辑:王絮蒙

审读:蔡莹 孙雅曼


咨询邮箱:

zscqip@163.com

投稿网站:

https://zscq.cbpt.cnki.net/EditorHN/index.aspx?t=1

 
联系我们

座机:028-87656123

手机:18980774783

邮箱:cd87656123@163.com

公司地址:成都市金牛区十二桥路37号新1号A座五楼A508室

扫一扫,知识产权鉴定委托,一键即搞定

版权所有 © 四川西部知识产权鉴定评估有限公司 蜀ICP备2024050224号 联系电话:028-87656123